Ответить
  • Неизвестный кот Neophyte PosterАвтор темы
    офлайн
    Неизвестный кот Neophyte Poster Автор темы

    0


    пользователь #70768

    Профиль

    0
    # 16 августа 2017 09:01

    Вот решил разобраться в схемотехнике транзисторных советских усилителей, чтобы что-то понимать в их ремонте и модернизации улучшении звука... Сейчас собираю Лорта 50у-202с, я помню он был точно рабочим, я его разобрал чтобы шлифануть лицевую панель... А сейчас думаю, что зря я это затеял... Усилитель лежал разобраным года 4! Сейчас нашел на него схему: качественая схема 50у-202с и по часу - полтора в день собираю его... На очереди Кумир, Амфитон, Одиссей и др... Прошу уважаемых форумчан помощи и понимания... :D

    Добавлено спустя 15 минут 23 секунды

    Платки для термостабилизациис КТ 315 оранжевым корпусом прикладываем к корпусу кт818гм?? Контакта нет при установке обратной стороны??

    Добавлено спустя 2 минуты 51 секунда

    Похоже вот так?

  • jinixx Senior Member
    офлайн
    jinixx Senior Member

    865

    15 лет на сайте
    пользователь #342347

    Профиль
    Написать сообщение

    865
    # 16 августа 2017 09:40 Редактировалось jinixx, 1 раз.

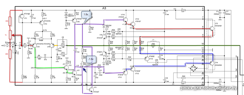
    Вкратце о прохождении сигнала:
    Светло зеленый это входной сигнал поступает на дифкаскад база VT2 и через VT5 передается схему которая устанавливает ток покоя выходных транзисторов VT6,VT7 и VT1.
    Uкэ (VT1) = 3,6Вольт = Uбэ (VT10+VT12+VT3+VT4+VT13+VT11)
    R21 регулирует это напряжение т.о. приоткрывает или призакрывает транзисторы VT10,VT12,VT3,VT4,VT13,VT11
    Соответственно это влияет на ток протекающий через них. Ток покоя обычно около 100ма.
    Красный сигнал идет по положительной волне, а синий по отрицательной.
    Сигнал суммируется в темно зеленую линию и подается на динамик, а также через R12, C6, R13, C5 поступает обратная связь на инвертированный вход усилителя база VT4.
    Если соединить резистор 10кОм от плюса питания к базе VT2, то т.зеленая линия подтянется к плюсу питания.
    Если соединить резистор 10кОм от минуса питания к базе VT2, то т.зеленая линия подтянется к минусу питания.
    При этом нагрузку от усилителя нужно отключить.

    Добавлено спустя 16 минут 34 секунды

    gladnes:

    Платки для термостабилизациис КТ 315 оранжевым корпусом прикладываем к корпусу кт818гм?? Контакта нет при установке обратной стороны??

    Контакт между корпусами должен быть, даже термопасту лучше положить между ними.

    Добавлено спустя 55 минут 13 секунд

    Кстати на фото усилка по 2 пары выходных транзисторов, а на схеме по одному.

    jinix
  • Неизвестный кот Neophyte PosterАвтор темы
    офлайн
    Неизвестный кот Neophyte Poster Автор темы

    0


    пользователь #70768

    Профиль

    0
    # 16 августа 2017 11:28
    jinixx:

    Кстати на фото усилка по 2 пары выходных транзисторов, а на схеме по одному.

    Фотка из интернета я для понимания вопроса... :)

    Добавлено спустя 1 час 9 минут 19 секунд

    jinixx:

    передается схему которая устанавливает ток покоя выходных транзисторов.

    jinixx:

    схему которая устанавливает ток покоя выходных транзисторов.

    Это VT5-VT7??

    jinixx:

    Если соединить резистор 10кОм от плюса питания к базе VT2, то т.зеленая линия подтянется к плюсу питания.
    Если соединить резистор 10кОм от минуса питания к базе VT2, то т.зеленая линия подтянется к минусу питания.

    это как понять подтянется? Всмысле амплитуда полуволны увеличится в+ или- ... Прошу прощения если что...

  • jinixx Senior Member
    офлайн
    jinixx Senior Member

    865

    15 лет на сайте
    пользователь #342347

    Профиль
    Написать сообщение

    865
    # 16 августа 2017 13:02 Редактировалось jinixx, 5 раз(а).
    gladnes:

    передается схему которая устанавливает ток покоя выходных транзисторов.
    jinixx:
    схему которая устанавливает ток покоя выходных транзисторов.
    Это VT5-VT7??

    VT1

    jinixx:

    Uкэ (VT1) = 3,6Вольт

    Добавлено спустя 6 минут 1 секунда

    Этот транзистор VT6, VT7, (VT1 при этом напряжение КЭ на нем всегда 3,6вольт ) качается в зависимости от состояния транзистора VT7.
    Если это напряжение уменьшить, то появятся искажения типа "ступенька", если увеличить, то будет греться выходные транзисторы из-за увеличения тока покоя.
    Если оборвать коллектор VT1 и резистор R19 то выходным каскадам хана, они будут пытаться тянуть выход в разные стороны, один к плюсу питания, а второй к минусу питания, весть ток попрет через них, предохранители горят последними :)

    Добавлено спустя 28 минут 19 секунд

    gladnes:

    Если соединить резистор 10кОм от плюса питания к базе VT2, то т.зеленая линия подтянется к плюсу питания.
    Если соединить резистор 10кОм от минуса питания к базе VT2, то т.зеленая линия подтянется к минусу питания.
    это как понять подтянется? Всмысле амплитуда полуволны увеличится в+ или- ... Прошу прощения если что...

    Я про полуволны и подачу сигнала ничего не говорил. Просто статично подать, что бы понять что происходит на выходе взависимости от напряжения на входе. S1 переключатель.

    Добавлено спустя 9 минут 53 секунды

    Вот так еще интереснее: вращая потенциометр и наблюдая за постоянным напряжением на выходе можно увидеть как оно меняется в зависимости от напряжения на входе

    jinix
  • Неизвестный кот Neophyte PosterАвтор темы
    офлайн
    Неизвестный кот Neophyte Poster Автор темы

    0


    пользователь #70768

    Профиль

    0
    # 16 августа 2017 15:16

    jinix, мне нужно искать 2 резистора по 22кОм и один переменный на 1кОм +двуполярный источник с переключателем? :o :( :-?

    Добавлено спустя 1 минута 1 секунда

    Может можно как нить с помощью лампочек? :idea:

  • jinixx Senior Member
    офлайн
    jinixx Senior Member

    865

    15 лет на сайте
    пользователь #342347

    Профиль
    Написать сообщение

    865
    # 16 августа 2017 15:37 Редактировалось jinixx, 5 раз(а).
    gladnes:

    jinix, мне нужно искать 2 резистора по 22кОм и один переменный на 1кОм +двуполярный источник с переключателем? :o :( :-?

    Добавлено спустя 1 минута 1 секунда

    Может можно как нить с помощью лампочек? :idea:

    Я нарисовал 2 варианта схемы, второй более интеренсен для изучения работы усилителя и поиска неисправностей.
    Если заниматься ремонтом усилителей, то должен быть набор сопротивлений и транзисторов и электролитов иначе устанешь по рынкам шастать.
    Для чего лампочки? Если только вместо предохранителей вставить чтобы не "спалить" усилитель.

    Добавлено спустя 19 минут

    jinixx:

    +двуполярный источник с переключателем

    В место него можно поочередно подключать батарейку 1,5 вольта к примеру, смысл в том что бы сместить базу транзистора VT2 относительно земли либо в плюс либо в минус.
    Кстати смекалка не неотъемлемый атрибут ремонтника, иначе ремонт сведется к замене нерабочих блоков на рабочие.

    jinix
  • Неизвестный кот Neophyte PosterАвтор темы
    офлайн
    Неизвестный кот Neophyte Poster Автор темы

    0


    пользователь #70768

    Профиль

    0
    # 16 августа 2017 16:17

    Сверху вниз второй пост
    Человек пишет:
    "Не совсем понятно, что Вы понимаете под словом "дейф". Если "уплывание" нуля под влиянием возмущающих факторов (например, температуры), то - ничем. Это имманентное свойство данной схемы и ее компонентов. Если просто "ноль" - то переменным резистором R5 (470 Ом) в эмиттерах VT2 и VT4. Мерить на выходе усилителя, можно обычным тестером.

    С током покоя посложнее. Сейчас навскидку не припомню схему подключения "выхлопников" данного уся, но обычно разрывается соединение одного из плеч с выходом и замеряется ток в этом разрыве. Так можно выставить ток покоя достаточно точно

    Я пользуюсь несколько иным, упрощенным способом. Берете 2 самые обычные лампы накаливания (для Вашего случая - порядка 50...70 В) не очень большой мощности (на ток миллиампер 100...300) и, запитывая их от регулируемого блока питания, измеряете ток через них при слабом свечении нитей накаливания. После этого включаете их в разрыв между выходами БП и шинами питания "+" и "-" платы собственно усилителя, и добиваетесь примерно такого же свечения спиралей (на глаз) при отсутсвии сигнала на входе (закороченном на "землю";).

    При таком способе настройки, во-первых, никогда не сожжете выходные транзисторы (лампы будут играть роль ограничительных нагрузочных сопротивлений), даже если и промахнетесь с регулировкой, а во-вторых, так же "на глаз" (правда, не очень точно) заодно можно выставить и "ноль" - по симметричности свечения спиралей. При этом никаких измерительных приборов вообще не нужно будет.

    Если же захотите отрегулировать аппарат поточнее, то без осциллографа уже не обойтись..."
    Хотя я понял Ваш способ для обучения получше конечно, но к сожалению магазина сопротивлений у меня нет и надо чухать на рынок... Был когда-то, но я все выбросил... :( :roll:

    Добавлено спустя 7 минут 38 секунд

    Может можно как-то купить этот набор??? Тогда какие номиналы и мощности... В субботу поеду..

    Добавлено спустя 4 минуты 2 секунды

    jinixx:

    смысл в том что бы сместить базу транзистора VT2

    Я так понял потенциал на базе vt2... Правильно? Мне просто не понятны некоторые выражения, сейчас только понял...

    jinixx:

    то т.зеленая линия подтянется к минусу питания.

    Потенциал подтянется, а не линия я правильно понимаю?

  • jinixx Senior Member
    офлайн
    jinixx Senior Member

    865

    15 лет на сайте
    пользователь #342347

    Профиль
    Написать сообщение

    865
    # 16 августа 2017 17:10
    gladnes:

    Может можно как-то купить этот набор??? Тогда какие номиналы и мощности... В субботу поеду..

    Сложно сказать какие пригодятся:
    0,125 ватт хотя бы эти: 470к, 100к, 47к, 22к, 15к, 10к, 5.6к, 4.7к, 1к ,620, 470, 330, 270, 220, 100, 47ом. все по 10 шт.
    0,5 ватт 470ом, 100ом, 47ом
    электролиты 50вольтовые (4.7, 10, 22, 47, 100мкФ, по 10шт) (220, 330,470,1000мкФ по 4 шт)

    Добавлено спустя 1 минута 16 секунд

    gladnes:

    то т.зеленая линия подтянется к минусу питания.
    Потенциал подтянется, а не линия я правильно понимаю?

    Да потенциал, я для упрощения понимания обозвал линией

    jinix
  • Неизвестный кот Neophyte PosterАвтор темы
    офлайн
    Неизвестный кот Neophyte Poster Автор темы

    0


    пользователь #70768

    Профиль

    0
    # 17 августа 2017 20:31

    Этот дыманул в усилителе:

    Добавлено спустя 60 секунд

    А этот на плате защиты изначально подгулявший

    Добавлено спустя 1 минута 24 секунды

    Вот интересна последовательность действий как вот такие неисправности ремонтить поднимать и прозванивать все элементы??

  • jinixx Senior Member
    офлайн
    jinixx Senior Member

    865

    15 лет на сайте
    пользователь #342347

    Профиль
    Написать сообщение

    865
    # 17 августа 2017 21:21 Редактировалось jinixx, 2 раз(а).

    R33 видишь какой с ним транзистор работает? Его проверяй в первую очередь. Получается что все плюсовое питание пошло через транзистор и далее на этот резистор а уж после через динамик на земли.
    Выходные транзисторы требуют прозвонки.
    Без нагрузки на выходе 0 был?

    Добавлено спустя 1 минута 25 секунд

    Нельзя включать нагрузку на усилитель пока на выходе не будет нуля и чистой синусоды при подаче её на вход.

    Добавлено спустя 3 минуты 15 секунд

    Погоревшие резисторы необходимо выпаять и замерить проверить их по схеме

    Добавлено спустя 1 минута 28 секунд

    Второй вопрос почему не сработала защита там ведь реле должно было отключить нагрузку при аварии

    Добавлено спустя 2 минуты 52 секунды

    Кстати если ехать на жданики проанализируй схему. Возьми по 2, а то и по 4 каждого вида транзистора, пригодятся в дальнейшем. Выходники если целые можешь их не брать.

    jinix
  • КляйненЕнотен Senior Member
    офлайн
    КляйненЕнотен Senior Member

    29633

    22 года на сайте
    пользователь #17650

    Профиль
    Написать сообщение

    29633
    # 19 августа 2017 02:18
    gladnes:

    Если же захотите отрегулировать аппарат поточнее, то без осциллографа уже не обойтись..."

    Исправный отрегулировать можно имея только мультимер. А вот убедиться в работоспособности усилителя при помощи осциллографа в разы проще. :znaika:
    Сейчас на барахолке рабочий советский осцил без щупов можно и за 50 руб (сложно) найти, а за 80 руб обычно кучка предложений. А за 150-200 рэ более серьёзные приборы.
    Так же не забываем про китайские конструкторы ценой до 22 Евро на Али или уже собраные по 70-90 рэ на барахолке.

    Можно ещё чинить используя метод карты сопротивлений, но для этого нужно иметь либо эту самую карту, либо рабочий экземпляр, точно такой же модели которая ремонтируется

    определитесь, мы там, где победа или победа там, где мы!
  • Неизвестный кот Neophyte PosterАвтор темы
    офлайн
    Неизвестный кот Neophyte Poster Автор темы

    0


    пользователь #70768

    Профиль

    0
    # 19 августа 2017 07:34

    Крошка Енот спасибо за пост!, очень рад, что вы подключились к обсуждению... Есть у меня такие приборы:

    Но есть сомнения что они норм работают осцилограф дето через 0.5-1час уходит как-будто в ждущий как монитор, а блок питания меньше 6 вольт не умеет выдавать хотя с токоограничением!... Наверно когда нить в ремонт сдам...

  • КляйненЕнотен Senior Member
    офлайн
    КляйненЕнотен Senior Member

    29633

    22 года на сайте
    пользователь #17650

    Профиль
    Написать сообщение

    29633
    # 19 августа 2017 13:48
    gladnes:

    осцилограф дето через 0.5-1час уходит как-будто в ждущий как монитор

    у меня 101-й уходи минут через 10 и жарит нещадно... так приловчился работать, после измерений сразу выключаю, а включаю непосредственно перед измерениями.

    gladnes:

    Вот интересна последовательность действий как вот такие неисправности ремонтить поднимать и прозванивать все элементы??

    конкретно сейчас ничем не помогу, ибо не времени по чужим схемам ползать, со своими бы разобраться.
    Раз горит резистор значит через него пропекает большой ток. А почему протекает? Нужно разбираться, например, там или завышенное напряжение или пробит (или открыт постоянно) транзистор.

    По поводу модернизации данного экземпляра
    1. Это мелкое реле менять однозначно на более мощное (я про коммутирующее контакты)
    2. входных разъёмов на АС выкусываем общий провод и запаеваем туда другой (сечение 0,5-0,75), который ведём к точке соединения основных банок выпрямителя УМ, о есть левые АС к левому УМ, правые к правому УМ

    определитесь, мы там, где победа или победа там, где мы!
  • Неизвестный кот Neophyte Poster
    офлайн
    Неизвестный кот Neophyte Poster

    0


    пользователь #99503

    Профиль

    0
    # 19 августа 2017 15:40

    схемотехника совковых усилителей - это обнять и плакать, проще новый в корпус вкинуть

  • КляйненЕнотен Senior Member
    офлайн
    КляйненЕнотен Senior Member

    29633

    22 года на сайте
    пользователь #17650

    Профиль
    Написать сообщение

    29633
    # 19 августа 2017 16:12
    andrew1969:

    обнять и плакать

    это больше касается некоторых сетевых трансформаторов, после подставы с переходом на сетевое напряжение в 230В

    andrew1969:

    схемотехника совковых усилителей

    схемотехника как раз таки сама по себе нормальная, реализация кривая, как по проводке, так и по коммутационным элементам, ну и электролиты по качеству никудышные.

    определитесь, мы там, где победа или победа там, где мы!
  • Неизвестный кот Neophyte PosterАвтор темы
    офлайн
    Неизвестный кот Neophyte Poster Автор темы

    0


    пользователь #70768

    Профиль

    0
    # 21 августа 2017 09:28

    Купил все эти элементы! Как сейчас лучше поступить? Восстанавливать один канал или проводить эксперименты на одном рабочем??

  • КляйненЕнотен Senior Member
    офлайн
    КляйненЕнотен Senior Member

    29633

    22 года на сайте
    пользователь #17650

    Профиль
    Написать сообщение

    29633
    # 21 августа 2017 13:36

    gladnes, рабочий не пока трогай, чини нерабочий, у тебя ведь с чем сравнивать напряжение и сопротивление в различных точках нерабочего усилка

    определитесь, мы там, где победа или победа там, где мы!
  • Неизвестный кот Neophyte PosterАвтор темы
    офлайн
    Неизвестный кот Neophyte Poster Автор темы

    0


    пользователь #70768

    Профиль

    0
    # 22 августа 2017 16:16

    А как чинить ну поменяю я 2 транзюка кт815г (VT10,12)? Ка проверить работу чтоб ничего не сгорело? 1.Откл нагрузку 2.включ пит на усил и чего дальше подавать синус на вход или как??

  • jinixx Senior Member
    офлайн
    jinixx Senior Member

    865

    15 лет на сайте
    пользователь #342347

    Профиль
    Написать сообщение

    865
    # 22 августа 2017 17:12 Редактировалось jinixx, 3 раз(а).

    В место предохранителей вставь резисторы одноватные или полуватные по 470Ом. и можно смело включать.
    Дальше можно замерить падение на напряжения на этих резисторах, заодно рассчитать ток потребления. И посмотреть потенциал на выходе. Падение должно быть симметричным.
    Это относится к нерабочему каналу УМ.

    jinix
  • Неизвестный кот Neophyte PosterАвтор темы
    офлайн
    Неизвестный кот Neophyte Poster Автор темы

    0


    пользователь #70768

    Профиль

    0
    # 22 августа 2017 21:49

    На днях посижу попаяю мот и получится что!