ATRI:оценка после прослушивания одинаковых схем с разным питанием, или какие то физические величины измерены?
Не измерял. Субъективная оценка разных схем(причем много).
ATRI:оценка после прослушивания одинаковых схем с разным питанием, или какие то физические величины измерены?
Не измерял. Субъективная оценка разных схем(причем много).
VACUUMVOICE, Есть такой сайт, Михаила Торопкина, а в нем статья
Вот так дотошные немцы наворотили усилитель МАИ на лампе 6С33С.
Так вот в вашем варианте это выглядит "как дотошные русские наворотили усилитель на 12AU7:


"резисторы БЛП" -посмотрел что это -оказывается
(Б)ороуглеродистые (Л)акированные (П)рецизионнные; предназначены для использования в основном в измерительной аппаратуре, по стабильности параметров в ряде случаев могли конкурировать с проволочными резисторами.По конструкции они подобны массовым резисторам ВС, но проводящий элемент (пиролитическая углеродная пленка) резисторов БЛП содержит небольшое количество бора (2-5%), что позволяет значительно снизить температурный коэффициент сопротивления и ЭДС шумов. Лучшая стабильность параметров при работе под нагрузкой и при хранении достигается и тем, что у них более толстый слой углерода, более влагоустойчивое лаковое покрытие и размеры их больше, т. е. перегрев меньше.
В связи с тем что бороуглеродистые пленки имеют меньшее удельное сопротивление по сравнению с обычными углеродистыми, при данных габаритах невозможно получить номинальные значения активного сопротивления больше 100 ком.

Данную схему я повторял. На плохих наушниках есть результат на аккуме 2,2 аЧ хватает на час работает до 7вольт на аккуме. Потом затыкается. Резистор р1 у меня 90к , транзистор IRF840. Резитором р4 можно менять ток. В качестве лампы у меня 6н1п с сильно почерневшими боками. Я заметил что через черные лампы при томже напряжении течет больший ток.
В общем поигравшись с ним пару дней , когда прошла эйфория от самоделки закинул его. Коэффициент усиления у меня меньше1, как ни крутил. Усилитель тока короче. В общем ничего такого, играет но не зацепило . Лампы ставил 6н2п, 6н23п, 6н1п, все примерно одинаково. 6н23п - тише играет. Короче отбраковал на нем свои все бу перечисленные лампы.
Andrey4321, А где вы брали питание на накал 6,3 ? Или скажем по-другому -как вы организовали его от 12 в аккума?
вот фотки мего ушного усилителя 12в.


Напряжение накала 6,3 вольт устанавливается резистором Р1. На моих фото выломался один транзистор. Кстати ЛМ-ки и ИРФки греются аццки, им нужны радиаторы , обжигают пальцы. Платка из интернета, подкорректированная в районе гдезда ушного. Один плюс этого усилителя чистое питание без переменной составляющей АККумулятор. В остальном так и не зацепило. Еще рекомендуется лампа 6н24п. Нацарапал я и такую, но по панельке не подходит, рассположение выводов не совпадает с 6н1п. Так и бросил сей девайс.
Andrey4321, По поводу накалу так и не ответили.
ЗЫ: Судя по печатке, я понял откуда взята схема
Там же вроде отзыв не плохой,
В сравнении с покупными усилителями для наушников, получился очень даже достойный агрегат.
но у чела ламмы типа Electro Harmonics.
Сорри , ошибся. Там действительно используется 12AU7
Поймите лампы ПОЮТ только на большом напряжнии 150-300 вольт А это так пародия на А класс на одном транзисторе. Типа Нельсона Пасса. Не знаю как звучит этот усилитель на транзисторе но на лампе не зацепил , может наушники нужны 300 ом за 300уй, но щелкает он как дурной. Щелк и нет наушников.
|
офлайн
Добрый_Дедушка
Senior Member
|
|
|
12362 |
12 лет на сайте Город:
|
Andrey4321:Поймите лампы ПОЮТ только на большом напряжнии 150-300 вольт А это так пародия на А класс на одном транзисторе. Типа Нельсона Пасса. Не знаю как звучит этот усилитель на транзисторе но на лампе не зацепил , может наушники нужны 300 ом за 300уй, но щелкает он как дурной. Щелк и нет наушников.
С дурной Мощи, можно и хрен сломать)))
Наушники лучше для такой музыки брать на 600 ОМ.
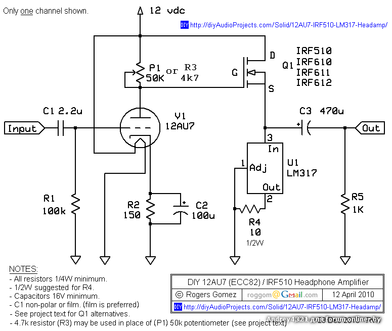
Andrey4321, Как можно резистором в аноде регулировать напряжение накала? Там же написано
Смещение настраивается двумя потенциометрами (P1 – 50k), так чтобы на выходе с полевого транзистора на конденсатор С3 напряжение получалось равно половине напряжения питания (6 вольт в случае, если питание 12 вольт).
Или вы это напряжение подали на накал?
И ещё:
Полевой транзистор (MOSFET) работает в классе А, через него будет течь ток порядка 125 мА. LM317 будет ограничивать ток до уровня 125 мА.
Обратите внимание, регулятор LM317 и полевой транзистор излучают тепло, следует принять меры по его отводу от корпуса элементов. Полевые транзисторы способны рассеивать тепло порядка 1.6 ватта, LM317 около 2х ватт при комнатной температуре. Я тестировал прототип усилителя в течении 24 часов, в корпусе объемом 150 кубических сантиметров и не заметил никаких нестабильностей в работе, связанных с теплом. Как было сказано ранее, схема работает стабильно без радиаторов на полевых транзисторах и стабилизаторах LM317.
Я не о мощи говорил. Я о нормальном применении ламп с заданными техническими характеристиками. А питание лампы 6н2п 12в это не соответствует ее техническим характеристикам .

Это вы цитировали с Датагора. Поищите оригинал Ламповый усилитель для наушников NP-100v12 откуда и фотки в статье на Датагоре. Про накал да я именно эти 6,3 вольт и подал которые устанавливаются Р1. Короче тупо содрал печатку где это разведено. У забугорных ламп 12в накал как в схеме.
Andrey4321:А питание лампы 6н2п 12в это не соответствует ее техническим характеристикам .
Ну так я 2 раза спрашивал: где вы брали на накал 6,3В? Или вы вдули ей 12 вольт?
Отредактировал пост выше. Не тратьте время на этот усь, ничего путного не получите. Все здаюсь спать спать. .
|
офлайн
Неизвестный кот
Neophyte Poster
|
|
|
0 |
Город:
|
larion:василичь:Вопрос по трансформатору выходному ТВЗ.Он будет намотан на
тороидальном магнитопроводе ,сопротивление полуобмоток может быть
различным.В принципе,возможна намотка обмоток 1500 витков в
полуокружностях,тогда обмотки будут изолированными и сопротивление
одинаково.Или круговая намотка с межобмоточной
изоляцией?Скажите,как Вам предпочтительней?Короче,мотаем навскидку
![]()
.....Вот несколько Тангов из нета,а то фото Ваше неудачное какое-та
....
У меня удачное фото.Именно показывает убогость Танго. Как трансформатора от радиоприёмника 2го класса СССР. И фото моё ,а не из интернета и Танго мои , а не картинка ваша и их я полностью обмерял. И ток ХХ у этих Танго на 110 вольт 130ма.
Поле рассеивания ужасное. Надпись Танго не говорит о качестве. Это просто Танго трансформатор,обычный ширпотреб.
Вот у меня есть прекрасно выполненный внешне импортный ТС. Но как трансформатор он ни какой. Ток ХХ 230ма. Синусоиду искажает. Магнитное поле на расстоянии 30 см наводится на ТВЗ. Зачем нужна красота,когда по ТТД он ни какой?
И такие ТС во всех импортных усилителях проходящих через мои руки. Везде барахло и греются по адски.




|
офлайн
Неизвестный кот
Neophyte Poster
|
|
|
0 |
Город:
|
meandr 63:Не измерял. Субъективная оценка разных схем(причем много).
тогда вопрос.
схема с удвоением уже содержит в себе два конденсатора, далее планирую CLC фильтр, так нужно ли ставить первый конденсатор перед дросселем. Или достаточно тех что подцеплены к диодам выпрямителя?
как при этом рассчитывается ток?
ток вторички делить на два?
ATRI:далее планирую CLC фильтр, так нужно ли ставить первый конденсатор перед дросселем.
Нет,первый кондер не нужен.
ATRI:как при этом рассчитывается ток?
Ток вторички должен быть Iпотр умн.на три.
Если честно я это правило часто не соблюдаю,хватит и два. ![]()
|
офлайн
Неизвестный кот
Neophyte Poster
|
|
|
0 |
Город:
|
василичь:И такие ТС во всех импортных усилителях проходящих через мои руки. Везде барахло и греются по адски.
Мне кажется, что за очевидное вранье пора уже банить.
seeman Что вы придираетесь к словам. И так понятно что выходной транс рассчитаный на 300 анодного при подключении в сеть 220в и токе хх 100-150 мА на 220 в будет греться на анодном напряжении в 300в. Ведь переменка и постоянка разные вещи. Хотя нет звук это все в кучу, постоянное питание промодулированное звуковой волной. Звук это более сложный сигнал содержащий разные компоненты.
|
офлайн
Неизвестный кот
Neophyte Poster
|
|
|
0 |
Город:
|
Andrey4321:seeman Что вы придираетесь к словам. И так понятно что выходной транс рассчитаный на 300 анодного при подключении в сеть 220в и токе хх 100-150 мА на 220 в будет греться на анодном напряжении в 300в. Ведь переменка и постоянка разные вещи. Хотя нет звук это все в кучу, постоянное питание промодулированное звуковой волной.
Читайте внимательно. Речь шла о сетевом трансформаторе.