Ответить
  • Урри Senior Member
    офлайн
    Урри Senior Member

    1414

    21 год на сайте
    пользователь #19424

    Профиль
    Написать сообщение

    1414
    # 16 января 2015 16:25
    ATRI:

    dyno:

    ХЗ, потому и интересно. Может как-то без него? :-?

    Есть такие станки, режут металл нитью 0.1мм, правда каким образом не знаю.
    Но станок сам видел, AGE называеться, подлазят в любую дырку, главное чтоб нить прошла. Мы на путиловском очень маленькие цанги отдаем туда разрезать.

    Эти станки называюся электроэррозионные проволочные вырезные. Режут в воде со спецально подобранными по проводимости свойствами натянутой латунной или с покрытием проволокой диаметр 0.08...0.3, ходовые размеры 0.2..0.25. Точное название марки старых станков - Agie, Сейчас GF+ AgieCharmilles, поисковики дальше покажт и расскажут если интересно. Было у меня ранее три курса по неделе в Женеве и Локарно у этих производителей. Технология разработана в 50-е годы в СССР, но полноценное коммерческое использование получило на западе. Сейчас Тайвань простые станки этого типа производит. Родственная технология, но только на копирование - электрохимические станки.

  • dyno Senior Member
    офлайн
    dyno Senior Member

    14329

    17 лет на сайте
    пользователь #145869

    Профиль
    Написать сообщение

    14329
    # 16 января 2015 16:34 Редактировалось dyno, 1 раз.

    Подскажите разницу между 12ax7wa SOVTEK и GT-12AX7-R ?
    Обе аналог ЕСС83?
    Какие лучше?

    Мои Боги меня рабом не называли.
  • Неизвестный кот Neophyte Poster
    офлайн
    Неизвестный кот Neophyte Poster

    0


    пользователь #671369

    Профиль

    0
    # 16 января 2015 16:38
    Урри:

    натянутой латунной или с покрытием проволокой диаметр 0.08

    так вот взять, разрезать тор 0.08 проволокой.
    потом немного его расклинив, вставить нужную прокладку и убрать клин.
    тор сам зажмет ее...

    Добавлено спустя 1 минута 2 секунды

    dyno:

    12ax7wa SOVTEK и GT-12AX7-R ?

    я бы совтек не брал, был нехороший опыт

  • dyno Senior Member
    офлайн
    dyno Senior Member

    14329

    17 лет на сайте
    пользователь #145869

    Профиль
    Написать сообщение

    14329
    # 16 января 2015 16:41
    ATRI:

    потом немного его расклинив

    Вот я ооочень сильно сомневаюсь, что это возможно..
    Проще заполнить её чем-то типа смолы, и всё.

    Мои Боги меня рабом не называли.
  • Неизвестный кот Neophyte Poster
    офлайн
    Неизвестный кот Neophyte Poster

    0


    пользователь #671369

    Профиль

    0
    # 16 января 2015 16:43 Редактировалось Неизвестный кот, 1 раз.
    dyno:

    Вот я ооочень сильно сомневаюсь, что это возможно..

    я думаю пару соток сможете даже руками растянуть.
    и чем больше будет его диаметр, тем легче будет расклинить.
    работаю с металлом, ловлю микроны, знаю

  • dyno Senior Member
    офлайн
    dyno Senior Member

    14329

    17 лет на сайте
    пользователь #145869

    Профиль
    Написать сообщение

    14329
    # 16 января 2015 16:50

    А не рассыпется этот тор?

    Мои Боги меня рабом не называли.
  • Неизвестный кот Neophyte Poster
    офлайн
    Неизвестный кот Neophyte Poster

    0


    пользователь #671369

    Профиль

    0
    # 16 января 2015 16:56 Редактировалось Неизвестный кот, 2 раз(а).
    dyno:

    А не рассыпется этот тор?

    аккуратно, не рассыпется, это же не феррит, не настолько хрупкий.
    ну сколько будет ваш зазор 0.15 не больше, я думаю
    считаете натяг в 5 соток ему критичен :)
    считать надо зазор, где то на аудиопортале МАИ выкладывал формулу.

  • 180586 Senior Member
    офлайн
    180586 Senior Member

    4438

    16 лет на сайте
    пользователь #180586

    Профиль
    Написать сообщение

    4438
    # 16 января 2015 16:56 Редактировалось 180586, 1 раз.
    dyno:

    Подскажите разницу между 12ax7wa SOVTEK и GT-12AX7-R ?
    Обе аналог ЕСС83?
    Какие лучше?

    Смотря где брать. :) Все лампы выпускаются в России,но все хорошее идет за рубеж. Покупать в России отбраковку,как повезет.И те,и те хороши. :) Поэтому самый оптимальный вариант 6н2п-ев,до 80 го г.в.

    8-029-244-90-62. Звоните,всегда помогу.
  • furiousv8 Member
    офлайн
    furiousv8 Member

    338

    14 лет на сайте
    пользователь #455052

    Профиль
    Написать сообщение

    338
    # 16 января 2015 18:11 Редактировалось furiousv8, 1 раз.

    Парни привет! Подскажите, разобрал колонку по тех. причинам и обнаружил,что в фильтрах катушки индуктивности расслаблены (обмоточный провод сбился в кучу и сполз в низ,не натянут) влияет ли это на параметры катушки? стоит перемотать как надо или можно так оставить?

  • Неизвестный кот Neophyte Poster
    офлайн
    Неизвестный кот Neophyte Poster

    0


    пользователь #1077285

    Профиль

    0
    # 16 января 2015 18:18
    meandr 63:

    василичь, вы заказываете большими партиями и цена такая.Если я закажу 2-3(плюс пересылка) во сколько они мне обойдуться? К тому-же где гарантия,что мне они сделают так же качественно,как вам.

    От количества цена не зависит. Есть расчёт на сайте у любого изготовителя. А сделают вам даже лучше , чем мне при заказе 40-100 трансформаторов. Потому что вы для себя можете заказать дополнительные опции, можете пропитку сердечников двойную сделать,можете симметрично намотать,можете пропитку сделать после намотки , железо можете выбрать. Всё что хотите! Всё это написано на сайтах заводов изготовителей. Железо тоньше 0,25мм не рекомендуется применять,в связи с ухудшением заполнения.
    Любителям Ш и Шл и ПЛ железа,так Тверь мотает и такие трансформаторы,на таком любимом вами железе.
    Зазор в торе делается следующим образом. На две половинки режется сердечник. Потом склеивается с прокладками клеем БФ2 и стянутый сушится. Потом обрабатываются стыки. Потом обматывается изоляцией высокотемпературной с высоким напряжения пробоя и мотается.
    По доставке. сегодня получил очередную посылку из Твери. 40 трансформаторов различных , два места общим весом 42 кг. 1000 рублей взяли , компания Энергия за пересылку. У вас рублей 200 получится. А как же вы на Наебее покупаете все здесь ? Где деталька 2 евро стоит а пересылка 10 евро.? Или Китайский усилитель на 300 лампах стоит 12000 рублей , а доставка 16000 рублей .
    Как видите ток ХХ мизерный. Проверил сразу, да действительно 2-4 ма ток ХХ. Всё по честному. Следовательно , железо хорошее у данного завода ,а не кровельное , как у нашего Севастопольского трансформаторного завода.
    И что б не кричали крутые перцы,я не для вас даю данные , а делюсь информацией с начинающими и бедными любителями собирать для себя усилители. А вы покупайте трансформаторы импортные,неизвестно как намотанные,кем то. По цене 200-700$. Так же показываю как намотан ТС Танго.

  • larion Senior Member
    офлайн
    larion Senior Member

    16882

    17 лет на сайте
    пользователь #148304

    Профиль
    Написать сообщение

    16882
    # 16 января 2015 19:01 Редактировалось larion, 1 раз.
    василичь:

    Проверил сразу, да действительно 2-4 ма ток ХХ. Всё по честному. Следовательно , железо хорошее у данного завода ,а не кровельное

    Ничего это не говорит о качестве железа.Намотайте большее к-во витков относительно расчетного на говеном и получите маленький ток хх....И производитель это знает лучше меня.Танго или нет,но в том,что на фото межслойная и межобмоточная изоляции бумажные имеются.Японские пром.трансы с бескаркасной намоткой так и сделаны,только аккуратнее(и советские тоже) :super: .....А в вашем силовом межобмоточная емкость будет нехилая,как и в большинстве торов....А покажите нормальные фотки Танго(?)..

    Добавлено спустя 23 минуты 51 секунда

    Судя по напряжениям вторичек(бумажка) в питалове удвоитель используете?

    Собрать стадо из баранов легко — трудно собрать стадо из кошек. (С.Капица)
  • 180586 Senior Member
    офлайн
    180586 Senior Member

    4438

    16 лет на сайте
    пользователь #180586

    Профиль
    Написать сообщение

    4438
    # 16 января 2015 19:59
    larion:

    Судя по напряжениям вторичек(бумажка) в питалове удвоитель используете?

    Удвоитель дает лучший звук.(проверено) :super:

    8-029-244-90-62. Звоните,всегда помогу.
  • larion Senior Member
    офлайн
    larion Senior Member

    16882

    17 лет на сайте
    пользователь #148304

    Профиль
    Написать сообщение

    16882
    # 16 января 2015 20:10

    meandr 63, вот сразу лучше-хуже :) .....Я просто спросил :shuffle:. В большей части Марантц удвоитель,да и сам не против такой запитки-мотаю транс под это дело,а насчет лучше :-? ....

    Собрать стадо из баранов легко — трудно собрать стадо из кошек. (С.Капица)
  • Неизвестный кот Neophyte Poster
    офлайн
    Неизвестный кот Neophyte Poster

    0


    пользователь #671369

    Профиль

    0
    # 16 января 2015 20:29 Редактировалось Неизвестный кот, 3 раз(а).
    василичь:

    На две половинки режется сердечник. Потом склеивается с прокладками клеем БФ2

    :o эталон прочности и надежности!
    при горячей пропитке потом не развалиться?(сама прокладка то из бумаги или чего другое по прочней сунуть надо?)

    Добавлено спустя 2 минуты 27 секунд

    meandr 63:

    Удвоитель дает лучший звук.(проверено)

    оценка после прослушивания одинаковых схем с разным питанием, или какие то физические величины измерены?

  • VACUUMVOICE Senior Member
    офлайн
    VACUUMVOICE Senior Member

    819

    13 лет на сайте
    пользователь #778728

    Профиль
    Написать сообщение

    819
    # 16 января 2015 20:36 Редактировалось VACUUMVOICE, 2 раз(а).

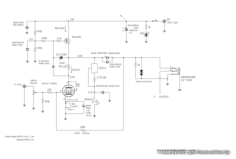
    ....Коллеги,что скажете про этот Ушник..??? :beer:

    василичь:

    Потом склеивается с прокладками клеем БФ2 и стянутый сушится.

    ..Мне так кажется надо ТОР пополам пилить и склеивать или 2-х компонентным клеем или ЭПС . Так и мотать проще и зазор распределить на 2-а от суммарного...А на прокладку стеклоткань или лакоткань ...Всё крепче,чем БФ-2.. :D

  • Неизвестный кот Neophyte Poster
    офлайн
    Неизвестный кот Neophyte Poster

    0


    пользователь #1077285

    Профиль

    0
    # 16 января 2015 20:56 Редактировалось Неизвестный кот, 1 раз.

    Ну вот когда будет у вас завод трансформаторный,будете так делать,человек с лампой вместо головы. Я вам написал,как делают на заводах Полтава,Ростов,Тверь. Мотают много лет,не развалился ни один. Пошли бы рекламации,начали бы делать по другому. Двух компонентный и ЭПС не держат температуры и развалится сердечник. БФ-2 наоборот чем выше температура,тем крепче хватает.

    larion:

    Ничего это не говорит о качестве железа.Намотайте большее к-во витков относительно расчетного на говеном и получите маленький ток хх....И производитель это знает лучше меня.Танго или нет,но в том,что на фото межслойная и межобмоточная изоляции бумажные имеются.Японские пром.трансы с бескаркасной намоткой так и сделаны,только аккуратнее(и советские тоже) .....А в вашем силовом межобмоточная емкость будет нехилая,как и в большинстве торов..

    Теоретики зае...ли!!!
    Я то знаю сечение сердечника и вижу сколько витков содержит верхняя обмотка 6,3 вольта . Поэтому посчитал сколько витков в сетевой. Всё нормально по виткам. За глупого меня держите. Я работал с заводами по ТОРам Винница,Харьков,Полтава,Житомир. Харьков как не старался,ни чего не получилось. и мотали вместо 1300витков сетевой 1800 витков ,ток ХХ сполз с 60ма до 40ма. Но ни как не до 5ма как у Винницы,Полтавы и Житомира , при 1300витков. А что б на плохом железе намотать ТС с таким маленьким током ХХ, нужно увеличить в два раза количество витков от рассчётного! Думайте сначала ,прежде чем писать !
    Про ёмкость! Как хотите намотают вам ТС и ТВЗ. Полусекциями,полумесяцами и не возьмут денег за это. Им без различно как мотать. Затраты одинаковы. И не будет вообще ёмкости меж обмоточной. Я же написал,что данные по заводам даю не для вас. Успокойтесь!!! И покупайте на Наебее!!!
    Вот директор завода сам мне предложил намотать без ёмкостным методом. Там на заводе не глупые люди работают ,не дурнее вас!!! Намотали мне и Ростов и Тверь с зазорами и без зазоров. Симметричные и обычные. С ёмкостью межобмоточной и без. Все обмерял.Все ТВЗ и ТС подкидывал в моноблок , на 6П45С 35 ватт выходной мощности. Выбрал лучшее решение и лучший завод для дальнейших заказов.

    Здравствуйте,Юрий

    Вопрос по трансформатору выходному ТВЗ.Он будет намотан на
    тороидальном магнитопроводе ,сопротивление полуобмоток может быть
    различным.В принципе,возможна намотка обмоток 1500 витков в
    полуокружностях,тогда обмотки будут изолированными и сопротивление
    одинаково.Или круговая намотка с межобмоточной
    изоляцией?Скажите,как Вам предпочтительней?
    --
    С уважением,ген.директор
    ООО "ТОРЭЛ"
    Ковалев Михаил Евгеньевич

  • pine Senior Member
    офлайн
    pine Senior Member

    1707

    19 лет на сайте
    пользователь #72153

    Профиль
    Написать сообщение

    1707
    # 16 января 2015 21:10 Редактировалось pine, 1 раз.

    VACUUMVOICE, А зачем пропускать ток накала через полевик? На нём рассеивается порядка 6 ватт, или полевик при микротоках 0.6 мА неправильно себя ведет? Тогда может вместо него галогенку прикрутить? Видел такую схему...

    two beer or not two beer
  • larion Senior Member
    офлайн
    larion Senior Member

    16882

    17 лет на сайте
    пользователь #148304

    Профиль
    Написать сообщение

    16882
    # 16 января 2015 21:25
    василичь:

    Вопрос по трансформатору выходному ТВЗ.Он будет намотан на
    тороидальном магнитопроводе ,сопротивление полуобмоток может быть
    различным.В принципе,возможна намотка обмоток 1500 витков в
    полуокружностях,тогда обмотки будут изолированными и сопротивление
    одинаково.Или круговая намотка с межобмоточной
    изоляцией?Скажите,как Вам предпочтительней?

    Короче,мотаем навскидку :idea: :).....Вот несколько Тангов из нета,а то фото Ваше неудачное какое-та :shuffle: ....

    Собрать стадо из баранов легко — трудно собрать стадо из кошек. (С.Капица)
  • VACUUMVOICE Senior Member
    офлайн
    VACUUMVOICE Senior Member

    819

    13 лет на сайте
    пользователь #778728

    Профиль
    Написать сообщение

    819
    # 16 января 2015 21:47 Редактировалось VACUUMVOICE, 1 раз.
    василичь:

    Двух компонентный и ЭПС не держат температуры и развалится сердечник. БФ-2 наоборот чем выше температура,тем крепче хватает

    Василич,но в военных БФ-2 -нет !!! Там эпоксидные компаунды и греются (внешне) трансы - мама не горюй ,а те от которых мощные сельсины запитаны и частота там выше.а рядом пролётные клистроны,магнетроны ,ЛБВ и прочая кипящая масса и что-то не развалился и не коратнул...У Меня есть и с П-15 и с "Дубравы" изделия ,железо -суппер.рабочие.но разобрать - хрен в з..д !
    Всё на ЭПС ! А БФ-2 клеят марлевые повязки в процедурных кабинетах Севастопольских и не только..поликлинниках... :)

    Добавлено спустя 3 минуты 20 секунд

    pine:

    Тогда может вместо него галогенку прикрутить?

    Думаю она при 0,6А и не моргнёт... :)

  • Andrey4321 Member
    офлайн
    Andrey4321 Member

    335

    13 лет на сайте
    пользователь #677151

    Профиль
    Написать сообщение

    335
    # 16 января 2015 22:13 Редактировалось Andrey4321, 6 раз(а).

    Попробую покритиковать. вашу схемку.
    Полевик и стабилитрон это подобие дросселя и задержки анодного. На напряжении 24в это не нужно можно проще хорошое питание организовать например 2 аккума и зарядка -но будет щелчек.
    Стабилизатор тока накала на ЛМ-ке зачем? Что это даст кроме полупроводникового шума? Если от аккумов то лучше стабилизатор напряжения. Диод зенера на выходе что даст? Защиту от щелчка? Еще лишний шум при пиках звука, ограничение переменной составляющей. Опять лишний шум. Лучше плавный накал и медленное анодное - Электролитом 10000 Мкф или больше на 24 вольт не проблема. Обратная сязь на вход после конденсатора это соединение входа и выхода по постоянке. Это резистор между входом и выходом 130к на землю а еще ему в паралель 10к рег звука и 470к сетки в общем перемычка меньше 10 к на землю. А питание 6п6с 9в это полная ерунда. Посмотрите на каком участе вах это будет.
    Данная схема это солянка из всего. Я удивлюсь если это хотя бы зазвучит. Не говоря о качестве. Данные низковольтные ушники на питании 12, 24 в будут иметь усиление меньше единицы, усилитель тока.
    В общем если использовать низковольтное питание то лучше два операционника ОРА усилителя.
    но это уже другая история.