larion:Может это RD
Сравнения Самвы проводили в питании послецапового фильтра.RD была хуже всего, SD лучше, значительно, Nichicon Muse KZ лучший из этой тройки. Все конденсаторы формовались перед применением в течении часа.
larion:Может это RD
Сравнения Самвы проводили в питании послецапового фильтра.RD была хуже всего, SD лучше, значительно, Nichicon Muse KZ лучший из этой тройки. Все конденсаторы формовались перед применением в течении часа.
А вообще то есть фото того, о чем говорил выше. Вот фрагмент...

OrcaXXX:в течении часа.
100 часов нужно. И главное, повторю, одно за другим-ошибка. Люди вроде пишут о тонких вещах, а не знают, что это не корректно и прямо ведет к неправильным выводам.
OrcaXXX:питании послецапового фильтра
Какого лампового? Организацию питания транзисторных схем, то широкополосные устройства с хвостом в мегагерцы, не стОит переносить в ламповые дела. Я ЦАП включил после года простоя-три дня там вообще звука нет, первые часы в хлам, а потом туда-сюда колбасит, ну через неделю наверно устаканился.
Обычный цап, без ламп.
И к слову да, в эти первые часы звук окрашен, как от самого кривого однотакта (кому то может и хорошо так, жаль не надолго
). А измерь-там все будет ок по цифрам. Причем это не китай цап, оригинальный американский девайс на АКМ. Ну кроме емкостей там вроде нечему давать такие артефакты. Но это всегда так, вопрос степени и времени.
larion:И главное, повторю, одно за другим-ошибка. Люди вроде пишут о тонких вещах, а не знают, что это не корректно и прямо ведет к неправильным выводам.
Такое ощущение, что мы о разных вещах пишем.
Я писал о том, что прекрасна слышна замена электролитов в цепи питания аналогового устройства (в моем случае ЦАП). Ребятам из статьи было проще, им паять не нужно было, открутил болты от электролита, поменял, прикрутил другой, слушай, сравнивай.
Именно о том, что так делать некорректно. Нужно ставить электролит\шунт минимум на две три недели и слушать музыку, преимущественно хорошо знакомую, затем следующий вариант... Это происходит само собой за годы и выводы накапливаются постепенно. А там флешмоб какой-то был.
larion:Именно о том, что так делать некорректно. Нужно ставить электролит\шунт минимум на две три недели и слушать музыку, преимущественно хорошо знакомую, затем следующий вариант...
Это всего лишь твоя точка зрения.
Научится кататься на велосипеде можно по разному - кто-то сядет, и сразу поедет, а кому-то нужно сто раз сесть, сто раз упасть, пару дней поездить толкаясь ногами, не крутя педали, и, через некоторый промежуток времени, он тоже будет ездить.
Да, у меня слух не идеальный, хотя я в прошлом учился на скрипке, и то что я могу услышать только после десятой композиции, мой знакомый настройщик музыкальных инструментов, слышит после нескольких тактов.
Ну это как бы не совсем про велосипед, а про переходные процессы, природа котрых не вполне понятна. Хотя в даташитах иногда указвают тн брек ап период, но это ясно не про аудио. А как оно получается ухами, это уже другая история. Но однозначно это растянутый по времени процесс и звук меняется много раз.
Вы поступайте, как хотите. Я просто сказал, что ценность инфо по той ссылке для других (не участников флешмоба) равна нулю.
|
офлайн
Федор_Чалый
Senior Member
|
|
|
2367 |
18 лет на сайте Город:
|
larion, любой опыт и мнения в "аудио" - вещи сугубо личного пользования. Они не универсальны. Есть некая системность, преобладающая точка зрения по отдельным вопросам, но без личной проверки - это "справочная информация".
Нет здесь почвы для споров. Вот, по ссылке от OrcaXXX, люди провели эксперименты. Да в ограниченном формате, не универсально, и поделились своим мнением, опытом. Принял, не принял к сведению - дело личное. Им спасибо - идем дальше.
О чем спорить?
Моя система - моя гейша. Учу танцевать и одеваться, как мне нравится.
Кому-то нравится в традиционном японском костюме, кому-то в деловом европейском, кму-то в одних носочках. ![]()
Идти особо некуда. Почвы для споров тоже нет. Как и полезного другим по той ссылке, я так считаю, делюсь мнением... Причем я говорю о своем, а не отсылаю к чужому. Мне было гораздо приятнее как то на Веге прочитать по основным банкам в БП, в том смысле приятно, что чел отмечал ровно те же моменты (временнЫе артефакты). Считаю, что он глубоко погружен в тему. А здесь незачет. Так что всего и вам хорошего.
larion:Я просто сказал, что ценность инфо по той ссылке для других (не участников флешмоба) равна нулю
Это так, если у человека в голове "ноль", любая информация помноженная на ноль всегда нулевая. А когда есть чем мыслить, тогда и критическое мышление и логические выводы и, при необходимости, полученной информации на практике применение.
OrcaXXX:Все конденсаторы формовались перед применением в течении часа.
Формовка дело хорошее, особенно после длительного хранения... Только вот формовка не должна отменять прогрев...
Так что заменили (добавили в параллель...) деталюшку, далее запустить специальные прогревочные сигнали (если нет, то музыку, и желательно при этом не слушать...), и только через продолжительное время слушать, делать вдумчиво неторопясь выводы...
IMHO naturally)))
Я обычно белый шум на небольших уровнях сутками, может кому и спаться лучше будет…Потом музыку фоном, что нибудь не обязывающее к серьезному прослушиванию…И да, это куча времени, если не для галочки.
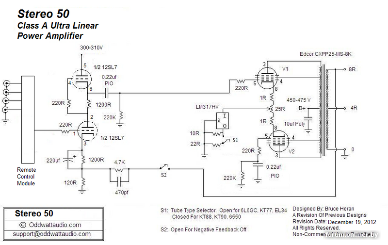
Вот схема селфсплитер разве что андное у меня 350В

При настройке заметил,если начинает клипповать,то верхняя лампа ток вверх,нижняя ток вниз.
Сделал такую приблуду,балансир автомат типа.

Токи держит,но при перегрузе,т.е.начинает резать на синусоиде и верх и низ,входит в клип,токи обеих ламп идут вверх.Одной LM317 мало?
Просветите неграмотного?
wowdima:Вот схема селфсплитер разве что андное у меня 350В
дико извиняюсь, что влезаю, но схема подразумевает, что на 2ю сетку 6L6GC придёт всё напряжение анодного питания минус падение в катодной цепи, то есть больше 400 В.
с этой лампой не игрался, но для 6П3С, как бы советский аналог, больше 400 В на 2й сетке - что-то занадто
beltolik:на 2ю сетку 6L6GC придёт всё напряжение анодного питания минус падение в катодной цепи
У меня анодное 350В
Вопрос в другом,почему с общей LM 317-ток в одной лампе вверх,в другой вниз,при полной мощности.А если на каждую лампу LM317-на двух лампах ток идет вверх.
wowdima:верхняя лампа ток вверх,нижняя ток вниз
Вот в этот момент и подравняйте ,,полки клиппинга,, резистором 22 Ом.
wowdima:Токи держит,но при перегрузе,т.е.начинает резать на синусоиде и верх и низ,входит в клип,токи обеих ламп идут вверх
Так и должно быть.
ev2fj:подравняйте ,,полки клиппинга,, резистором 22 Ом.
Так выходит если в схеме один LM,если подключен автомат(схеме выше),то одинаково растут.
А если применить такое?Раздельно на каналы?

wowdima:А если применить такое?Раздельно на каналы?
Это всё неоправданное излишество. В своих УНЧ я применяю раздельную регулировку Uсм. для каждой лампы. Одним словом - классика.
ev2fj,
Похоже Вы нашли, как получить достойное применение своим знаниям и опыту , доброе дело 
Ой, ушёл яж тут не участвую...
wowdima:При настройке заметил,если начинает клипповать,то верхняя лампа ток вверх,нижняя ток вниз.
Сделал такую приблуду,балансир автомат типа.
Коль Вы занялись метрологическими изысками, есть уверенность что Ваши лампы парные? Смещение при одном и том же токе анода у них какое, не говоря уже про крутизну?
Любой разбаланс по плечам ведет к потерям в выходном трансформаторе. Если же имеется регулировка смещения отдельно для каждой лампы или регулировка баланса смещения (иногда, называемая DC-коромысло), то одинаковость самих ламп по анодным токам менее важна и достаточно лишь сходства характеристик. Когда обеспечен баланс по переменному току, то требование абсолютной одинаковости выходных ламп на предельных токах еще менее критично. К сожалению, процедура балансировки по переменному току без соответствующих приборов затруднительна