Было обещано "разобрать на молекулы", но я никакого разбора так и не дождался. Вместо разбора у кого-то возник вопрос, касающийся малого размера членов усилителной команды, а именно V2, V3.
На этот вопрос могу сказать, что с V2, V3 проблем нет с "прокачать".., есть даже небольшой запас...
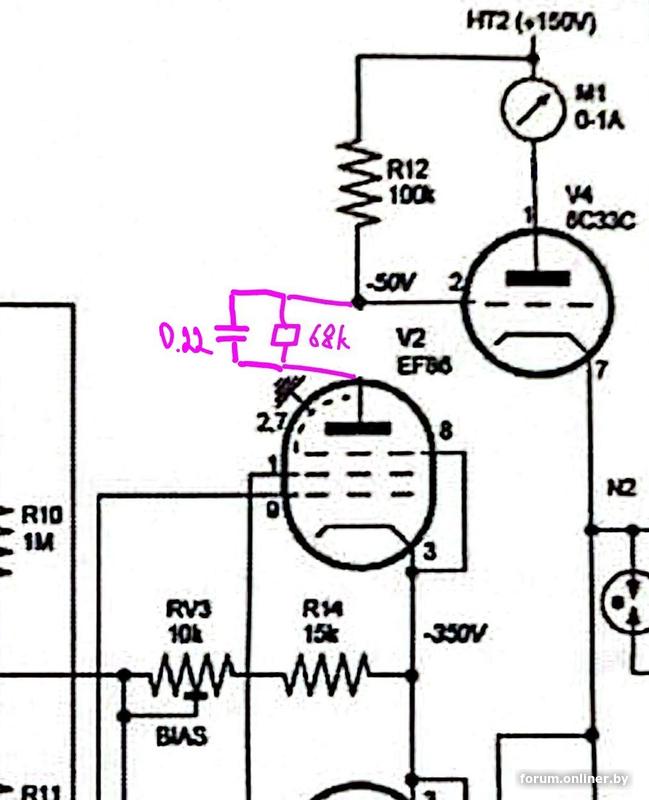
В схему можно внести некоторые незначительные улучшения. Упоминавшиеся V2, V3 работают в разных режимах. Для устранения этой разницы можно ввести парочку элементов.

.
Значение 68kOhm можно уточнить в уже настроенном усиле, добиваясь одинакового напряжения на анодах V2, V3.
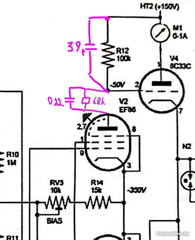
Из-за разных схем включения выходных ламп возникает рассогласование их действий, проявляющееся на высоких частотах. Для выравнивания скорострельности можно установит конденсатор.

.
Значение конденсатора зависит от сопротивления нагрузки на выходе усила. 39pF - это ориентировочное значение для 600Ohm, при уменьшении нагрузки номинал этого кондёра тоже уменьшается.., нужно рассчитывать... Также на значение оказывают влияние паразитные ёмкости монтажа...
При регулировке громкости глубина обратной связи изменяется в 1.7 раз. Также усилитель меняет фазу входного сигнала на 180⁰, а это может некоторым не понравиться... И ещё, при таком номинале регулятора громкости правильная зависимость уровня от угла поворота регулятора будет нарушена из-за низкого входного сопротивления...
Для устранения всего сего можно изменить входные цепи.

.
Резистор R2 лучше уменьшить до 1kOhm, а конденсатор C2 удалить или установить до регулятора RV1.
В связке уменьшть номиналы R1, R3, и увеличить номинал C1 соответственно 6.8kOhm, 200kOhm и 4.7µF. IMHO.
Можно ещё внести кое-какие улучшения в схему, но...
