Ответить
  • mixing-mastering Senior Member
    офлайн
    mixing-mastering Senior Member

    17392

    10 лет на сайте
    пользователь #1683425

    Профиль
    Написать сообщение

    17392
    # 16 июля 2024 13:21
    Добрый_Дедушка:

    Мне нравится схема Васильевича.

    А что в этой схеме такого необычного и продвинутого, что она получила бронзовый бюст сигнатуру?
    обычная классика из учебника + калькулятор, ручка и лист бумаги... 8)

    экс-Jenik
  • Добрый_Дедушка Senior Member
    офлайн
    Добрый_Дедушка Senior Member

    12355

    12 лет на сайте
    пользователь #1113377

    Профиль
    Написать сообщение

    12355
    # 16 июля 2024 13:23

    mixing-mastering, она самая обычная. Просто она есть и может быть точкой отсчета в разговоре.

  • andrejj-medan Senior Member
    офлайн
    andrejj-medan Senior Member

    6701

    14 лет на сайте
    пользователь #490844

    Профиль
    Написать сообщение

    6701
    # 16 июля 2024 13:42 Редактировалось andrejj-medan, 2 раз(а).
    Добрый_Дедушка:

    свои слова подтвердить чем то

    какие слова? ))
    Я ушник, иногда как как прибор применяю, для поиска оптимальной точки земли. Собраны по гибридной схеме.Одна лампочка на два канала, и на полевиках, каскодный повторитель. Туда же собрал расширитель стереобазы. Качает даже динамики прикроватные)). Откровенно, херня всё это, аттракцион в башке делать)) Да и наушников хороших нет. . Ущербно это, в частном доме, для музыки применять, рупора слушаю. В пульте, микросхема какая то стоит. Не моя тема на этой ниве тужится. А специально для батлов ушников, лень, даже двигаться. )) А если закажешь, для батла, сделаю. :) :D

    Добавлено спустя 31 минута 8 секунд

    mixing-mastering:

    А что в этой схеме такого необычного и продвинутого, что она получила бронзовый бюст сигнатуру?
    обычная классика из учебника + калькулятор, ручка и лист бумаги...

    да и я тоже удивился. Во всех приёмниках прошлого века такие схему применялись. Всю комнату озвучивали. Диво дивное, додумался, наушники подключил! ))

    Я всегда делаю только то, что мне нравится
  • Добрый_Дедушка Senior Member
    офлайн
    Добрый_Дедушка Senior Member

    12355

    12 лет на сайте
    пользователь #1113377

    Профиль
    Написать сообщение

    12355
    # 16 июля 2024 14:33
    andrejj-medan:

    А специально для батлов ушников, лень, даже двигаться. ))

    Слабак.

  • V_R_L Member
    офлайн
    V_R_L Member

    243

    5 лет на сайте
    пользователь #3226018

    Профиль
    Написать сообщение

    243
    # 16 июля 2024 14:40 Редактировалось V_R_L, 2 раз(а).
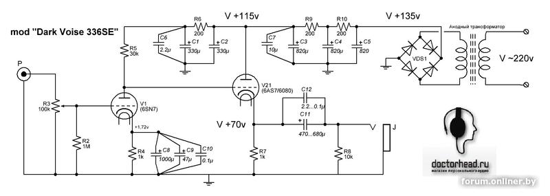
    minzurka:

    Как вам такая схема?

    Под какое сопротивление наушников? 6as7, 6н5(13)с в КП с резистивной нагрузкой, с трудом тянет 250Ом...Несколько лучше ситуация с ИТ на полевике вместо резистора. Но все равно, обычный эмиттерный или истоковый повторитель с раскачкой транзисторным же српп(а-ка облегченный "каменный" однотактник семигора), просто неимоверно лучше, и субъективно и по параметрам.

    Если совсем хочется на 6as7(6н5(13c), то была а портале похожая схемка от Манакова, но на 6с19п, с ос и вольдобавкой, можно взять за основу.

    Много экспериментировал с 6н13с, лучший результат это КП с трансформатором в катоде, или по "парафид" топологии, тогда можно применить трансики без зазора, те же торы для галогенок, или перемотанные твз1-9) Пробовал даже на АС такое грузить, четверть-пол ватта давало, а уж на наушники вообще хорошо. Фото моего макета где то было, несколько лет назад, в этой теме.

  • minzurka Senior Member
    офлайн
    minzurka Senior Member

    10013

    18 лет на сайте
    пользователь #112975

    Профиль
    Написать сообщение

    10013
    # 16 июля 2024 15:06
    Добрый_Дедушка:

    Тут ТВЗ надо перематывать.
    Ну а вообще где купить трансы или может тут есть кто мотает?

    Добавлено спустя 58 секунд

    V_R_L:

    Под какое сопротивление наушников?

    250 Ом

  • V_R_L Member
    офлайн
    V_R_L Member

    243

    5 лет на сайте
    пользователь #3226018

    Профиль
    Написать сообщение

    243
    # 16 июля 2024 15:34
    minzurka:

    250 Ом

    Под 250 ом, со скрипом, пойдетOTL катодный повторитель на 6н5(13)с, но и тогда лучше сделать как у Манакова, с ОС и вольтдобавкой.

    Добавлено спустя 3 минуты 6 секунд

    В любом случае, с лампой, трансформаторная схема будет лучше. Об OTL можно думать с 600Ом.

  • minzurka Senior Member
    офлайн
    minzurka Senior Member

    10013

    18 лет на сайте
    пользователь #112975

    Профиль
    Написать сообщение

    10013
    # 16 июля 2024 17:04 Редактировалось minzurka, 5 раз(а).
    V_R_L:

    В любом случае, с лампой, трансформаторная схема будет лучше.

    Где его взять?

    Оцифровал один трек для сравнения с двух фонокорректоров.
    Что оба звучат плохо это понятно).
    Какой хуже?

  • V_R_L Member
    офлайн
    V_R_L Member

    243

    5 лет на сайте
    пользователь #3226018

    Профиль
    Написать сообщение

    243
    # 16 июля 2024 17:34
    minzurka:

    Где его взять?

    Если для КП по топологии "парафид", то там вообще достаточно тора для галогенок 24/220В, как минимум на попробовать, или твз1-9 с домотанной вторичкой и собранный "вперекрышку". Это же справедливо и для српп.

    Добавлено спустя 9 минут 22 секунды

    minzurka:

    Что оба звучат плохо это понятно).
    Какой хуже?

    Несмотря на некогда мою любовь к 6н23п, здесь явно звучит лучше на 6н6п. В моей "системе".

  • Добрый_Дедушка Senior Member
    офлайн
    Добрый_Дедушка Senior Member

    12355

    12 лет на сайте
    пользователь #1113377

    Профиль
    Написать сообщение

    12355
    # 16 июля 2024 17:47
    V_R_L:

    здесь явно звучит лучше на 6н6п. В моей "системе".

    Звучит, хорошо ... Характеристика весьма субьективная. Измерения и тех характеристики девайса, слабо могут характеризовать изделие. Только прямое сравнение в штык, могут что то сказать о выбранной схемотехнике. На онлайнере и на 6С33С ушники проскакивали.... Можно во что угодно тогда поверить.

  • V_R_L Member
    офлайн
    V_R_L Member

    243

    5 лет на сайте
    пользователь #3226018

    Профиль
    Написать сообщение

    243
    # 16 июля 2024 17:50 Редактировалось V_R_L, 1 раз.
    V_R_L:

    В моей "системе".

    Система у меня, мягко говоря очень скромная на данный момент, АС Mission M30i, унч из соседней темы, Никитинский, однополярный на N- полевиках, цап pcm5102+ "транспорт" на stm32...
    Потому я ни на что не претендую.

  • Добрый_Дедушка Senior Member
    офлайн
    Добрый_Дедушка Senior Member

    12355

    12 лет на сайте
    пользователь #1113377

    Профиль
    Написать сообщение

    12355
    # 16 июля 2024 17:57
    V_R_L:

    Потому я ни на что не претендую.

    Да ...скромность украшает Мастера. Сравнение , дает общение...Из общения накапливается опыт.Опыт стимулирует новые проекты.

  • TypTop Senior Member
    офлайн
    TypTop Senior Member

    2062

    13 лет на сайте
    пользователь #788093

    Профиль
    Написать сообщение

    2062
    # 16 июля 2024 21:07 Редактировалось TypTop, 1 раз.
    minzurka:

    Схема обыкновенная)))
    Возможно, если чувствительность наушников высокая, то и на 250Ohm будет достаточно, но резистор R7 конечно лучше заменить на источник тока. IMHO

    ...альбо нічога, акрамя праўды. highend@engineer.com
  • Добрый_Дедушка Senior Member
    офлайн
    Добрый_Дедушка Senior Member

    12355

    12 лет на сайте
    пользователь #1113377

    Профиль
    Написать сообщение

    12355
    # 16 июля 2024 21:18

    Давече платку травил)

  • minzurka Senior Member
    офлайн
    minzurka Senior Member

    10013

    18 лет на сайте
    пользователь #112975

    Профиль
    Написать сообщение

    10013
    # 16 июля 2024 22:28 Редактировалось minzurka, 2 раз(а).
    Добрый_Дедушка:

    Давече платку травил)

    :super:
    А что ни у кого нет цифры?

  • Добрый_Дедушка Senior Member
    офлайн
    Добрый_Дедушка Senior Member

    12355

    12 лет на сайте
    пользователь #1113377

    Профиль
    Написать сообщение

    12355
    # 17 июля 2024 07:47

    Корректор выходного дня))) Должен быть сделан в ближайшую неделю!

  • AAG7GAA Senior Member
    офлайн
    AAG7GAA Senior Member

    557

    15 лет на сайте
    пользователь #348875

    Профиль
    Написать сообщение

    557
    # 17 июля 2024 20:12
    Добрый_Дедушка:

    Давече платку травил)

    Емкости зелёные точно не вспухли от жары?)

    Кто понял жизнь, тот не спешит...
  • курчавый Senior Member
    офлайн
    курчавый Senior Member

    26133

    15 лет на сайте
    пользователь #253561

    Профиль
    Написать сообщение

    26133
    # 17 июля 2024 20:35
    AAG7GAA:

    Емкости зелёные точно не вспухли от жары?)

    Ну это же не синие. :lol:

    В принципе,иероглиф,может и не пить.Но у него нет такого принципа.
  • mixing-mastering Senior Member
    офлайн
    mixing-mastering Senior Member

    17392

    10 лет на сайте
    пользователь #1683425

    Профиль
    Написать сообщение

    17392
    # 17 июля 2024 20:42
    курчавый:

    Ну это же не синие.

    это отобранные ;)

    экс-Jenik
  • Добрый_Дедушка Senior Member
    офлайн
    Добрый_Дедушка Senior Member

    12355

    12 лет на сайте
    пользователь #1113377

    Профиль
    Написать сообщение

    12355
    # 17 июля 2024 21:13 Редактировалось Добрый_Дедушка, 1 раз.

    AAG7GAA, Цэлы будут. Этот БП на День рождения)))) :molotok: Должно же быть место для абгрейда!

    P.S, Поставь блэкгейты, так и заменить нечего будет. :D