Ответить
  • Неизвестный кот Neophyte Poster
    офлайн
    Неизвестный кот Neophyte Poster

    0


    пользователь #106797

    Профиль

    0
    # 3 апреля 2022 16:46
    mixing-mastering:

    seeman:

    оставить только 10кОм с сетки на землю.

    мне кажется - для этого каскада это критически мало
    может нолик или два потерялись?

    Так это же нагрузка для выходного каскада источника. В принципе, можно и каноничный МОм повесить, но как было сказано выше, для источника с низким выходным (т.е. любого нормального источника) пара кОм в нагрузке ( РГ+сеточный)-это нормально.

    mixing-mastering:

    и как у такой колонки с низами?
    и разница - с рупором и без по ВЧ есть?

    Они, как и заявлено от около 70Гц играют, рупор не снимал http://www.frazierspeakers.com/download/c40.pdf , с ним по ВЧ все ок, да и в целом, крайне приятное звучание у АС.

  • mixing-mastering Senior Member
    офлайн
    mixing-mastering Senior Member

    17424

    10 лет на сайте
    пользователь #1683425

    Профиль
    Написать сообщение

    17424
    # 3 апреля 2022 18:11

    Наверное...
    только вот ни разу не попадалось мне 10кОм на землю с сетки..какой бы источник не был...
    и зачем их тогда согласовывать трансиками входными - шпарь 600 Ом на землю сетку лампы и все :)
    ан нет

    экс-Jenik
  • Неизвестный кот Neophyte Poster
    офлайн
    Неизвестный кот Neophyte Poster

    0


    пользователь #106797

    Профиль

    0
    # 3 апреля 2022 18:24
    mixing-mastering:

    Наверное...
    только вот ни разу не попадалось мне 10кОм на землю с сетки..какой бы источник не был...
    и зачем их тогда согласовывать трансиками входными - шпарь 600 Ом на землю сетку лампы и все :)
    ан нет

    Трансформаторы-это отдельная песня, у них тоже достаточно нюансов связанных с нагрузкой и согласованием источник-нагрузка.
    К слову, валяется дома пара tamura tpas-3s 10к:7к, в даташите так и указано "For regulating amplifier input"

  • mixing-mastering Senior Member
    офлайн
    mixing-mastering Senior Member

    17424

    10 лет на сайте
    пользователь #1683425

    Профиль
    Написать сообщение

    17424
    # 3 апреля 2022 18:56 Редактировалось mixing-mastering, 1 раз.

    Ну если уж придираться :)
    то выходная обмотка входного транса , подключенная на сетку - при индуктивности в 10Гн будет иметь реактивное сопротивление 63 кОм, а на 10 кГц - 630 кОм
    а у тамуры - там и 15Гн может быть вполне...

    экс-Jenik
  • Неизвестный кот Neophyte Poster
    офлайн
    Неизвестный кот Neophyte Poster

    0


    пользователь #106797

    Профиль

    0
    # 3 апреля 2022 19:01
    mixing-mastering:

    Ну если уж придираться :)
    то выходная обмотка входного транса , подключенная на сетку - при индуктивности в 10Гн будет иметь реактивное сопротивление 63 кОм, а на 10 кГц - 630 кОм
    а у тамуры - там и 15Гн может быть вполне...

    Rакт-1.2кОм, первички, индуктивность >100Гн , вторичка что-то около того.

  • mixing-mastering Senior Member
    офлайн
    mixing-mastering Senior Member

    17424

    10 лет на сайте
    пользователь #1683425

    Профиль
    Написать сообщение

    17424
    # 3 апреля 2022 19:23

    ну вот - 630 кОм на 1 кГц на сетке

    экс-Jenik
  • larion Senior Member
    офлайн
    larion Senior Member

    16927

    17 лет на сайте
    пользователь #148304

    Профиль
    Написать сообщение

    16927
    # 3 апреля 2022 22:42

    Куды вас понесло, по схеме же понятно,что после удаления конденсаторов фильтра,в сетке будет потенциометр по любому ,хоть и без нагрузки. А его вряд ли кто мегом нынче поставит. При подключении источника он ещё и зашунтирован его низким выходным будет. И только постоянная составляющая и активное сопротивление в сетке имеют значение,речь же о смещении.Какие килогерцы :conf:

    Собрать стадо из баранов легко — трудно собрать стадо из кошек. (С.Капица)
  • mixing-mastering Senior Member
    офлайн
    mixing-mastering Senior Member

    17424

    10 лет на сайте
    пользователь #1683425

    Профиль
    Написать сообщение

    17424
    # 4 апреля 2022 08:26
    larion:

    ,речь же о смещении.

    а я о сигнале :)
    мне это важней
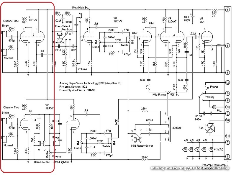
    ну вот Ампег...выходное сопр. источника 0,6-10к

    экс-Jenik
  • larion Senior Member
    офлайн
    larion Senior Member

    16927

    17 лет на сайте
    пользователь #148304

    Профиль
    Написать сообщение

    16927
    # 4 апреля 2022 13:04
    mixing-mastering:

    они что-то знают?

    Думаю,не больше,чем все остальные.Эта схема к предмету разговора каким боком?

    mixing-mastering:

    мне это важней

    No comment

    Добавлено спустя 3 минуты 15 секунд

    Вообще странно,речь даже не о трех соснах,а об одной :-?

    Собрать стадо из баранов легко — трудно собрать стадо из кошек. (С.Капица)
  • OrcaXXX Senior Member
    офлайн
    OrcaXXX Senior Member

    6841

    19 лет на сайте
    пользователь #80033

    Профиль
    Написать сообщение

    6841
    # 4 апреля 2022 16:48
    seeman:

    Так это же нагрузка для выходного каскада источника. В принципе, можно и каноничный МОм повесить, но как было сказано выше, для источника с низким выходным (т.е. любого нормального источника) пара кОм в нагрузке ( РГ+сеточный)-это нормально.

    Данный резистор должен быть на порядок больше сопротивления переменника регулятора громкости, дабы не "коробить" его логарифмическую характеристику.

    Errare humanum est ...
  • larion Senior Member
    офлайн
    larion Senior Member

    16927

    17 лет на сайте
    пользователь #148304

    Профиль
    Написать сообщение

    16927
    # 4 апреля 2022 16:59

    Уже говорил об этом.На порядок не обязательно,потому что в основном используется первая треть полного сопротивления РГ (в зависимости от чуйки усила и АС),и там шунтирующее действие минимально. Поэтому в 2-5 раз выше сеточный резистор вполне приемлемо,хотя,бывает,ставят и равным потенциометру для более плавной зависимости от поворота в последней трети.

    Добавлено спустя 35 секунд

    Это как бы вообще не вопрос... :-?

    Собрать стадо из баранов легко — трудно собрать стадо из кошек. (С.Капица)
  • OrcaXXX Senior Member
    офлайн
    OrcaXXX Senior Member

    6841

    19 лет на сайте
    пользователь #80033

    Профиль
    Написать сообщение

    6841
    # 4 апреля 2022 17:06
    larion:

    Поэтому в 2-5 раз выше сеточный резистор вполне

    Если не важно постоянное входное сопротивление, то можно и так.

    Errare humanum est ...
  • larion Senior Member
    офлайн
    larion Senior Member

    16927

    17 лет на сайте
    пользователь #148304

    Профиль
    Написать сообщение

    16927
    # 4 апреля 2022 17:09

    В данном случае не важно с учетом источника.

    Добавлено спустя 26 секунд

    К слову,они хотя и логарифмические (обратно),но по факту зависимость от прирастания разная у разных производителей с одной маркировкой.Так что в целом как бы да,но не совсем.

    Добавлено спустя 7 минут 41 секунда

    Я ставил 300ом или что то около того с сеток на землю в однолоамповом. А вых. каскады источников хорошо забуферены и линейны до десятков ом в нагрузке.Ну чтобы проверить тезис о том,что чем меньше,тем ниже влияние кабеля вплоть до невлияния. Брехня полная.

    Собрать стадо из баранов легко — трудно собрать стадо из кошек. (С.Капица)
  • vovchik_romualdovich Senior Member
    офлайн
    vovchik_romualdovich Senior Member

    11949

    15 лет на сайте
    пользователь #329231

    Профиль
    Написать сообщение

    11949
    # 4 апреля 2022 17:41 Редактировалось vovchik_romualdovich, 1 раз.

    Во какого монстра замутили. :o

  • Неизвестный кот Neophyte Poster
    офлайн
    Неизвестный кот Neophyte Poster

    0


    пользователь #106797

    Профиль

    0
    # 4 апреля 2022 18:10
    OrcaXXX:

    seeman:

    Так это же нагрузка для выходного каскада источника. В принципе, можно и каноничный МОм повесить, но как было сказано выше, для источника с низким выходным (т.е. любого нормального источника) пара кОм в нагрузке ( РГ+сеточный)-это нормально.

    Данный резистор должен быть на порядок больше сопротивления переменника регулятора громкости, дабы не "коробить" его логарифмическую характеристику.

    Как-то так.

  • mixing-mastering Senior Member
    офлайн
    mixing-mastering Senior Member

    17424

    10 лет на сайте
    пользователь #1683425

    Профиль
    Написать сообщение

    17424
    # 4 апреля 2022 18:19 Редактировалось mixing-mastering, 1 раз.
    seeman:

    Как-то так.

    а почему не

    larion:

    Я ставил 300ом

    ???
    :lol:

    Добавлено спустя 2 минуты 45 секунд

    larion:

    На порядок не обязательно,потому что в основном используется первая треть полного

    нет, используется ВЕСЬ диапазон потенциометра.Всегда.Люди разные.

    экс-Jenik
  • larion Senior Member
    офлайн
    larion Senior Member

    16927

    17 лет на сайте
    пользователь #148304

    Профиль
    Написать сообщение

    16927
    # 4 апреля 2022 19:03

    Даром,что 2000+ страниц преимущественно баб,алкоголя и папламоусов,а по теме с чистого листа каждый раз....

    Собрать стадо из баранов легко — трудно собрать стадо из кошек. (С.Капица)
  • Добрый_Дедушка Senior Member
    офлайн
    Добрый_Дедушка Senior Member

    12391

    12 лет на сайте
    пользователь #1113377

    Профиль
    Написать сообщение

    12391
    # 4 апреля 2022 19:31 Редактировалось Добрый_Дедушка, 1 раз.
    vovchik_romualdovich:

    Во какого монстра замутили. :o

    Што та там не чисто и с дизайном и схемотехникой. Со слов тов.Ю.Малышева, это его эстрадник.
    Не исключаю их совместного взаимопльзования идей и технологий.

  • mixing-mastering Senior Member
    офлайн
    mixing-mastering Senior Member

    17424

    10 лет на сайте
    пользователь #1683425

    Профиль
    Написать сообщение

    17424
    # 4 апреля 2022 19:49 Редактировалось mixing-mastering, 1 раз.
    larion:

    а по теме с чистого листа каждый раз....

    а давай по теме ты приведешь конкретный пример серийного образца, где по входу на сетке входного триода - спроектирован и установлен резистор 300 ом, ну или 3 кОм...ну ладно - 30 кОм...для сигнала...пусть даже это будет не резистор а обмотка транса...
    я свой пример привел выше, в виде заводской схемы, популярной во всем мире,и из него и исхожу...а не умничаю попусту, разгибая пальцы......
    норм человеку и бабы нужны и музыка и вискарь...и гитара иногда
    и регулятор не только на полшестого, а на весь диапазон, под настроение и желание...

    Добавлено спустя 8 минут 8 секунд

    OrcaXXX:

    Данный резистор должен быть на порядок больше сопротивления переменника регулятора громкости,

    таки да..я с большим трудом нашел реальные схемы, где этот резистор в несколько раз больше по значению потенциометра...а так в основном - нолик, а то и два прибавляется....

    экс-Jenik
  • larion Senior Member
    офлайн
    larion Senior Member

    16927

    17 лет на сайте
    пользователь #148304

    Профиль
    Написать сообщение

    16927
    # 4 апреля 2022 20:48 Редактировалось larion, 2 раз(а).
    mixing-mastering:

    а давай по теме ты приведешь конкретный пример серийного образца

    mixing-mastering:

    не умничаю попусту, разгибая пальцы......

    Ок,будем считать,что ты был настойчив в просьбе. На пальцах...

    Почему ты просишь пример и рассказываешь про "во всем мире"? Потому что не понимаешь смысла этого резистора и как оно работает. А смысл оч.простой-привязать сетку к земле при катодном смещении. Всё.Хоть прям туда её,без резистора,что и происходит каждый раз в схеме (и др.аналогичных),которую последней привел seeman,когда движок внизу,на общем контакте.В других случаях общее сопротивление в сетке будет определяться как параллельное резистора сетки и сопр. между движком и землей потенциометра,а при подключении,еще и с учетом того,что он зашунитрован Rвых источника.Или этого ты тоже не видишь? Ну наверно,если говоришь о сеточном резисторе,будто сетка умеет видеть избирательно только его.

    В случае,когда у пред.каскада есть требования к нагрузке величина этого резистора бедет определяться этими требованиями,но не более,чем указано в ТТХ,поскольку в противном случае не гарантируется стабильность работы и возможен уход в разогрев.

    Добавлено спустя 5 минут 4 секунды

    mixing-mastering:

    пусть даже это будет не резистор а обмотка транса...

    Не,ну это уже выше моих сил.. :-? Сам же себе противоречишь, ну возьми тестер и измерь активное обмотки,это будут десятки,максимум сотни ом.

    Собрать стадо из баранов легко — трудно собрать стадо из кошек. (С.Капица)