зачем менять другие кондеры если вдруг и эти совпадут,а вот на верха я бы нераздумывая поменял на другие,сразу МБГО на верхах неочень,для неискушенных и они звучат неплохо
амфитоны бывают и такими


как то так


зачем менять другие кондеры если вдруг и эти совпадут,а вот на верха я бы нераздумывая поменял на другие,сразу МБГО на верхах неочень,для неискушенных и они звучат неплохо
амфитоны бывают и такими


как то так


|
офлайн
sergey.by100915
Senior Member
|
|
|
2065 |
13 лет на сайте Город:
|
Andrei_yo:djk:а я их так и не послушал
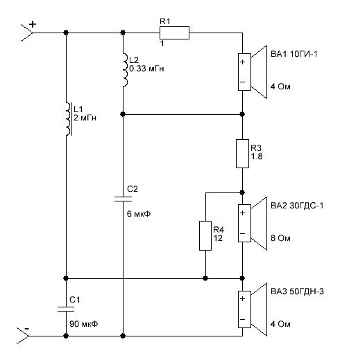
только у меня фильтр немного иной
У меня стоит другой:

sergey.by100915:У меня стоит другой:
пробовал я разные, такой не зашел совсем.
|
офлайн
sergey.by100915
Senior Member
|
|
|
2065 |
13 лет на сайте Город:
|
Есть тут ещё передельщики?
Может у кого есть такие остатки?

зачем менять другие кондеры если вдруг и эти совпадут,а вот на верха я бы нераздумывая поменял на другие,сразу МБГО на верхах неочень,для неискушенных и они звучат неплохо
думаю стоит попробовать выкинуть совковую пищалку и поставить что другое и желательно как можно ближе к среднечастотнику.
|
офлайн
Слава-Космонавт
Senior Member
|
|
|
3377 |
9 лет на сайте Город:
|
vadzim-mv:Немного доработки и Нового Года!
Красиво получились S-90F у Вас! Мне понравилось черно - белое
Неужели при покраске среднечастотных динамиков со звуком ничего не происходит? Или вы уже ничего не слышите, можно показать динамик очень близко, из далека вроде нормально а вот в близи, спасибо
djk:Или вы уже ничего не слышите
А что на них можно услышать?
Мои как не крась,Солодуху не с кем не перепутаешь.


курчавый:
А что на них можно услышать?
курчавый - они что в комплекте с твоим SHARPом шли???...
R.S. Проводки поменяй, сечением 2х4 мм... запоют... ![]()
nepacaka:R.S. Проводки поменяй, сечением 2х4 мм... запоют...
![]()
Для Киркорова у меня есть другие.Правда чёрные,но не с белым.

djk:Неужели при покраске среднечастотных динамиков со звуком ничего не происходит? Или вы уже ничего не слышите, можно показать динамик очень близко, из далека вроде нормально а вот в близи, спасибо
на 20гдс хоть смолой помажь, звук сам понимаешь какой...
nepacaka:R.S. Проводки поменяй, сечением 2х4 мм... запоют...
бред
курчавый:Andrei_yo:бред
А вы попробуйте.
все уже перепробовал, и эти дурацкие советы про провода , лучше держать при себе.
Andrei_yo:все уже перепробовал
А подставки под них(провода) ?
Andrei_yo:и эти дурацкие советы про провода , лучше держать при себе.
В меня столько не влезет. ![]()
|
офлайн
Слава-Космонавт
Senior Member
|
|
|
3377 |
9 лет на сайте Город:
|
Результат будет, даже если просто двумя свитыми проводами ( витыми парами ) все спаять внутри АС -- фото --]

P.S. По проводам в аудио и АС на форумах Онлайнера есть отличный спец-практик AMUR ( учтен за № 1581), с авторскими статьями о них в Интернет: https://baraholka.onliner.by/viewtopic.php?t=276797
Слава-Космонавт:В АС S-90 все провода внутри можно заменить вот такими похожими косичками :
Результат будет, даже если просто двумя свитыми проводами ( витыми парами ) все спаять внутри АС :
там звук изменится с заменой середины и фильтров, все остальное бред
P.S. По проводам в аудио и АС на форумах Онлайнера есть отличный спец-практик AMUR ( учтен за № 1581), с авторскими статьями о них в Интернет: https://baraholka.onliner.by/viewtopic.php?t=276797
Слава-Космонавт:В АС S-90 все провода внутри можно заменить вот такими похожими косичками :
Главное правильный цвет изоляции подобрать ![]()
SAM2011:Слава-Космонавт:В АС S-90 все провода внутри можно заменить вот такими похожими косичками :
Главное правильный цвет изоляции подобрать
чтоб себе сказки придумать ![]()
|
офлайн
sergey.by100915
Senior Member
|
|
|
2065 |
13 лет на сайте Город:
|
Кто может переклеить подвесы на 10гд-36, в Витебске, без услуг почты и прочего? Пишите предложения в личку.