Ответить
  • stellon Senior Member
    офлайн
    stellon Senior Member

    5551

    12 лет на сайте
    пользователь #979784

    Профиль
    Написать сообщение

    5551
    # 8 ноября 2017 12:36

    У 18-й вроде рогов нет. И потому выглядит лучше. А прятать в корпус - так проблемы с охлаждением.
    Как звучит не знаю, но пишут, что немного иначе чем 33-я.
    За последние два года 18-я ни разу не попадалась, хотя я и не особо искал. В Москве конечно можно купить, да и не сильно там дорого.

    Тормозить прогресс также увлекательно, как и творить его...©
  • PTAXA73 Senior Member
    офлайн
    PTAXA73 Senior Member

    802

    10 лет на сайте
    пользователь #1851250

    Профиль
    Написать сообщение

    802
    # 8 ноября 2017 14:17 Редактировалось PTAXA73, 1 раз.

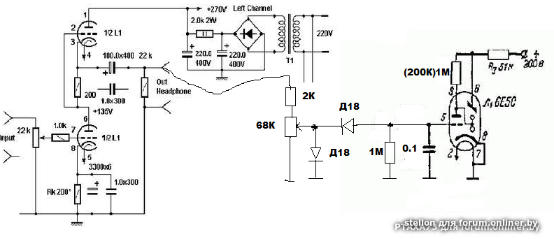
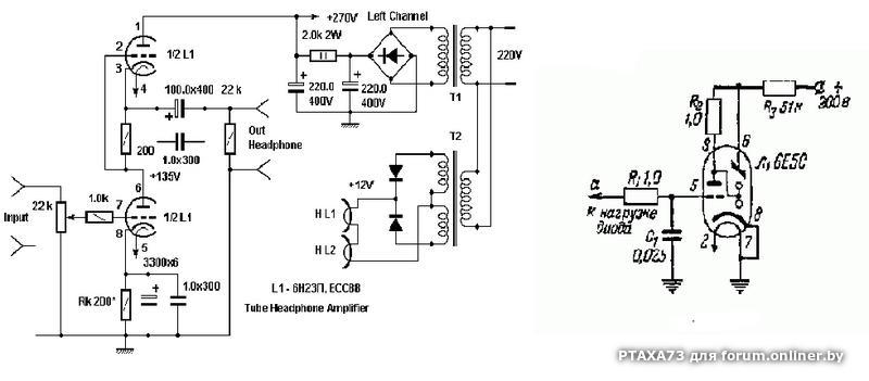
    Как правильно подключить 6Е5С к данному усилителю?
    Умножение напряжения диодами не помогло.

    Все проходит
  • larion Senior Member
    офлайн
    larion Senior Member

    16919

    17 лет на сайте
    пользователь #148304

    Профиль
    Написать сообщение

    16919
    # 8 ноября 2017 14:44 Редактировалось larion, 1 раз.
    stellon:

    Как звучит не знаю, но пишут, что немного иначе чем 33-я.

    Так они все иначе 8) .Была пара,одна упала и там отвалилась такая штучка,кусочек спиральки.Отдал всё вместе с 33-ми.Что касается 18-х и 33-х,моё видение таково-обе хуже.Не для звука.Наверно можно довести до приемлемого,но у меня схема МАИ была с 6э5п и я более 20-ти минут такое слушать не умею,хотя вроде как по режимам все нормально было.Надо с драйвером там работать,а зачем,если полно хороших ламп и более экономичных со всех сторон решений,когда помощнее надо.

    Добавлено спустя 1 минута 55 секунд

    Ну реально,три ОСМ-0.4 ради 6вт это капец здравому смыслу.

    Собрать стадо из баранов легко — трудно собрать стадо из кошек. (С.Капица)
  • oleg_s Senior Member
    офлайн
    oleg_s Senior Member

    10287

    22 года на сайте
    пользователь #16242

    Профиль
    Написать сообщение

    10287
    # 8 ноября 2017 14:47 Редактировалось oleg_s, 4 раз(а).

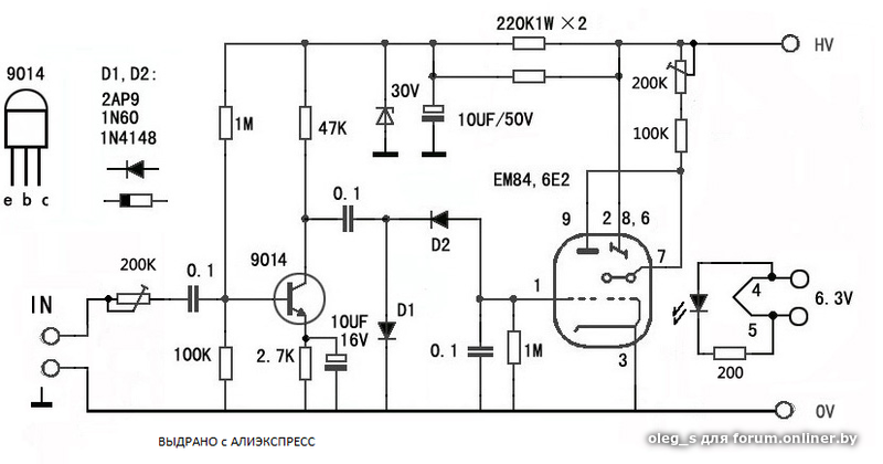
    PTAXA73, В народе говорят надо до 8-15 вольт на входе моргалки для полной раскачки... А у Вас? Взять маленький трансик повышающий, который получается из любого понижающего переворотом...
    Вот тут вообще 50 вольт переменки рисуют:
    https://istok2.com/scan/2947_1.gif

    Я не паэта, о крый мяне Божа!
  • stellon Senior Member
    офлайн
    stellon Senior Member

    5551

    12 лет на сайте
    пользователь #979784

    Профиль
    Написать сообщение

    5551
    # 8 ноября 2017 15:22 Редактировалось stellon, 1 раз.

    А что народ скажет за так:

    Что-то такое подключал на выход 1Вт-ного однотакта. НО! сдесь нет транса на выходе и это может не работать.
    А вот если через трансик, как oleg_s советует, то наверное будет норм.

    Добавлено спустя 6 минут 5 секунд

    larion:

    Ну реально,три ОСМ-0.4 ради 6вт это капец здравому смыслу.

    Ну, у меня сейчас в процессе три ТС-180 ради 4вт. :) Тут уже не до здравого смыла. Ну что поделать, если так получается. :-?

    Тормозить прогресс также увлекательно, как и творить его...©
  • larion Senior Member
    офлайн
    larion Senior Member

    16919

    17 лет на сайте
    пользователь #148304

    Профиль
    Написать сообщение

    16919
    # 8 ноября 2017 15:52

    ТС-180 это ни разу ни ОСМ-0.4,особенно когда последних три штук.Тот РР,что здесь фото было тоже на тс-180 ТВЗ.А SE УНЧ на 33-х лучше не подимать без разминки во избежание травм спины,а лучше вообще не поднимать.Или давайте еще это дело по каналам поделим :D .Я только одним вопросом задавался-зачем это надо :-? ,ну вот точно не ради результата для аудио.

    Собрать стадо из баранов легко — трудно собрать стадо из кошек. (С.Капица)
  • visyok Паяльник & Отвертка TEAM
    офлайн
    visyok Паяльник & Отвертка TEAM

    2912

    23 года на сайте
    пользователь #5210

    Профиль
    Написать сообщение

    2912
    # 8 ноября 2017 16:11 Редактировалось visyok, 1 раз.
    stellon:

    А что народ скажет за так:

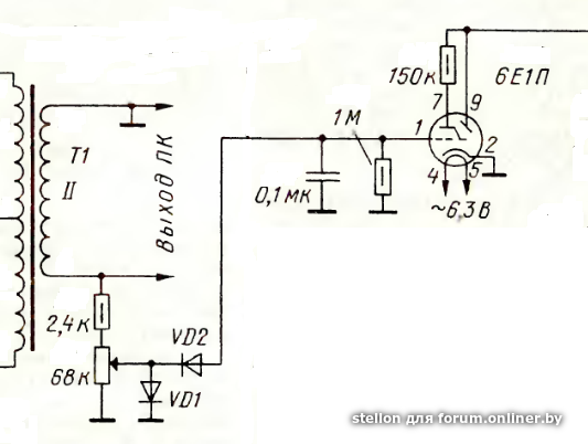
    Если используете схему удвоения - между потенциометром и диодом - забыли конденсатор.
    Хотя гораздо лучше вместо диодного использовать 157да1 - это амплитудный детектор + логарифмический усилитель. Вот как раз второе
    для индикатора - важнее

    Если какой-то товар дают бесплатно, то товар — это ты.
  • stellon Senior Member
    офлайн
    stellon Senior Member

    5551

    12 лет на сайте
    пользователь #979784

    Профиль
    Написать сообщение

    5551
    # 8 ноября 2017 16:11 Редактировалось stellon, 2 раз(а).
    larion:

    Я только одним вопросом задавался-зачем это надо :-? ,ну вот точно не ради результата для аудио.

    Это нужно у Добрый_Дедушка выпытывать. ;)
    А 33-я мне не нравится в принципе. Хотя-бы из-за того, что ей нужно, практически обязательно, автосмещение. А это некислый резистор-обогреватель в катоде. Ну и плюс нагрев самой лампы. Тут уже реальная проблема куда всё это тепло девать.
    Такая же фигня и с 6с19п, но тут ещё с этим можно хоть как-то мириться. Всё же мощность в разы меньше.

    Добавлено спустя 31 минута 11 секунд

    visyok:

    Если используете схему удвоения - между потенциометром и диодом - забыли конденсатор.
    Хотя гораздо лучше вместо диодного использовать 157да1 - это амплитудный детектор + логарифмический усилитель. Вот как раз второе
    для индикатора - важнее

    Вот откопал первоисточник. Конденсатора там нет. :-?

    А 157да1 - двухканальный двухполупериодный выпрямитель среднего значения сигналов, конечно лучше. Только для него ещё отдельное питание городить нужно, а так, да.

    Тормозить прогресс также увлекательно, как и творить его...©
  • oleg_s Senior Member
    офлайн
    oleg_s Senior Member

    10287

    22 года на сайте
    пользователь #16242

    Профиль
    Написать сообщение

    10287
    # 8 ноября 2017 17:00

    Транзистор и всего делов, сейчас высоковольтных нпн как грязи.

    Я не паэта, о крый мяне Божа!
  • stellon Senior Member
    офлайн
    stellon Senior Member

    5551

    12 лет на сайте
    пользователь #979784

    Профиль
    Написать сообщение

    5551
    # 8 ноября 2017 17:05

    Ы_ы в куда?

    Тормозить прогресс также увлекательно, как и творить его...©
  • visyok Паяльник & Отвертка TEAM
    офлайн
    visyok Паяльник & Отвертка TEAM

    2912

    23 года на сайте
    пользователь #5210

    Профиль
    Написать сообщение

    2912
    # 8 ноября 2017 17:06 Редактировалось visyok, 1 раз.
    stellon:

    Вот откопал первоисточник. Конденсатора там нет.

    значит это не удвоитель. VD1 - не работает
    Вот удвоитель:

    А в качестве питания хорошо использовать либо выпрямленное 6,3 либо (если есть приблизительно такого уровня) смещение выходной лампы.

    Если какой-то товар дают бесплатно, то товар — это ты.
  • stellon Senior Member
    офлайн
    stellon Senior Member

    5551

    12 лет на сайте
    пользователь #979784

    Профиль
    Написать сообщение

    5551
    # 8 ноября 2017 17:11 Редактировалось stellon, 2 раз(а).

    visyok, оно больше на амплитудный детектор-ограничитель смахивает. Если правильно помню, то без VD1 схема не работала.
    Но когда пробовал задача другая была и разбираться не стал.
    И если цеплять это к усилку, то лучше для подключения использовать отдельную обмотку выходного трансформатора. Эксперимент показал наличие влияния на звук при подключении параллельно АС.

    Тормозить прогресс также увлекательно, как и творить его...©
  • oleg_s Senior Member
    офлайн
    oleg_s Senior Member

    10287

    22 года на сайте
    пользователь #16242

    Профиль
    Написать сообщение

    10287
    # 8 ноября 2017 17:16 Редактировалось oleg_s, 2 раз(а).

    stellon,

    Если взять высоковольтный транзистор, то гирлянда обвязки уменьшается.

    Я не паэта, о крый мяне Божа!
  • stellon Senior Member
    офлайн
    stellon Senior Member

    5551

    12 лет на сайте
    пользователь #979784

    Профиль
    Написать сообщение

    5551
    # 8 ноября 2017 17:40

    О.К. Зразумеу.

    Тормозить прогресс также увлекательно, как и творить его...©
  • visyok Паяльник & Отвертка TEAM
    офлайн
    visyok Паяльник & Отвертка TEAM

    2912

    23 года на сайте
    пользователь #5210

    Профиль
    Написать сообщение

    2912
    # 8 ноября 2017 17:42
    stellon:

    оно больше на амплитудный детектор-ограничитель смахивает. Если правильно помню, то без VD1 схема не работала.
    Но когда пробовал задача другая была и разбираться не стал.

    Если не ставить входной конденсатор - то с одним диодом схема просто работает как простой амплитудный детектор. Если нужен именно удвоитель - то 2 диода и обязательно 2 конденсатора - входной и выходной

    Если какой-то товар дают бесплатно, то товар — это ты.
  • Добрый_Дедушка Senior Member
    офлайн
    Добрый_Дедушка Senior Member

    12380

    12 лет на сайте
    пользователь #1113377

    Профиль
    Написать сообщение

    12380
    # 8 ноября 2017 18:50 Редактировалось Добрый_Дедушка, 2 раз(а).

    Транзистор, не комильфо... Стрелка дёргается, как шальная. stellon, в этом деле прав. Микросхема, рулит)))

    Что касательно 6С33С. На счёт звука... Сделаю, а там решим... на что это больше похоже. Если петь не захочет, буду на ней в старости, ноги греть))) Какой, нахрен, разница... Спиральный или вакуумный обогреватель)))

    Добавлено спустя 4 минуты 28 секунд

    stellon:

    visyok, оно больше на амплитудный детектор-ограничитель смахивает. Если правильно помню, то без VD1 схема не работала.
    Но когда пробовал задача другая была и разбираться не стал.
    И если цеплять это к усилку, то лучше для подключения использовать отдельную обмотку выходного трансформатора. Эксперимент показал наличие влияния на звук при подключении параллельно АС.

    Алеж, ухи у вас золотые))) Боюсь, даже про акустику говорить))) или показывать. У данной приблуда входное сопротивление в разы больше, вашей акустики. Неужто слышите такую мелочь.
    P. S. ДО ЭТОГО ДЕЛАЛ УШНИК..., не слышал присутствие индикации, ни каким ухом))). Может, совсем, глухим стал)))

  • stellon Senior Member
    офлайн
    stellon Senior Member

    5551

    12 лет на сайте
    пользователь #979784

    Профиль
    Написать сообщение

    5551
    # 8 ноября 2017 19:09

    Добрый_Дедушка, там есть нюанс. Входная цепь индикаторной лампы образует нечто на подобие "Цобеля", включенного параллельно АС. Вот, наверное, это и коробило мне ухи. А входное сопротивление здесь ни при чём.

    Тормозить прогресс также увлекательно, как и творить его...©
  • Добрый_Дедушка Senior Member
    офлайн
    Добрый_Дедушка Senior Member

    12380

    12 лет на сайте
    пользователь #1113377

    Профиль
    Написать сообщение

    12380
    # 8 ноября 2017 19:11 Редактировалось Добрый_Дедушка, 2 раз(а).
    stellon:

    Добрый_Дедушка, там есть нюанс. Входная цепь индикаторной лампы образует нечто на подобие "Цобеля", включенного параллельно АС. Вот, наверное, это и коробило мне ухи. А входное сопротивление здесь ни при чём.

    Ну, если, Цобель виноват, то надо было, с ним встретиться и разобраться))) Думаете, импеданс этой приблуда виноватый?

  • stellon Senior Member
    офлайн
    stellon Senior Member

    5551

    12 лет на сайте
    пользователь #979784

    Профиль
    Написать сообщение

    5551
    # 8 ноября 2017 19:40 Редактировалось stellon, 1 раз.
    Добрый_Дедушка:

    Ну, если, Цобель виноват, то надо было, с ним встретиться и разобраться))) Думаете, импеданс этой приблуда виноватый?

    А почему бы и нет.
    Мне на тот момент было просто интересно посмотреть как оно будет работать. И если честно, то не впечатлило. Дёргается шо дурное. :)
    Потому в ход пошли такие...

    Тормозить прогресс также увлекательно, как и творить его...©
  • Добрый_Дедушка Senior Member
    офлайн
    Добрый_Дедушка Senior Member

    12380

    12 лет на сайте
    пользователь #1113377

    Профиль
    Написать сообщение

    12380
    # 8 ноября 2017 19:41 Редактировалось Добрый_Дедушка, 1 раз.

    Мне, чего то больше ИН 13 хоцца))