Ответить
  • larion Senior Member
    офлайн
    larion Senior Member

    16882

    17 лет на сайте
    пользователь #148304

    Профиль
    Написать сообщение

    16882
    # 14 мая 2023 11:31

    Не, сначала про Чапай болтунишка... :) Хорошо хоть съехал с 10% Кг на "мне не подходят"...На этом и закончим....Иванов подхватит эстафету, все лучше чем ссылками на ибэй чужие объявки в барахолке закидывать...

    dyno, нее, там перед 2000 буквы не те, не взлетит нынче... :evil: А завестись может на раз...Если с ОУ, сделай Арасланова, он как бы композит, ОУ в инверт. включении, внешне проще, с двумя петлями ОС, вторая "токова". Отсутствует стандартная цепь термостабилизации на транзисторе, при этом токи ВК гуляют приемлемо, но диоды нужны именно такие, как в схеме, не проблема. Прямоугольник там зашибись, если ты на этот счет озаботился. Есть там в стоке момент по устойчивости, но легко решается, подскажем...На веге была новая плата без защиты, еще чуть проще, хотя у автора она триггерная и работает надежно. Приличный по звуку усил.

    Добавлено спустя 4 минуты 45 секунд

    И не надо параллелить транзисторы ВК без необходимости.

    Собрать стадо из баранов легко — трудно собрать стадо из кошек. (С.Капица)
  • vasiliiivanov Senior Member
    офлайн
    vasiliiivanov Senior Member

    1163

    6 лет на сайте
    пользователь #2871723

    Профиль
    Написать сообщение

    1163
    # 14 мая 2023 11:44

    Да лучше как Ларион в обявках лизнуть...

  • dyno Senior Member
    офлайн
    dyno Senior Member

    14329

    17 лет на сайте
    пользователь #145869

    Профиль
    Написать сообщение

    14329
    # 14 мая 2023 12:52 Редактировалось dyno, 1 раз.
    larion:

    там перед 2000 буквы

    Это просто ник, его на переправе не меняют. Может Руслан просто. :)
    Это не композит, а так называемый сверхлинейник. Хотя может и одно и то же по сути. ;)

    Добавлено спустя 3 минуты 55 секунд

    larion:

    Приличный по звуку усил.

    Есть у меня Yes-4M-SAB3, такой же городить смысла нет.

    Мои Боги меня рабом не называли.
  • 3629281 Member
    офлайн
    3629281 Member

    272

    3 года на сайте
    пользователь #3629281

    Профиль
    Написать сообщение

    272
    # 14 мая 2023 12:59
    ChapaiSF:

    [ У накамичи все усилки - мусор. Особенно с точными колонками.

    .

    поподробнее о точных колонках .

    Добавлено спустя 1 минута 41 секунда

    andrejj-medan:

    ChapaiSF:

    Как и накамичи pa5 лежит ради красивого корпуса - ну или продать.

    Это уже представитель полуОСникак. Вроде их разрабатывал Нелсон Пасс. )

    это и есть Нельсон Пасс .
    Есть и его аналог - treshold какой-то там .
    и это полубезосник - выходной каскад сам по себе .

    Добавлено спустя 1 минута 42 секунды

    ChapaiSF:

    Ставите JBL6332 и.

    это те самые точные колонки?

    Добавлено спустя 2 минуты 40 секунд

    vasiliiivanov:

    ChapaiSF, сейчас вас andrejj-medan, отправит в библиотеку или пригласят послушать гибридник...
    а larion, расскажет что ширики и ламповый задохлик лучше всего и это нужно понимать...
    да. будет весело.

    а еще есть усилители из справочника . и что с этим делать?

  • larion Senior Member
    офлайн
    larion Senior Member

    16882

    17 лет на сайте
    пользователь #148304

    Профиль
    Написать сообщение

    16882
    # 14 мая 2023 13:20
    dyno:

    Может Руслан просто.

    А может :rotate:

    dyno:

    Это не композит

    Что и как определять :-? .

    dyno:

    Есть у меня Yes-4M-SAB3, такой же городить смысла нет.

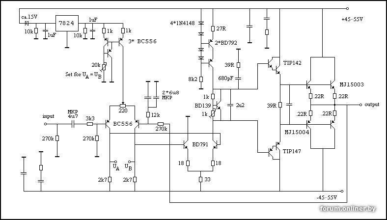
    Ну Арасланов не такой же. А так в принципе +- они все , и тот, что ты собрался, по сути типовая схема из 80-90-х журнала коневодство. Накрутили усиление доп. каскадом, замкнули петлю и что? Медан прав, скука. Не в смысле результата, а просто схем таких для повторения много. Я предложил проще...

    10кгц, комлексная нагрузка-эквивалент 8ом+0.15мкф. Входной RC фильтр не отключен.

    Добавлено спустя 1 минута 28 секунд

    Но дело хозяйское...

    Собрать стадо из баранов легко — трудно собрать стадо из кошек. (С.Капица)
  • 3629281 Member
    офлайн
    3629281 Member

    272

    3 года на сайте
    пользователь #3629281

    Профиль
    Написать сообщение

    272
    # 14 мая 2023 13:28

    цирклотрон кто-нибудь творил ?

  • ChapaiSF Senior Member
    офлайн
    ChapaiSF Senior Member

    502

    9 лет на сайте
    пользователь #1958998

    Профиль
    Написать сообщение

    502
    # 14 мая 2023 13:29 Редактировалось ChapaiSF, 3 раз(а).
    larion:

    Не, сначала про Чапай болтунишка... :) Хорошо хоть съехал с 10% Кг на "мне не подходят"...На этом и закончим....Иванов подхватит эстафету, все лучше чем ссылками на ибэй чужие объявки в барахолке закидывать...

    о, традиционные кака. .Давайте так - покажите мне усилитель пэсса где на максимальной мощности ну или годной (не 1-5 ватт) THD ну скажем сотая. ну хорошо, десятая. На всех его презентациях и графиках, да и на слух - как раз процентов 10 и более от 10 ватт и дальше. Дальше у него редко бывает, но тем не менее. А мы желаем что вплоть до номинальной. Пиковая по моему обычно не специфицируется по гармоникам, только моща всплеска. Но и она должна быть.
    Это и не подходит, ибо гармоники они все же имеют значение. Как и остальные спеки.

    кстати был забавный пред на вли.

    3629281:

    поподробнее о точных колонках .

    jbl6332 + евонный саб 6312. Это ща.
    как вариант - мартин логаны , но с сабами там так себе. Я пользовал вандерстиновый куб.

  • dyno Senior Member
    офлайн
    dyno Senior Member

    14329

    17 лет на сайте
    пользователь #145869

    Профиль
    Написать сообщение

    14329
    # 14 мая 2023 13:29
    larion:

    10кгц

    Мало... :)

    larion:

    Накрутили усиление доп. каскадом, замкнули петлю и что?

    петлевое усиление 150 дБ/20 кГц и до 220 дБ по диапазону.

    Мои Боги меня рабом не называли.
  • larion Senior Member
    офлайн
    larion Senior Member

    16882

    17 лет на сайте
    пользователь #148304

    Профиль
    Написать сообщение

    16882
    # 14 мая 2023 13:36
    3629281:

    и это полубезосник - выходной каскад сам по себе .

    Есть и Densen, там вообще типовая схема, но ВК вне петли общей ОС.

    Добавлено спустя 22 секунды

    dyno:

    петлевое усиление 150 дБ/20 кГц и до 220 дБ по диапазону.

    И что?

    Собрать стадо из баранов легко — трудно собрать стадо из кошек. (С.Капица)
  • oleg_s Senior Member
    офлайн
    oleg_s Senior Member

    10230

    22 года на сайте
    пользователь #16242

    Профиль
    Написать сообщение

    10230
    # 14 мая 2023 13:37

    Для чего гирлянда диодов в ОС ОУ? логарифмы?

    Я не паэта, о крый мяне Божа!
  • larion Senior Member
    офлайн
    larion Senior Member

    16882

    17 лет на сайте
    пользователь #148304

    Профиль
    Написать сообщение

    16882
    # 14 мая 2023 13:38 Редактировалось larion, 2 раз(а).
    ChapaiSF:

    Давайте так - покажите мне усилитель пэсса где на максимальной мощности ну или годной (не 1-5 ватт) THD ну скажем сотая. ну хорошо, десятая. На всех его презентациях и графиках, да и на слух - как раз процентов 10 и более от 10 ватт и дальше. Дальше у него редко бывает, но тем не менее. А мы желаем что вплоть до номинальной. Пиковая по моему обычно не специфицируется по гармоникам, только моща всплеска. Но и она должна быть.

    Бред комментировать, сам дураком станешь.

    Добавлено спустя 29 секунд

    Откажусь.

    Добавлено спустя 1 час 11 минут 12 секунд

    Есть старая схема, которая отлично работает и допускает множество вариантов реализации, и с БТ и с полевыми в ВК, второе мне именно в ней нравится больше, причем именно на ИРФ-ах. Но сейчас работает с БТ. Не копия картинки совсем и режимы другие, и вход инверт., но суть та же-в основе схема с двумя дифами + повторитель. В варианте с БТ надо следить за устойчивостью. А так вопрос с усилением в нормальном тракте решается. Сравнивал с разными усилами, ну и вот прям с топовыми тоже...

    Добавлено спустя 4 минуты 15 секунд

    PS.Нет, конечно SE на 2А3 шансов ей не оставляет, особенно в опр. моментах...При всей своей "ужасной" метрологии 8) Но то совсем другая история и для другой ветки, которой уже, считай, нет.... :(

    Собрать стадо из баранов легко — трудно собрать стадо из кошек. (С.Капица)
  • Слава-Космонавт Senior Member
    офлайн
    Слава-Космонавт Senior Member

    3377

    9 лет на сайте
    пользователь #2097955

    Профиль
    Написать сообщение

    3377
    # 14 мая 2023 15:02 Редактировалось Слава-Космонавт, 3 раз(а).
    dyno:

    dyno, заметил :spy: , что вы, всё время экспериментируете с различными схемами твердотельных УНЧ, и так же заметил, что мало внимания уделяете схемам БП для таких усилителей. :shuffle:

    А, ведь, одни блоки питания с трудом отрабатывают свои параметры, а другие работают надежно и с большим запасом. Многим простым блокам питания свойственны нестабильные выходные напряжения, в них также присутствуют шумы и помехи, а это, как известно приводит к многочисленным неприятным проблемам.
    Простые блоки питания наверняка могут развивать расчетную мощность, но, а как обстоят дела с другими их характеристиками ? :-?

    Расчетное значение мощности и рабочих диапазонов напряжений блока питания, как всем известно, :znaika: это еще не все данные о блоке питания, которые мы должны учитывать.

    1. Допустимый пиковый ток включения в амперах, обеспечиваемое источником питания в момент его включения.

    2. Время удержания выходного напряжения в пределах точно установленных диапазонов напряжений после отключения входного напряжения в миллисекундах . Для современных блоков питания обычно 15-25 мс.

    3. Переходная характеристика. Количество времени в микросекундах , которое требуется источнику питания, чтобы установить выходное напряжение в точно определенном диапазоне после резкого изменения тока на выходе -- т.е, количество времени, требуемое для стабилизации уровней выходных напряжений после включения или выключения всего усилителя. Источники питания должны быть рассчитаны в определенной степени на равномерное потребление тока компонентами УНЧ. Когда компоненты УНЧ сокращают потребление мощности, блок питания может в течение короткого времени подать слишком высокое выходное напряжение -- а, это явление называется выбросом. В итоге переходная характеристика БП -- это время, которое источник питания затрачивает на то, чтобы значение напряжения возвратилось к точно установленному уровню.

    4. Защита от перенапряжений. Это для каждого вывода свои значения напряжений, при которых срабатывают схемы защиты и источник питания отключает подачу напряжения на конкретный вывод. Значения обычно указываются в процентах: например, 120% номинального для выходных каскадов УНЧ , или предварительных .

    5. Максимальный ток нагрузки . Это самое большое значение тока в амперах , который может быть подан на конкретный вывод без нанесения ущерба схематическим компоненам УНЧ. Этот параметр указывает конкретное значение силы тока для каждого выходного напряжения , и именно по этим данным вычисляется общая мощность, которую может выдать блок питания, и количество компонентов схемы, которые можно подключить к нему .

    6. Минимальный ток нагрузки . Самое меньшее значение тока в амперах , который может быть подан на конкретный вывод без нанесения ущерба компонентам УНЧ. Если ток, потребляемый компонентами схемы на конкретном выводе, меньше указанного значения, то источник питания может быть поврежден, или может автоматически отключиться если в нем есть схема защиты.

    7. Стабилизация напряжения по нагрузке. Если ток на конкретном выводе питания увеличивается или уменьшается, то слегка изменяется и напряжение. Стабилизация по нагрузке -- это изменение напряжения для конкретного вывода БП
    при перепадах от минимального до максимального тока нагрузки, и наоборот. Значения выражаются в процентах, причем обычно они находятся в пределах от ±1 до ±5% .

    8. Стабилизация линейного напряжения. Это характеристика, описывающая изменение выходного напряжения в зависимости от изменения входного напряжения от самого низкого до самого высокого значения. Источник питания должен корректно работать при любом переменном напряжении в диапазоне изменения входного напряжения, причем на выходе оно может изменяться на 1% или меньше.

    9. КПД/Эффективность. Это отношение мощности, подводимой к блоку питания, к выходной мощности -- оно выражается в процентах . Для современных источников питания КПД обычно равно 65-85% , а, 15-35% подводимой мощности преобразуются в тепло в процессе превращения переменного тока в постоянный. Но, увеличение эффективности/КПД не должно достигаться за счет точности стабилизации независимо от нагрузки на блок питания и других параметров.

    10. Пульсация и шум "Ripple and Noise", или пульсация "Ripple" напряжения "AC Ripple", или PARD "Periodic and Random Deviation" -- это периодическая и случайная девиация , или шум, уровень шума.. Среднее значение пиковых максимальных отклонений напряжения на выводах источника питания измеряется в милливольтах -- это среднеквадратичное значение. Эти колебания напряжения могут быть вызваны переходными процессами внутри источника питания, колебаниями частоты подводимого напряжения и другими случайными помехами.

    p.s. :idea: обратите внимание на плату БП усилителя мощности Burmester 911 MK3
    и на компоновку и плату БП усилителя мощности моно Burmester 159

  • dyno Senior Member
    офлайн
    dyno Senior Member

    14329

    17 лет на сайте
    пользователь #145869

    Профиль
    Написать сообщение

    14329
    # 14 мая 2023 16:15
    Слава-Космонавт:

    мало внимания уделяете схемам БП для таких усилителей.

    Неправда. Всё я нормально уделяю, разве что без стабилизации.

    oleg_s:

    Для чего гирлянда диодов в ОС ОУ? логарифмы?

    Я ж не разработчик. :)

    Мои Боги меня рабом не называли.
  • oleg_s Senior Member
    офлайн
    oleg_s Senior Member

    10230

    22 года на сайте
    пользователь #16242

    Профиль
    Написать сообщение

    10230
    # 14 мая 2023 16:21

    dyno, пойду в библиОтеку ;)

    Я не паэта, о крый мяне Божа!
  • Слава-Космонавт Senior Member
    офлайн
    Слава-Космонавт Senior Member

    3377

    9 лет на сайте
    пользователь #2097955

    Профиль
    Написать сообщение

    3377
    # 14 мая 2023 17:06
    dyno:

    Слава-Космонавт:

    мало внимания уделяете схемам БП для таких усилителей.

    Неправда. Всё я нормально уделяю, разве что без стабилизации.

    Ну, возможно и без стабилизации БП к представленной вами схеме УНЧ (DC 35V двухполупериодный выпрямитель со средней точкой). :shuffle:

    Но, для того чтобы, (без стабилизации БП), извлечь из представленной вами схемы всё возможное её качество -- необходимо :znaika: очень и очень круто разбираться в трансформаторах -- что-бы подобрать среди них наиболее
    "высокосамостабилизируемый" вариант.

    dyno, вот интересно, если вы "нормально уделяете внимание БП" --то, какой вид трансформатора для представленной вами схемы УНЧ, вы выбрали, (ну, или планируете выбрать) ? :-? :insane:

  • larion Senior Member
    офлайн
    larion Senior Member

    16882

    17 лет на сайте
    пользователь #148304

    Профиль
    Написать сообщение

    16882
    # 14 мая 2023 17:07 Редактировалось larion, 1 раз.
    oleg_s:

    пойду в библиОтеку

    Это наверно про интеграторы...

    Собрать стадо из баранов легко — трудно собрать стадо из кошек. (С.Капица)
  • oleg_s Senior Member
    офлайн
    oleg_s Senior Member

    10230

    22 года на сайте
    пользователь #16242

    Профиль
    Написать сообщение

    10230
    # 14 мая 2023 17:16

    larion, там и у входного каскада та же елка....Из того что нашел - антиклиппинг. хз сувать это в сигнал...людям виднее

    Я не паэта, о крый мяне Божа!
  • larion Senior Member
    офлайн
    larion Senior Member

    16882

    17 лет на сайте
    пользователь #148304

    Профиль
    Написать сообщение

    16882
    # 14 мая 2023 17:31

    Ааа, может быть. В серийные суют, называется софт-клипинг. У меня даже есть из одного такая плата. Ну может от пьяных дураков на ДР и спасет твитеры в колонках... :-? Какого другого смысла такой приблуды кроме ограничения неконтролируемого роста гармоник высокого порядка не могу увидеть. Опять же, триггерная защита решает и этот вопрос. Хотя, если с головой нормально, то и нет никакого вопроса.

    Собрать стадо из баранов легко — трудно собрать стадо из кошек. (С.Капица)
  • ChapaiSF Senior Member
    офлайн
    ChapaiSF Senior Member

    502

    9 лет на сайте
    пользователь #1958998

    Профиль
    Написать сообщение

    502
    # 14 мая 2023 19:11

    а зачем там стабилитрон перед стабом?

  • dyno Senior Member
    офлайн
    dyno Senior Member

    14329

    17 лет на сайте
    пользователь #145869

    Профиль
    Написать сообщение

    14329
    # 14 мая 2023 19:28 Редактировалось dyno, 3 раз(а).
    Слава-Космонавт:

    какой вид трансформатора для представленной вами схемы УНЧ, вы выбрали, (ну, или планируете выбрать)

    Обычно выбираю ТОР. Для данной схемы при +-35В и 4Ом нагрузке рекомендуют 350ВА на два канала.

    Добавлено спустя 1 минута 21 секунда

    Слава-Космонавт:

    необходимо очень и очень круто разбираться в трансформаторах -- что-бы подобрать среди них наиболее
    "высокосамостабилизируемый" вариант.

    На усилитель YES4M я просто заказал на производстве, чтоб не разбираться:

    Мощность сердечника от 300ВА, лента 50мм.

    индукция, Тл - 1,2-1.3
    плотность тока, по 2,5 А/кв мм

    Первичная на 235В
    изоляция два слоя
    Вторичная
    2*30В при нагр.*2.5А каждая, в два провода, четыре вывода
    изоляция два слоя
    Вторичная
    2*30В при нагр.*2.5А каждая, в два провода, четыре вывода
    изоляция х/б
    Пропитка сердечника
    пропитка по всей глубине
    обмотка киперной лентой.

    Мои Боги меня рабом не называли.