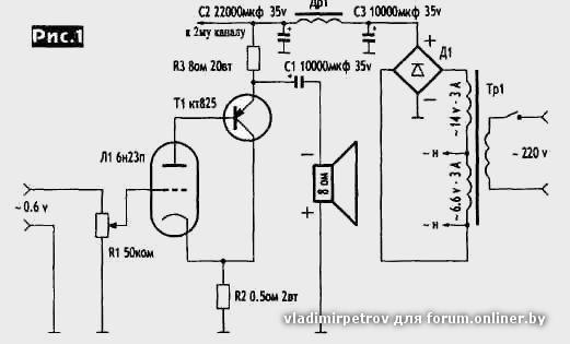
Тоже когда-то хотел собрать гибридный унч(не ушник) с питанием от 30-40 вольт, такой а-ля "Креймер". Изчертил все ВАХ-и на 6н23п, ничего удобоваримого при таких напряжениях там не получается, проще и много лучше на маленьком полевичке ун будет. Но не так эффектно внешне конечно
П.С.
Также мучил 6н23п драйвером к 6н13с, с питанием 150 вольт, получалось или искажения терпимые, но усиления мало, или наоборот....и кстати в спектралабе воочию пронаблюдал эффект взаимокомпенсации, режимы драйвера покривее- общие искажения унч-а меньше(за сет подавления 2-й гармоники, 3-я напротив растет почему-то). Так накрутил с общих 4% до 1.2%, но это на синусе. Слушать с 1.2% компенсированными невозможно(((
Если кому интересно, где-то сохранились спектры)
vladimirpetrov,
Попробуйте ВК от JLH69, есть в ветке про ушные унч, очень понравился. Лампу в УН, при таких низких питающих напряжениях- в топку. Имхо.



Истину глаголите.

