* Хороший, качественный магнитофон необходим тем, кто давно и безуспешно ищет свой звук!
* Магнитофон нужен тем, кто уже понял, что цифровому звуку всегда будет чего-то не хватать!
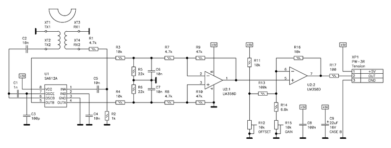
Ремонтируем, восстанавливаем, делимся опытом, дорабатываем, советуемся.
Сколько радости они нам доставляли в свое время, бегая друг к другу записывая, меняя, давая послушать свои записи и т.д...
Даже сейчас помню, как с благоговением я и со мной мои друзья в 80-х годах стояли возле прилавка магазина "Электроника" по ул. Я.Коласа, взирая на крутящийся и горящий лампочками катушечный аппарат высшего пилотажа "Электроника ТА1-003" того времени, с завистью наблюдая за невероятно важным продавцом, нажимающим на нем кнопки и переставляя катушки с магнитной лентой...
Купить не могли - стоил дурных по тем меркам денег! И к папе с мамой не могли подойти с просьбой купить такой магнитофон, не позволяла зарплата... копили на машину, стенку, мягкий угол.
Ограничивались аппаратами 2-го класса типа Комет, Маяков, Юпитеров...
Это были далекие 80-е.
Интересно вспомнить это все.
Ну и, что касается меня, то я не хочу, чтобы это так просто было забыто нашим новым поколением - никогда им не понять и не прочувствовать всего того, что было у нас!
Да и никогда не спутать звучание катушечного магнитофона с дешевой новодельной цифрой!
Конечно, есть и дорогие ЦАП-ы, претендующие на лидерство... но это мертво! Мертво еще хотя-бы потому, что мы не получаем именно визуального эффекта в виде вращающихся катушек (бобин). Точно так, как и на живом концерте - посиди там весь концерт с закрытыми глазами... думаю, комментарии излишни.
Прогресс не стоит на месте - создается с каждым годом более качественная современная радиоэлементная база, которую не могли применить при "эре катушечных аппаратов". Сейчас позволяет.
Что касается меня, то я испытываю кайф от созерцания самого аппарата, а так-же огромное значение для меня имеет именно "Магия вращающихся бобин"
!
Ну и звук само собой
.
Поэтому даём этим замечательным аппаратам новую жизнь и даже можно в другом, более современном решении!
С уважением ко всем, Олег.
Фото и видео красивых магнитофонов складываем сюда - https://forum.onliner.by/viewtopic.php?t=21014569
В связи с ограниченными предложениями в Беларуси хороших магнитофонов, комплектующих, магнитной ленты, а также высококачественных записей, можно найти на форуме истинных ценителей аналогового звука - http://reeltoreel.3nx.ru/index.php










