Ответить
  • siola Senior MemberАвтор темы
    офлайн
    siola Senior Member Автор темы

    10729

    14 лет на сайте
    пользователь #404386

    Профиль
    Написать сообщение

    10729
    # 30 января 2013 00:45 Редактировалось siola, 68 раз(а).

    * Хороший, качественный магнитофон необходим тем, кто давно и безуспешно ищет свой звук!
    * Магнитофон нужен тем, кто уже понял, что цифровому звуку всегда будет чего-то не хватать!

    Ремонтируем, восстанавливаем, делимся опытом, дорабатываем, советуемся.

    Данная тема про то, где можно порассуждать о будущем про эти ностальгические катушечные аппараты, рассказать, какие у нас они были, а так же про сегодняшний их ремонт, восстановление и обслуживание.
    Сколько радости они нам доставляли в свое время, бегая друг к другу записывая, меняя, давая послушать свои записи и т.д...
    Даже сейчас помню, как с благоговением я и со мной мои друзья в 80-х годах стояли возле прилавка магазина "Электроника" по ул. Я.Коласа, взирая на крутящийся и горящий лампочками катушечный аппарат высшего пилотажа "Электроника ТА1-003" того времени, с завистью наблюдая за невероятно важным продавцом, нажимающим на нем кнопки и переставляя катушки с магнитной лентой...
    Купить не могли - стоил дурных по тем меркам денег! И к папе с мамой не могли подойти с просьбой купить такой магнитофон, не позволяла зарплата... копили на машину, стенку, мягкий угол.
    Ограничивались аппаратами 2-го класса типа Комет, Маяков, Юпитеров...
    Это были далекие 80-е. :)
    Интересно вспомнить это все.
    Ну и, что касается меня, то я не хочу, чтобы это так просто было забыто нашим новым поколением - никогда им не понять и не прочувствовать всего того, что было у нас!
    Да и никогда не спутать звучание катушечного магнитофона с дешевой новодельной цифрой!

    Конечно, есть и дорогие ЦАП-ы, претендующие на лидерство... но это мертво! Мертво еще хотя-бы потому, что мы не получаем именно визуального эффекта в виде вращающихся катушек (бобин). Точно так, как и на живом концерте - посиди там весь концерт с закрытыми глазами... думаю, комментарии излишни.
    Прогресс не стоит на месте - создается с каждым годом более качественная современная радиоэлементная база, которую не могли применить при "эре катушечных аппаратов". Сейчас позволяет.
    Что касается меня, то я испытываю кайф от созерцания самого аппарата, а так-же огромное значение для меня имеет именно "Магия вращающихся бобин" :D !
    Ну и звук само собой :super: .

    Поэтому даём этим замечательным аппаратам новую жизнь и даже можно в другом, более современном решении!

    С уважением ко всем, Олег.

    Фото и видео красивых магнитофонов складываем сюда - https://forum.onliner.by/viewtopic.php?t=21014569

    В связи с ограниченными предложениями в Беларуси хороших магнитофонов, комплектующих, магнитной ленты, а также высококачественных записей, можно найти на форуме истинных ценителей аналогового звука - http://reeltoreel.3nx.ru/index.php

  • TypTop Senior Member
    офлайн
    TypTop Senior Member

    2043

    13 лет на сайте
    пользователь #788093

    Профиль
    Написать сообщение

    2043
    # 27 марта 2024 16:00
    aleksand_dudarev:

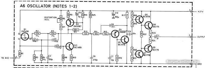
    тандберг 9100

    Бегло глянул Tundberg 9100x. Так там генератор без кварца, реально (((

    ...альбо нічога, акрамя праўды. highend@engineer.com
  • aleksand_dudarev Senior Member
    офлайн
    aleksand_dudarev Senior Member

    2101

    10 лет на сайте
    пользователь #1779257

    Профиль
    Написать сообщение

    2101
    # 27 марта 2024 16:02

    TypTop, вообще то эта схема задающего генератора свободно с достаточной стабильностью работает и на КВ.....
    а уж 100 кгц (плюс/минус) сможет удержать нормально

    Добавлено спустя 2 минуты 12 секунд

    можно дополнительно вокруг деталей опорного генератора поставить забор из жести и залить церезином(синтетическим воском)- и температурная стабильность будет еще выше

    Добавлено спустя 7 минут 54 секунды

    TypTop, сейчас я еще Вас испугаю конкретно :D
    попробуйте понаблюдать за синусоидой когда включена запись в магнитофоне и заправлена лента и подвигайте катушки руками( чтобы лента подвигалась по головкам) - и вы увидите просто страшную вещь :D :D - как начинает дергаться синусоида....
    это из за того что меняется индуктивность ГС при скольжении феррослоя и меняется нагрузка гсп....
    соответственно и плывет -дергается частота

  • TypTop Senior Member
    офлайн
    TypTop Senior Member

    2043

    13 лет на сайте
    пользователь #788093

    Профиль
    Написать сообщение

    2043
    # 27 марта 2024 16:13

    aleksand_dudarev, долговременная стабильность в моей идеологии не играет особой роли). Я упоминал фазовый шум, или джиттер. Т.е дрожание частоты достаточно быстропеременное.

    ...альбо нічога, акрамя праўды. highend@engineer.com
  • yasha212 Senior Member
    офлайн
    yasha212 Senior Member

    7095

    11 лет на сайте
    пользователь #1281085

    Профиль
    Написать сообщение

    7095
    # 27 марта 2024 16:14

    в 9110 качественные деталюшки, в нужных местах правильные кондеры и транзюки.

  • aleksand_dudarev Senior Member
    офлайн
    aleksand_dudarev Senior Member

    2101

    10 лет на сайте
    пользователь #1779257

    Профиль
    Написать сообщение

    2101
    # 27 марта 2024 16:22

    TypTop, фазовый шум устраняется выставлением режимов транзисторов- я уже писал об этом в разных типах генераторов.... самый чистый сигнал у гсп орель.....

    Добавлено спустя 1 минута 47 секунд

    отчасти из-за чистого спектра( образно смотря в торец несущей сигнала) и получается хорошая запись на орель-101....

    Добавлено спустя 1 минута 34 секунды

    как вариант для вас могу предложить взять простенький средневолновый приемник и перетянуть его ниже по частоте и используя его можно будет все настроить...

    Добавлено спустя 1 минута 18 секунд

    весьма интересно слушать ненастроенный гсп.... :D - шкворчание журчание и т д :)

  • TypTop Senior Member
    офлайн
    TypTop Senior Member

    2043

    13 лет на сайте
    пользователь #788093

    Профиль
    Написать сообщение

    2043
    # 27 марта 2024 16:29 Редактировалось TypTop, 1 раз.

    Понятно, что можно настроить, улучшить существующие схемы. Просто речь заходила о более качественныз вариантах с кварцем.

    ...альбо нічога, акрамя праўды. highend@engineer.com
  • Liv1 Senior Member
    офлайн
    Liv1 Senior Member

    7930

    10 лет на сайте
    пользователь #1728864

    Профиль
    Написать сообщение

    7930
    # 27 марта 2024 18:18
    aleksand_dudarev:

    фазовый шум устраняется выставлением режимов транзисторов

    Уменьшить шум в какой-то мере так можно. Но чтобы уменьшить значительно, нужна другая схема генератора, с высокодобротным контуром, минимально нагруженным. Или кварцем. Как-то столкнулся с подобной проблемой шумов генератора (но это было не в магнитной записи), так кварцевый генератор дал очень существенное улучшение. А для магнитной записи так сильно заботиться о шумах ГСП смысла нет, перевесят другие причины.

    e-mail: wubblick@yahoo.com
  • aleksand_dudarev Senior Member
    офлайн
    aleksand_dudarev Senior Member

    2101

    10 лет на сайте
    пользователь #1779257

    Профиль
    Написать сообщение

    2101
    # 27 марта 2024 21:45

    Liv1, ну как бы я тоже так считаю- что выставление режимов транзисторов уберет шумы гсп до значения достаточного для работы в магнитной записи.... для других целей может этого не хватить...
    но этих мер хватит уже...

  • Liv1 Senior Member
    офлайн
    Liv1 Senior Member

    7930

    10 лет на сайте
    пользователь #1728864

    Профиль
    Написать сообщение

    7930
    # 27 марта 2024 21:58
    aleksand_dudarev:

    выставление режимов транзисторов уберет шумы гсп до значения достаточного для работы в магнитной записи....

    Да, верно. Заметность вклада ГСП начинается с уровня искажений где-то -46 dBc по второй гармонике.

    e-mail: wubblick@yahoo.com
  • ChapaiSF Senior Member
    офлайн
    ChapaiSF Senior Member

    502

    9 лет на сайте
    пользователь #1958998

    Профиль
    Написать сообщение

    502
    # 28 марта 2024 04:01
    Liv1:

    ChapaiSF:

    так гсп же раздельный если уж наворачивать. как и каналы у dds.

    Если будет много каналов ГСП, и каждый со своей некратной частотой, то магнитофон будет жужжать, как пчелиный рой.

    ну у нас в предельном случае 3 канала - 1 на стирание и два гсп. Но - уговорили., подмагничивание делаем одинаковым по частоте , с подстройкой амплитуды. Тогда - два и даже один если erase делителем, хотя это лишние детали. и как они пропорционально кратны - то чему там жужжать?

    Ну как сказать - хавают? Какая глубина ООС в типовом усилителе на ОУ на частоте 100 кГц? Не очень-то и много. С линейностью будет не всё так просто. Но в принципе так можно, выходным каскадом УЗ можно усиливать одновременно и звуковой сигнал, и ток подмагничивания, тогда фильтр-пробка не нужна вообще. Такие магнитофоны были, например, Yamaha K-2000 с экзотическим uPC1225H в выходном каскаде УЗ. Но почему-то это не прижилось.

    Еще такое в ampex atr-800, ATR-102. Otari MTR-15 и, кажется, sony AR5003. Без экзотики оперов.
    А это топы топов. Возможно была специфика голов как в ямахе, но полагаю что нет, у ампекса точно были разные головы разных производителей, более того сначала феррит потом сменили на пермаллой.и частота меандром от БУ.

    Одновременно придется перестраивать все фильтры-пробки. Да и сама идея сменных голов сегодня неактуальна. Тут бы хоть какие головы достать. Я уже не первый год ищу новую 6А24.710 по вменяемой цене, пока безрезультатно.

    ну так я и спросил - если есть электронные фильтры то их перестроить можно. Оказывается даже есть электронно перестраиваемые конденсаторы в виде микросхемы. Или фильтры одним чипом у TI - что то такое ценное за счет одинаковости кондеров на чипе и трех оперов..
    А гиратору небось можно решить уймой способов.

    С другой стороны при наличии нонеча дешевых и очень мелких latch реле - ну будет пяток, фильтров переключаемых. и один таракан на управление, Может и без реле вч полевики как ключи потянут, токи небольшие. И если там кондерная микросхема годится - то и подстройка LC фильтра программно. я конечно теоретизирую, но мне кажется это не невозможно.

    головы при желании достать можно, если не совсем экзотика. Вопрос лишь цены. В конце концов есть дешевые (относительно нонешнего времени) старые магнитофоны откуда можно выдрать. Или их блоки время от времени на ибее или еще где. 4t конечно в основном.
    У сони к примеру старые уродливые но с хорошими ферритовыми головами. Или на ибее бывают аморфные тика, - недавно как раз взял на пробу с мыслью воткнуть в техникс (и как раз задача оставит совместимость с родным блоком) . Записывающие покамест еще есть, воспроизводящие уже разобрали.
    Пермаллой куда чаще. С кассетниками еще проще. Если не желать десятками и новые.
    .

    Да, постарше умеют. Одновременно они более высокочастотные, 400 МГц и выше. Они для другого предназначены, это как из пушки по воробьям. А регулировать токи подмагничивания и стирания можно и более простыми методами, с помощью тех же LM13700, например.

    наверняка есть много способов skin a cat. но какая разница для чего кто предназначен. Если по цене терпимо выходит а задача решается.
    В том же китае DDS от AD появились в товарных количествах куда ниже цены маузера.и врядли подделка - наковыряли небось откуда то или остатки. А может стали дешевле делать массово.

    Я напримере еще смотрел из люопытства на электромагнитные тормоза для моторов - оказывается есть такие. Причем пружинные которые отпускают при токеа не удерживают. Даже нечто для байков и моторизованных колясок. Есть и относительно недорогие в виде блямбы.
    Занятная идея замены всех этих старых рычагов и полосок.
    В техниксе тормоза очень так себе к примеру,как по мне так неудачные. А тут блямба намертво, и все. .
    Сейчас столько всего что можно найти нечто из другой области. - только лишь раскопать, узнать и найти проблема. все эти дроны станки CNC/3Dpring и байки - там много чего занятного..

    ChapaiSF:

    Pitch control.иначе как его реализовать при кварцевой стабилизации? Тем более для внешней микросхемы PLL, пусть той же тошибовой. Ну и нестандартные частоты вращения.

    А в чем проблема? У меня в новом контроллере двигателя капстана это есть. Никаких внешних микросхем не требуется, все делается внутри микроконтроллера. .

    тут мы упираемся в то как это сделать и для конкретного магнитофона. Не все умеют программировать процы. послать код в DDS проще а там оно как то само.
    Если вы выложите для публики контроллер - прекрасно. Но хочется нечто универсальное для разных магнитофонов, как формирователь сигнала для аналогично наличным микросхемам кварцевой подстройки. А не только Электроники. У меня скажем есть ревоксA700 и техниксRS1700 и sonyTCR7 а электроники/олимпа нет.

    что до скоростей - мне кажется то полезно иметь все скорости плюс нестандартную скажем 9ips. Подстройка не только кнопками но энкодером как на счетчике - стандартные значения по кругу, меню, и ячейки памяти.Зачем лишние кнопки на морде.
    интересно даже попробовать что такое 30ips. Не для практического использования но вот попробовать.

    Тем более что обычно все скорости в старых магнитофонах не предусмотрены конструктивно и доработать имеющееся и им управлять не тривиально. Электронное было бы в этом плане удобней.

    Pitch control все же нужен оказывается - для старых лент и для самодельных студийных. Как ни странно. Я еще думал - а нафига он.
    А есть ленты, причем старые, которые немного не так звучат - как это получается мне непонятно нj на пиано и некоторых звуках слышно. И требуется немного подстроить. В идеале бы с пульта конечно.

    PS Вы собирались делать счетчик реального времени к кассетнику. Вышло или отложили?

    не означает точной скорости ленты

    а ее смотреть по счетчику ленты в режиме скорости?
    Интересно (абстрактный вопрос) а как вообще _точно_ выставить/контролировать именно скорость ленты. Безотносительно того, что тонвала наверняка хватает.

    ChapaiSF:

    А что значит - грязный сигнал у DDS?

    Посмотрите сами, на сайте Analog Devices есть симулятор SimDDS, он показывает выходной спектр для выбранного чипа DDS

    посмотрел. для генерируемых частот от 160k и предложенного клока все выбросы за пределами диапазона, во всяком случае за пределами требуемой частоты которая и так высока. И для подмагничивания небось не страшно.. THD не такой уж маленький, но это я пока не понял.
    В профи магах кормят bias меандром а не синусом.

    для капстана я не знаю какая частота нужна и насколько критично все побочки при захвате.

  • Liv1 Senior Member
    офлайн
    Liv1 Senior Member

    7930

    10 лет на сайте
    пользователь #1728864

    Профиль
    Написать сообщение

    7930
    # 28 марта 2024 10:43
    ChapaiSF:

    и как они пропорционально кратны - то чему там жужжать?

    Если кратны, тогда все нормально. Но кратные частоты получаются простым делителем, DDS не нужен.

    ChapaiSF:

    Еще такое в ampex atr-800, ATR-102. Otari MTR-15 и, кажется, sony AR5003. Без экзотики оперов.

    В MTR-15, вроде, обычный УЗ. В Ampex да, подмагничивание усиливается вместе с сигналом. Было такое в некоторых магнитофонах, но основным решением не стало.

    ChapaiSF:

    ну будет пяток, фильтров переключаемых

    Никому это не надо. Для магнитофона выбираются конкретные головки. Если головки меняются, то можно внести изменения в схему.

    ChapaiSF:

    В техниксе тормоза очень так себе к примеру,как по мне так неудачные. А тут блямба намертво, и все.

    Намертво как раз не надо. Должен быть вполне определенный момент торможения, причем разный в направлении сматывания и наматывания ленты.

    ChapaiSF:

    Не все умеют программировать процы.

    Без этого вообще не надо лезть сегодня в электронику, так как будут доступны лишь технологии 70-х.

    ChapaiSF:

    послать код в DDS проще а там оно как то само.

    Что послать код в DDS, что во внутренний таймер - одинаково. Не вижу никакой причины ставить внешний чип.

    ChapaiSF:

    что до скоростей - мне кажется то полезно иметь все скорости плюс нестандартную скажем 9ips. Подстройка не только кнопками но энкодером как на счетчике - стандартные значения по кругу, меню, и ячейки памяти.

    Сделать можно что угодно. Но всё это занимает уйму времени. Приходится сильно урезать желания.

    ChapaiSF:

    PS Вы собирались делать счетчик реального времени к кассетнику. Вышло или отложили?

    Кассетники пока забросил. Невозможно всё успеть. Проектов интересных начато столько, что за жизнь хорошо если 10% успею сделать.

    ChapaiSF:

    Интересно (абстрактный вопрос) а как вообще _точно_ выставить/контролировать именно скорость ленты.

    Это очевидно - по тестовой ленте.

    ChapaiSF:

    В профи магах кормят bias меандром а не синусом.

    И это правильно.

    e-mail: wubblick@yahoo.com
  • железнодорожник Senior Member
    офлайн
    железнодорожник Senior Member

    2768

    16 лет на сайте
    пользователь #238417

    Профиль
    Написать сообщение

    2768
    Все побежали, а, я, не побежал. Так Ура! тем кто не бегает по каждому поводу.
  • Vicos PhotoHunt Team
    офлайн
    Vicos PhotoHunt Team

    22179

    22 года на сайте
    пользователь #14810

    Профиль
    Написать сообщение

    22179
    # 28 марта 2024 15:50
    Добавлено спустя 1 час 43 минуты 11 секунд

    Nakamichi[кропка]by © «Нельзя услышать то, что невозможно измерить» [censored by Vicos: 3.5.18] Сознательное разжигание флейма, троллинг, флуд
  • Liv1 Senior Member
    офлайн
    Liv1 Senior Member

    7930

    10 лет на сайте
    пользователь #1728864

    Профиль
    Написать сообщение

    7930
    # 28 марта 2024 19:23
    железнодорожник:

    новое.

    Ну как - новое? Новости уже 7 лет. Этот Ballfinger на форумах разобран вдоль и поперек.

    e-mail: wubblick@yahoo.com
  • aleksand_dudarev Senior Member
    офлайн
    aleksand_dudarev Senior Member

    2101

    10 лет на сайте
    пользователь #1779257

    Профиль
    Написать сообщение

    2101
    # 28 марта 2024 20:47

    прижимной ролик приводится в движение мотор-редуктором с али-экспресс...(видимо подсмотрели с вегалаба :D )

  • Vicos PhotoHunt Team
    офлайн
    Vicos PhotoHunt Team

    22179

    22 года на сайте
    пользователь #14810

    Профиль
    Написать сообщение

    22179
    # 28 марта 2024 21:55
    железнодорожник:

    https://www.audiomania.ru/content/ballfinger-obyavila-evropeyskuy ... nik-m-063/
    новое.

    Февраль 2017 г.

    Nakamichi[кропка]by © «Нельзя услышать то, что невозможно измерить» [censored by Vicos: 3.5.18] Сознательное разжигание флейма, троллинг, флуд
  • ChapaiSF Senior Member
    офлайн
    ChapaiSF Senior Member

    502

    9 лет на сайте
    пользователь #1958998

    Профиль
    Написать сообщение

    502
    # 29 марта 2024 03:25 Редактировалось ChapaiSF, 1 раз.
    Liv1:

    Если кратны, тогда все нормально. Но кратные частоты получаются простым делителем, DDS не нужен.

    DDS есть генератор и делитель, готовый в одном флаконе. И по цене сопоставим с дешевым процом . И можно разместить максимально близко к месту использования.. Или проца с БУ на все хватит?
    Но опять же - может оказаться что точность и простота подстройки DDS выше чем возможности регулировки пробки.
    Я не уверен что на проце можно запросто организовать десятые и сотые герца..

    В MTR-15, вроде, обычный УЗ. В Ampex да, подмагничивание усиливается вместе с сигналом. Было такое в некоторых магнитофонах, но основным решением не стало.

    неясно - почему. В мудрость инженеров ампекса я верю, они сделали самый крутой катушечник. И пишет тот же 800 судя по всему очень хорошо. Я специально владельцев спрашивал.
    мое первое предположение что вопрос цены и инженеринга а другое проще, при массовом выпуске.
    Но в нашем случае избавляет от моточных изделий. Ш образные готовые вч трансы как я понимаю не годятся.

    Никому это не надо. Для магнитофона выбираются конкретные головки. Если головки меняются, то можно внести изменения в схему.

    В техникс 1500/1700 и вообще про - сменные норма. У меня три штоль блока голов а будет 4 на два магнитофона, но два блока - у всех владельцев.

    Намертво как раз не надо. Должен быть вполне определенный момент торможения, причем разный в направлении сматывания и наматывания ленты.

    усилие - начальное регулированием тока в селеноиде блямбы, пошагово. А затем мертво когда выключено.
    тем более появляется возможность усилия для разного размера катушек.
    не знаю звонко щелкает ли эта блямба, ожидал бы что нет. Мне лично клацанье мешает.

    Без этого вообще не надо лезть сегодня в электронику, так как будут доступны лишь технологии 70-х.

    ну что теперь - не жить? что то можно делать что то сложно, а что то искать кто сделает.
    Я машину свою тоже полностью починить не могу..

    ChapaiSF:

    Интересно (абстрактный вопрос) а как вообще _точно_ выставить/контролировать именно скорость ленты.

    Это очевидно - по тестовой ленте.

    Я имел ввиду не только при калибрации но эксплуатации.

  • Liv1 Senior Member
    офлайн
    Liv1 Senior Member

    7930

    10 лет на сайте
    пользователь #1728864

    Профиль
    Написать сообщение

    7930
    # 29 марта 2024 11:03
    ChapaiSF:

    DDS есть генератор и делитель, готовый в одном флаконе. И по цене сопоставим с дешевым процом .

    Дешевые только самые примитивные, типа AD9833. Если взять с регулировкой амплитуды, допустим, AD9951, то даже на Ali он стоит под 20$, что в 10 раз дороже дешевого проца. Потом для DDS принципиально необходим фильтр, а это опять моточные изделия. Получение сетки в десятые и сотые герца - а зачем? Фильтры-пробки плывут от температуры гораздо сильнее, нет никакого смысла в такой точной настройке ГСП. Короче говоря, при остром желании применить DDS в магнитофоне можно, но он тут совершенно не нужен.

    ChapaiSF:

    неясно - почему. В мудрость инженеров ампекса я верю

    Наверное, потому, что нет выигрыша в качестве записи по сравнению с классической схемой. Особенно в катушечниках и особенно на высоких скоростях.

    ChapaiSF:

    В техникс 1500/1700 и вообще про - сменные норма.

    Ну так и работают они нормально без перестройки ГСП.

    ChapaiSF:

    не знаю звонко щелкает ли эта блямба, ожидал бы что нет. Мне лично клацанье мешает.

    Любая доработка ЛПМ - это кусок работы, причем не очень простой, механической. Менять ленточные тормоза, которые нормально работают, на какие-то новые - зачем?

    ChapaiSF:

    ну что теперь - не жить?

    Жить можно, но лучше выбросить из головы все эти фантазии о магнитофонах.

    e-mail: wubblick@yahoo.com
  • КляйненЕнотен Senior Member
    офлайн
    КляйненЕнотен Senior Member

    29617

    22 года на сайте
    пользователь #17650

    Профиль
    Написать сообщение

    29617
    # 29 марта 2024 13:14
    Liv1:

    Без этого вообще не надо лезть сегодня в электронику, так как будут доступны лишь технологии 70-х.

    Не согласен, помимо разработчиков есть же ведь и просто повторяшки готовых проектов

    определитесь, мы там, где победа или победа там, где мы!
  • vovchik_romualdovich Senior Member
    офлайн
    vovchik_romualdovich Senior Member

    11856

    15 лет на сайте
    пользователь #329231

    Профиль
    Написать сообщение

    11856
    # 29 марта 2024 13:26
    Liv1:

    Жить можно, но лучше выбросить из головы все эти фантазии о магнитофонах.

    :100500: Я давно уже к этому пришёл, за исключением одного случая.
    Просто поддерживаю все эти железки в рабочем состоянии и всё.
    Всё равно для них, на горизонте, свалка маячит. :)

    Добавлено спустя 3 секунды