Ответить
  • rezident Паяльник & Отвертка TEAMАвтор темы
    офлайн
    rezident Паяльник & Отвертка TEAM Автор темы

    16462

    22 года на сайте
    пользователь #11835

    Профиль
    Написать сообщение

    16462
    # 30 марта 2007 15:52 Редактировалось Dustyara, 19 раз(а).

    продолжаем начатое тут Паяльник & Отвертка TEAM part I

    Вот собственно. Тем кто имеет какое либо отношение к выше перечисленным девайсам. Как говориться добро пожаловаться :)
    Как говориться ремонтники всех направлений объединяйся!
    ps сантехников, плотников, и слесарей станочников просьба не беспокоиться. Приглашаются радиоинженеры :)
    Ветки параллельной тематики:
    Команда Самоделкиных
    Handmade или сделано своими руками
    Аудио/Видео→Лучшие конструкции, самоделки, ремонт все и вся...

    Прописываем у себя код Код:
    код выделить все
    [url=http://forum.onliner.by/viewtopic.php?t=637523][Паяльник & Отвертка TEAM][/url]

    Состав Team:
    1. Ну это ессно я rezident
    2. Rhezus
    4. aen1975
    5. Stalker467 (panasonic team)
    6. krok
    7. Be-up!
    9. BigMan
    11. AnAtom
    12. Vitmain
    13. Yason
    14. kaban
    15. olivar
    16. Citrin
    17. xvarx
    18. Santas
    19. Terabit
    20. Видасов
    21. Алекс-2003
    22. Баши
    24. Napalm
    25. Schumi
    26. Netrope
    27. konon
    28. Szloma
    29. lukashevich
    30. visyok
    31. kls
    32. Popesych
    33. SimpleSoft
    34. Slav
    35. Ra88it
    36. Mazz
    37. Valdis_bsuir
    38. Филорентий
    39. FlashKiller
    40. Dustyara
    41. art100
    42. Руслан Костиневич
    43. SIO

    информация может быть неточной и неполной :) если кого нет пишите в личку добавлю в список.

    Не давите народ килопикселями Ваших изображений. Это я о

    . Возможность показать графическую "толстумбу" со стороннего ресурса необходима, чтоб выложить крупную картинку со всеми деталями. Это требуется крайне редко. Лучше всего, жмите изображение руками (чтоб понять Вашу картинку зачастую достаточно разрешения 400х300 пикселей, а то и меньше) или
    просто выкладывайте - (онлайнер автоматом сожмет до 800х600) через кнопку "Прикрепить изображение" внизу окна редактирования.
    Используйте спойлер (чел в шляпе сверху окна редактирования) для размещения нескольких картинок.

    Не надо дублировать целые сообщения. - Этим Вы нарушаете Правила, пункт 3.5.19. Есть другие варианты.
    1) Можно перенести инфу в новое сообщение, а в старом сообщении, вместо того, что было, написать "del" (сокращение от deleted).
    2) Можно в одной ветке дать ссылку на первоисточник из другой ветки.
    3) Можно, комбинируя оба способа, переместить сообщение из одной ветки в другую. Вот пример - см. пост "Месага перенаправлена". В посте на следующей странице человеку посоветовали обратиться в другую ветку. Благодаря ссылке "Месага перенаправлена", сообщение все равно можно прочесть, и картина общения не искажается (пункт правил 3.5.5). Теперь можно получить помощь не только в первой, но и во второй ветке.
    In God we trust, all others pay cash
  • visyok Паяльник & Отвертка TEAM
    офлайн
    visyok Паяльник & Отвертка TEAM

    2912

    23 года на сайте
    пользователь #5210

    Профиль
    Написать сообщение

    2912
    # 13 марта 2020 14:38
    art100:

    килограмм 10 принтерного порошка грязи полно вроде вспыхивает а что дальше делать не понятно
    видимо с совочком у печурки сидеть
    что-то меня не впечатляет сие развлечение

    ИМХО самое лучшее применение - как черный пигмент в любую базу на органических растворителях. Хорошая черная краска.

    Если какой-то товар дают бесплатно, то товар — это ты.
  • brazia Senior Member
    офлайн
    brazia Senior Member

    4517

    16 лет на сайте
    пользователь #207786

    Профиль
    Написать сообщение

    4517
    # 13 марта 2020 15:04

    Шершень, вроде как длительность не нормировалась? В схемах даже подгонка размера была изменением длительности развертки. Тогда надо было кроме размаха и длительность мерить.

  • Шершень Клуб Самоделкиных
    офлайн
    Шершень Клуб Самоделкиных

    729

    12 лет на сайте
    пользователь #815596

    Профиль
    Написать сообщение

    729
    # 13 марта 2020 19:07 Редактировалось Шершень, 1 раз.

    По-моему нормировалась длительность импульсов обратного хода 12 мкс для 50 Гц развертки, которая свидетельствовала о том, что параметры деталей строчной соответствуют проектным, а всё остальное подгонка в случае неродных деталей (кинескопа с отклоняющей, ТДКС и др.) или ненайденных дефектов. Горизонты по-моему вообще собирались из того что в данный момент есть на складе, как сказал один из бывших настройщиков на конвейере: настраиваем по приборам согласно схеме - картинка ужас, тогда отстраиваем вручную по картинке.

  • mixing-mastering Senior Member
    офлайн
    mixing-mastering Senior Member

    17451

    10 лет на сайте
    пользователь #1683425

    Профиль
    Написать сообщение

    17451
    # 14 марта 2020 20:04

    Прошу хелпа.Подскажите лоху в играх.
    Есть два смарта андроида, ребенок в квартире, я на работе. Вай-фай есть и там и там.
    Во что мы можем вдвоем поиграть? Человеку 7 лет, нужно что-то наглядное и не заумное.
    Думал просто найду в плеймаркете или гугле...так вот нифига...выскакивают игры на двоих, где двое тычут в один экран :)

    экс-Jenik
  • Шершень Клуб Самоделкиных
    офлайн
    Шершень Клуб Самоделкиных

    729

    12 лет на сайте
    пользователь #815596

    Профиль
    Написать сообщение

    729
    # 14 марта 2020 20:28 Редактировалось Шершень, 1 раз.

    mixing-mastering, я вас возможно ещё больше озадачу. Вы хотите командную онлайн-игру (сервер владельца игры, к которому игроки подключаются) или чтобы игра, две копии которой только на двух ваших смартфонах стоят, и между ними обмен данными идёт?

  • DURDEN Senior Member
    офлайн
    DURDEN Senior Member

    5374

    14 лет на сайте
    пользователь #440739

    Профиль
    Написать сообщение

    5374
    # 14 марта 2020 20:30
    mixing-mastering:

    Прошу хелпа.Подскажите лоху в играх.
    Есть два смарта андроида, ребенок в квартире, я на работе. Вай-фай есть и там и там.
    Во что мы можем вдвоем поиграть? Человеку 7 лет, нужно что-то наглядное и не заумное.
    Думал просто найду в плеймаркете или гугле...так вот нифига...выскакивают игры на двоих, где двое тычут в один экран :)

    Всё там есть.
    Нужно искать сетевые или онлайн игры.
    Например в плэймаркете есть "Морской бой", "Точки онлайн"...

  • Шершень Клуб Самоделкиных
    офлайн
    Шершень Клуб Самоделкиных

    729

    12 лет на сайте
    пользователь #815596

    Профиль
    Написать сообщение

    729
    # 14 марта 2020 20:35

    Вот для сетевой игры через интернет нужно чтобы хотя бы у одного из устройств был "белый" IP, иначе нужно внешний промежуточный сервер использовать. Мне пару раз приходилось пользоваться сервером Hamachi.

  • art100 Клуб Самоделкиных
    офлайн
    art100 Клуб Самоделкиных

    5134

    15 лет на сайте
    пользователь #397580

    Профиль
    Написать сообщение

    5134
    # 14 марта 2020 23:36 Редактировалось art100, 21 раз(а).

    нужен совет всезнающего all
    не понимаю и интересно
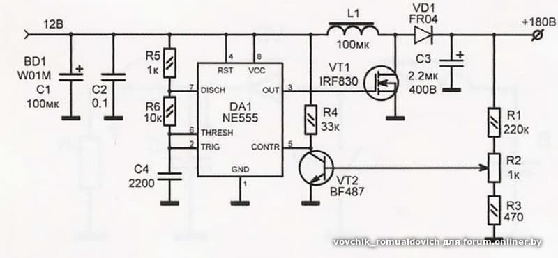
    предлагают такой умножитель с 5 вольт до 170 вольт

    в первоисточнике такие номиналы
    на одной плате попал в 220милигенри на второй плате 270милигенри

    спаял

    спаял только умножитель

    и что я вижу
    ШИМ 30 микросекунд посчитал вроде ~33333 герца накачивает мосфет - частота под вопросом но вроде красиво
    мосфет еле телепается иголками вольт 30 - понятно резонанса не в резонансе
    но эта скатина кандер даже 1 вольтом не накачивает
    две платки спаял
    на обоих косяки близнецы
    стабильно не вижу высокого напряжения
    не понимаю

    Вопрос чисто теоретический

    Это теоретически работоспособная херь?

    Не предлагайте спец микрушки типо mc3063 xxx172 xxx +мосфет +индуктор +кондер и +!!!обратная связь!!! такие у меня работают.

    Чисто теоретический вопрос.

    Херь умножительная без обратной связи жизнеспособна?
    У кого-нибудь без обратной связи умножители умножали? :-?

    попинайте ногами схему

    Добавлено спустя 29 минут 30 секунд

    mixing-mastering:

    ... лоху... ...так вот нифига.......

    вы не лох
    нас просто пытаются кругом сделать лох-ом
    сетевая онлайн игра не отупляющая?
    посоветовать ничего не могу
    меня постоянно атакуют 2 типа игр
    1.сетевой разврат
    2.сетевые побольше убей подальше пройди
    все чтобы разрушить семью и семейные отношения
    чтобы стадом тупым управлять было легче
    для детей помню только там где одновременно тыкают неспеша мозгами подумай подальше пройди на персональной компьютере
    с полноценной клавиатурой
    с отеческим советом
    с общей семейной радостью когда удается угадать

    1998 год ЕС1840 французкая ходтлка Goblins2 больше умного полезного не помню

    поищите симуляторы вождения онлайн сетевые - там еще осталось что-то полезное семейное

    Добавлено спустя 9 минут 21 секунда

    DURDEN:

    Точки онлайн

    прикольно
    разновидность старой https://logic-games.spb.ru/dots/ мы на уроках в школе играли
    только принцип по моемому дурацкий
    надо не по диагонали а по прямой разрешать соединять, - что близко к жизни
    по диагонали это не захват территории , а кая-то дурь через границу границу строить
    у автора с логикой в жизни проблемы :trollface:
    чему дарк может научить? только дури

    побольше убей подальше пройди
    правила странные
    если я правильно понял
    если враг попал то он добивает а ты пропускаешь ходы
    в жизни так бывает?
    я проиграл 1 ход и всю игру :weep:
    https://logic-games.spb.ru/battleship/#

    уверен на эту дурь не стоит жизнь тратить

    ха-ха онлайн симулятор Goblins2 в сети
    их можно месяц проходить и не пройти :rotate: :lol:
    https://playminigames.ru/game/gobliny-2-goblins-2
    мы два студента на свежеспаяных персональных компьютерах ЕС1841 их еле прошли
    смеялись и гадали
    в сети должна инструкция прохождения быть
    я такую у Elephanta BBC нашел на свою Art ВВС выкладывал

    ха-ха
    оно
    сначало колбасу :ura:

    ха-ха
    Oracle Toad правильный пацанский редактор прогнать
    Ха-ха
    оно
    "У. прогнать лягушку TOAD"
    Хорошие программисты всегда с хорошим чувством юмора :lol:

    Первый уровень.

    H. подойти к бутылке (BOTTLE), а У. попробывать взять колбасу (SAUSAGE) (висит на стене). Когда два мужика будут смеяться, H. взять бутылку.

    Пройти в экран с фонтаном. H. Подойти к фонтану (FOUNTAIN) и пустить воду, а У. взять воду в бутылку. У. прогнать лягушку (TOAD) с помощью бутылки и затем взять камень (STONE). H. подойти к механизму (MECHANISM) (справа на крыше дома) и сбить его камнем. У. позвонить в дверь и поговорить с волшебником. H. опустить лестницу (RUNG), а У. залезть на крышу и затем залезть в трубу.

    Войти в дом волшебника. У. наступить на хвост шкуре (TAIL) и, когда она заорет H. вытащить из пасти спички (MATCHES). H. подойти к чайнику и налить в него воду из бутылки. Поджечь чайник спичками. После того как картинка на стене отклеилась, задуть огонь. Взять ключ (KEY). H. Подойти к часам над камином и завести их ключом, а У., стоя внизу сбить камнем другой ключ (BIG KEY), который выскочит из часов. Выйти из дома и подойти к погребу. H. открыть ключом погреб (CELLAR) и взять вино (WINE).

    Пройти в экран с колбасой. H. налить в кадку с цветами воды из бутылки и взять выросший цветок (FLOWER). Дать его мужику, сидящему у колбасы. У. встать на площадку у входа в дом, а H. нажать кнопку (SWITCH) на стене дома. У. взять колбасу.

    Пройти в экран с великаном. У. взять петуха (CHIKEN) за горло, а H. шваркнуть петуха колбасой по башке (HEAD). Взять яйцо (EGG). H. просунуть колбасу в дырку в дороге (POT HOLE), чтобы собака понюхала ее, а У. быстро пробежать мимо собаки. У. залесть в дупло дерева. Пролезть обоими гоблинами в образовавшийся лаз. H. зажечь спичками костер (WOOD PILE), положить в него яйцо. Дать великану колбасу и вино.

    Второй уровень.

    Зайти поочереди каждым гоблином в башню (TOWER) и выбросить по бомбе. H. взять первую бомбу (BOMB) (ближе к мосту), а У. поджечь ее спичками и разнести в хлам каменного солдата. H. зайти в башню и достать еще одну бомбу. H. взять вторую бомбу (дальше от моста), а У. поджечь ее спичками и подбросить ковер. Быстро взять У. бомбу, а H. поджечь ее и сбить ковер. H. встать на ковер (CARPET).

    Пройти в экран с баскетболистом. H. сбить камнем мяч (BALL). У. подойти к домику (HOUSE) с мальчиком, котрый уволок ваш мяч, а H. встать у домика, который находится слева от того сука где висел мяч. Зайти У. в домик с пацаном и, когда пацан появиться в домике снизу, H. зайти в домик над тем, где появился пацан, и забрать у него мяч.

    Пройти в экран с деревом. H. подойти к дереву и дать ему воду из бутылки. Встать на руку дерева и пройти налево к ветке (BRANCH) с цветами и потрести ее. Подойти У. к тому месту, куда падают цветы и втать там. H. еще раз стряхнуть листочек и У. должен подпрыгнуть на дерево. H. спуститься с дерева и встать там, где У. сьел цветок. У. подойти и потрести ветку, а H. взять цветок (FLOWER). H. подойти к камню (STONE) слева от грибов и положить в него цветок. Еще раз открыть камень и получить мед (HONEY). У. подойти к нимфе (NYMPH) и полить ее из бутылки. H. встать на возвышенность (чуть левее камня, где живет оса), а У. поднять камень и вызвать осу. H. сесть на осу (BEE) и прилететь к нимфе. Дать ей мед и она покажет, какой брать гриб (MASHROOM). H. подойти и взять гриб. У. постучать в дверь (DOOR) и когда появиться голова орла дать ему гриб.

    Войти в дом орла. У взять в банке (JAR) червя (WORM). У. подойти к машине (MACHINE) справа и положить в нее гриб. H. нажать кнопку на машине. H. встать на площадку под висящем орлом (VULTURE), а У. нажать кнопку (SWITCH) под полкой. Когда H. подбросит вверх и его начнет трепать орел, У. быстро подойти к ним и дать червя этому орлу. H. утащит мясо (MEAT). H. дать мясо рыбе (PIRANHA). Взять кость (BONE). У. подойти к сидящему орлу (VIVALZART) и встать на мусорный бачок, а H. дать этому орлу кость. Когда У. подбросит на полку, взять бельевую прищепку (CLOTHES PEG) и элексир (KINDNESS). Каждым гоблином взять бутылкой жидкость из контейнера (CONTAINER) и перейти в экран с музыкантами.

    У. просунуть руку в "пупочку" слева (HEADLIGHT) и взять барабанную палочку (DRUMSTICK). Затем H. встать на пружину (SPRING) и попрыгать, а У. вновь просунуть руку и взять насос (PUMP), который будет светиться у барабанщика. У. встать на пружину в ее правую часть, а H. вновь попрыгать, чтобы они прыгали оба. Когда откроется дверца (DOOR) H. войти в нее, а У. зажать бельевой прищепкой трубу (TUBE) слева экрана. У. поддеть барабанной палочкой конус (HOOD), и получится сачок (FLYCATHER). У. залезть в дыру (HOLE). H. поговорить с гитаристом, и когда он сыграет на гитаре У. поймать с помощью сачка ноту (NOTE). H. накачать саксафониста насосом, а У. поймать сачком москита (MOSQUITO). H. залезть в дыру, а У. накачать сасафониста. H. сачком поймать еще одну ноту. У. пройти к "пупочке", которая соединяется с барабанщиком и запихать туда москита, а H. поймать с помощью сачка еще одну ноту и получить мелодию (MELODY).

    Пройти в экран с баскетболистом. У. прыгать под корзиной (BASKET), а H. дать баскетболисту мяч, чтобы он бросил его в корзину и от головы У. залетел в дом. Поговорить с появившемся мужиком. H. пройти и постучать в дверь с часами. У. бросить мелодию в домик, находящийся на одном уровне с баскетболистом. После того как ноты пролетят через часы, H. вновь постучать в дверь и получить песочные часы (HOURGLASS).

    Пройти в экран с замком. H. подойти к рву и разбросать песок из часов, чтобы получился мост. Войти каждым гоблином в дыру (OPENING) и попасть в замок.

    Третий уровень.

    H. взять майонез (MAYONNAISE) в тюбике. H. подняться к голове животного насаженную на палку и прыгнуть вниз, здесь же положить майонез. У. подойти к солдату с мечом (GROMELON). H. снова прыгнуть от головы на майонез. Когда майонез полетит в голову солдата, У. взять меч (SWORD). H. подойти к солдату (STALOPICUS), а У. к солдату (RUSTIK) и пощекотать его. Когда он бросит нож и STALOPICUS заорет, H. взять у него из пасти жевательную резинку (CHEWING-GUM). H. подойти к шкафу (CUPBOARD) и жевательной резинкой сделать слепок ключа (IMPRINT).

    Пройти в экран с кузнецом. H. взять стул (STOOL) и дать кузнецу (BLACKSMITH) слепок и меч. H. подойти и встать справа от солдата (OTO), а У. используя стул подразнить его. Когда OTO разозлится и махнет посохом, H. схватить посох (LANCE) и перелететь на другую сторону площадки. H. прыгнуть на кузнечные меха. Подойти к кузнецу и получить ключ (KEY). Взять наковальню (ANVIL). H. встать под солдатом (FOKUC), а У. полить майонезом FOKUC. Когда FOKUC опустит мясо (MEAT) H. с помощью стула взять мясо.

    Пройти в экран с солдатами. H. дать солдату (AMIDAL) мясо и оторвать его вместе с его челюстями (FALSE TEETH). H. подойти к шкафу и отпереть его ключом. Каждым гоблином взять из шкафа костюмы для подводного плаванья (DIVING SUIT).

    Пройти в экран с динозавром. У. зайти в тунель (TUNNEL) и открыть дверь в динозавре. Обоими гоблинами подойти к топору. У. поднять топор (HATCHET), а H. нажать кнопку (SWITCH). H. войти в тунель, и когда динозавр застучит челюстями, У. войти внутрь динозавра через дверь (DOOR). Пока солдат (SCUWARZY) будет напуган, H. с помощью стула привязать к нему крюк (HOIST). У. испугать солдата с помощью челюстей, добытых у солдата AMIDAL, а когда он свалится H. дать ему в руки наковальню. Обоими гоблинами прыгнуть в дыру, используя костюмы для подводного плаванья.

    Четвертый уровень.

    У. войти в дверь (DOOR) и столкнуть череп. Затем влезть на мачту. H. зажечь лампу (LANTERN), а У. залезть на мачту и поймать рыбу-лампу (FISH LAMP). У. высветить рыбой-лампой нечто неизвестное в скале (???), появится сундук.

    Пройти в экран с русалкой. H. подняться по лестнице и влезть в дыру (HOLE), а У. подойти к раковине (SHELL) и подбросить ее, чтобы H. поймал ее. Теперь У. подняться по лестнице и залезть в дыру, а H., используя стул, забраться на морского конька (SEAHORSE). H. залезть в пещеру (CAVITY), а У. поймать с помощью раковины перчатку (GLOVE) и морскую звезду (STARFISH). У. залезть на морского конька и одеть на одноглаза перчатку. Взять из бутылки (BOTTLE) жемчужину (PEARL), а H. пергамент (PERCHMENT). У. взять перчатку с одноглаза.

    Пройти в экран с кораблем. Пройти обоими гоблинами на корму корабля. У. включить лампу (LANTERN) и пройти к раковине у носа корабля. Встать на нее, а H. повернуть штурвал (RUDDER). Когда У. подбросит и он попадет на нос корабля, H. посадить морскую звезду на сундук (CHEST). У. нажать на статую попугая (STATUE), подпрыгнуть и взять из сундука меч (SWORD). Бросить меч в череп (SKULL) и взять бриллиант (DIAMOND).

    Пройти в экран с русалкой. H. показать пергамент осьминогу (OCTOPUS) и он откроет часть решетки. У. сесть на морского конька и дать русалке (MERMAID) жемчужину и бриллиант. Она откроет решетку полностью. У. спуститься вниз и взять стул. Пройти в открывшуюся дверь.

    Пятый уровень.

    H. потрогать рыбу-меч (SWORDFISH), а У. взять упавшую соль (SALT). H. окрыть крышку большой кастрюли (COVER), а У. посыпать мужика в кастрюле (FELLOW) солью (SALT). У. взять горшок (POT) и из него вытащить пилку (FILE). У. подойти к веревке слева вверху (ROPE), а H. к веревке справа. H. взяться за веревку, а У. влезть на свою веревку. H. перепелить цепь у клетки (CHAIN) пилкой (FILE). Взять "гвоздик" (THUMB TACK). H. пройти на полку, где висит меч-рыба и затем пройти по этой полке налево до ступеньки и приготовить элексир (KINDELIXIR). У. подойти к горе мясных шариков на подносе (MEAT BALLS) и посыпать их солью (SALT). У. быстро пройти к повару (COOK) и встать у него за спиной. Когда из окошечка вылезит свирепый "шеф", положить на ящик под повором (CASE) "гвоздик" (THUMB TACK). Когда повар подбросит мясной шарик вверх (MEAT BALLS), H. полить его элексиром (KINDELIXIR).

    Пройти в экран с троном. H. взять перец (PEPPER). Обоими гоблинами подойти к карнизу (CORNICE). У. использовать стул (STOOL) с карнизом (CORNICE), и когда он встанет на стул, H. втать ему на руки (HAND) и влезть на карниз. Подойти к кнопке на колоне (SWITCH), а У. подойти к глазу справа. H. нажать кнопку (SWITCH), а У. пролезть в открывшуюся дверь (DOOR). H. пройти через правое ухо головы (EAR) и подойти к языку на левой колоне (TONGUE). У подойти к правому уху и войти в него. H. быстро потянуть за язык (TONGUE). У. должен вылезти из открывшегося глаза и утащить корону (CROWN). У. подойти к языку, а H. к левому уху (EAR) и войти в него. У. быстро потянуть за язык (TONGUE). H. должен вылезти из глаза и нажать на другой глаз, чтобы из отверстия вылез таракан. У. подойти к отверстию внизу слева от трона (ORIFICE), а H. к отверстию справа от трона (HOLE). У. засунуть голову в отверстие (ORIFICE), а H. в это время, используя перчатку (GLOVE), через отверстие (HOLE) взять таракана (COCKROACH). У. подойти к кнопке на колоне (SWITCH), а H. подойти к глазу справа. У. нажать кнопку (SWITCH), а H. пролезть в открывшуюся дверь (DOOR). H. пройти через правое ухо головы (EAR). У. пройти через правое ухо головы (EAR).

    Пройти в экран с оружеем. H. подойти и нажать на камень выступающий из башни (STONE). Открыть шлем (HELMET) и положить на него корону (CROWN). Спрыгнуть и взять перо из шлема (FEATHER). Подойти к художнику (PAINTER) и опустить перо (FEATHER) в горшок (CAN) и получить кисть (BRUSH). Положить таракана (COCKROACH) в дырку (HOLE). Полить таракана элексиром (KINDELIXIR). Перекрасить таракана кистью (BRUSH). Поперчить таракана (PEPPER).

    Пройти в экран с троном. Взять еще одного таракана, также как и первого: У. подойти к языку, а H. к левому уху (EAR) и войти в него. У. быстро потянуть за язык (TONGUE). H. должен вылезти из глаза и нажать на другой глаз, чтобы из отверстия вылез таракан. У. подойти к отверстию внизу слева от трона (ORIFICE), а H. к отверстию справа от трона (HOLE). У. засунуть голову в отверстие (ORIFICE), а H. в это время, используя перчатку (GLOVE), через отверстие (HOLE) взять таракана (COCKROACH). H. положить таракана (COCKROACH) в дырку (HOLE). Полить его элексиром (KINDELIXIR). Подойти к маленькому принцу (PRINCE BUFFOON A PRISONNER) и снять его с трона.

    Пройти в экран с оружеем. H. и встать под машину (MACHINE). Принцем (BUFFOON) включить машину (MACHINE). У. встать под машину, и вновь включить ее принцем.

    Шестой уровень.

    H. взять спичку (MATCH). Подойти обоими гоблинами к ножу. H. взять ручку ножа (HANDLE), а У. лезвие (POINT) и передвинуть нож к книге. Еще раз передвинуть нож. H. взять закладку (BOOKMARK) и вставить ее в свечку (CANDLE). У. спичкой (MATCH) вытащить глаз из черепа (EYE). Принцем (BUFFOON) ударить глаз (EYE) и разбить очки. H. подойти и взять осколок от очков(GLASS SPLINTER). Зажечь свечу (CANDLE) , используя осколок (GLASS SPLINTER), подставив его под лучи (RAY) (справа от свечи). H. взять воск (WAX). Воском сделать слепок ключа приложив его к печати на конверте (SEAL). Использовать слепок (IMPRINT) с замком ларца KEYHOLE). Взять боб (SEED) и посадить его на карте (VILLAGE). Каждым гоблином и принцем спуститься по растению (PLANT).

    Седьмой уровень.

    У. влезть в дыру (HOLE) и сбить боб (BEAN). H. подойти к камню (STONE) и встать слева от него. У. поднять камень (STONE). Дать мужику ( ) боб (BEAN). А H. быстро снять с ( ) колпак (CAP). У. сбить с помощью спички (MATCH) яблоко (APPLE), а H. с помощью колпака (CAP) успеть поймать яблоко (APPLE). У. сунуть в дыру (HOLE) яблоко (APPLE), которое съест принц (BUFFOON). Принц подойдет и съест гриб (MASHROOM), который нужно съесть каждым гоблином. Перейти в экран с игрушками.

    H. подойти к кеглям (SKITTLES), а У. встать на звезду (STAR), когда шар будет прыгать под звездой. Взять шар (BOWL). H. положить шар на площадку (COVER) у планеты Сатурн. Когда H. встанет на площадку (COVER), У. попрыгать на площадке (FLAG) слева от звезды. Вновь взять шар: H. подойти к кеглям (SKITTLES), а У. встать на звезду (STAR), когда шар будет прыгать под звездой. Взять шар (BOWL). H. положить шар на площадку (COVER) у планеты Сатурн. H. встать на подкидную доску, У. попрыгать на площадке (FLAG) слева от звезды. H. подойти к "рожкам" (FEELER) на шапочке человечка и надать на них. Затем подойти встать на мыльный пузырь (BUBBLE), когда H. вместе с пузырем опустится на площадку (COVER), У. попрыгать на площадке (FLAG) слева от звезды. H. взять булавку (SAFETY PIN). Вновь взять шар: H. подойти к кеглям (SKITTLES), а У. встать на звезду (STAR), когда шар будет прыгать под звездой. Взять шар (BOWL). H. положить шар на площадку (COVER) у планеты Сатурн. H. встать на подкидную доску, У. попрыгать на площадке (FLAG) слева от звезды. У. встать на площадку справа от планеты Сатурн, а H. попрыгать на площадке (FLAG) вверху экрана. H. подойти к выключателю (SWITCH) за принцем, а У. к "рожкам" (FEELER). H. нажать на выключатель (SWITCH) и, когда принц окажется в колечке для выдувания мыльных пузырей, У. нажать на "рожки" (FEELER). H. быстро идти к мыльному пузырю с принцем и лопнуть его с помощью булавки (SAFETY PIN). Вернуться в экран с деревом.

    Поставить принца (BUFFOON) на подкидную доску (KATAPULT) У. нажать на кнопку (SWITCH) а H. нажать на подкидную доску. Когда птица унесет принца, пройти по дороге в другой экран.

    У. подойти к камню (STONE), а H. подняться на площадку выше. У. взять камень (STONE) и когда он его поднимет H. взять его и положить на эту площадку. Аналогично поднять камень еще на одну площадку выше. У. встать на голову льва (LION), а H. бросить камень (STONE) на хвост льва. У. столкнуть голову (HEAD) со столба. Вновь поднять камень (STONE) на среднюю площадку: У. подойти к камню (STONE), а H. подняться на площадку выше. У. взять камень (STONE) и когда он его поднимет H. взять его и положить на эту площадку. У. встать на голову льва (LION), а H. бросить камень (STONE) на хвост льва. У. пролезть в отверстие в руке (HOLE). H. встать на голову льва (LION), а У. сбросить голову (HEAD) на льва. H. попрыгатьна этом скале, подойдя к (!!!). Когда скала опуститься, У. пройти на нее (ROCK). У. потянуться к скале (ROCK), где клетка. Когда У. протянется над пропастью, H. перейти по нему на скалу (ROCK). H. используя пилу (FILE) распелить клетку (KAGE) и выпустить птиц. Взять ключ (KEY). Вернуться в экран с деревом и открыть ключом дверь (DOOR).

    Восьмой уровень.

    H. подойти к принцу (BUFFOON) и полить его волшебной водой (MAGIC WATER). У. взять карандаш (PENCIL) и трижды нарисовать что-нибуть на доске (BLACKBOARD). Когда Волшебник (TAZAAR) выбросит губку, взять ее (SPONGE). H. карандашом (PENCIL) рисовать что-нибуть на портрете Волшебника (PORTRAIT), и когда Волшебник бросит бумеранг У. порыгать на кресле (ARMCHAIR), чтобы взять бумеренг (BOOMERANG). У. полить из чашки (MUG) на голову Волшебника (TAZAAR), а H. бумерангом (BOOMERANG) сбить зубочистку (TOOTHPICK). У. подойти к скелету (SKELETON) и поковырять зубочисткой (TOOTHPICK) в его зубах. Когда выпадет бутылка и разобьется, намочить этой жидкостью (POOL) губку (SPONGE). У. подуть на трубку (PIPE). а H. выжать из мокрой губки (WET SPONGE) жидкость на дым (SMOKE). Войти обоими гоблинами в образовавшуюся дверь (DOOR). Перейти в другой экран.

    H. встать на глаз справа внизу, а У. потрогать "нечто" (!!!). H. взять мышь (MOUSE). H. подойти к грязи (MUD), а У. к "нечто" (!!!). H. подержать над грязью (MUD) мышь (MOUSE) и, когда вылезет крокодил, встать на него (Crocodile). У. быстро, используя бумеранг (BOOMERANG), сбить сосульку (TEETH) и потрогать "нечто" (!!!). H. положить на камень (ROCK) влажную губку (WET SPONGE). Принцем (BUFFOON) встать на глаз внизу справа, а У., потрогав "нечто" (!!!), подбросить принца, чтобы он выдавил из губки жидкость на камень. H. быстро нарисовать карандашом (PENCIL) дверь, а У. открыть ее за ручку (HANDLE).

    Вот и все !!!

    Круиз-контроль 88 км/ч. Радость никакая печаль.
  • Шершень Клуб Самоделкиных
    офлайн
    Шершень Клуб Самоделкиных

    729

    12 лет на сайте
    пользователь #815596

    Профиль
    Написать сообщение

    729
    # 15 марта 2020 01:30 Редактировалось Шершень, 7 раз(а).

    art100, диод правильной стороной впаяли? На первом фото диод кольцом к дросселю, а надо наоборот. Дроссель точно 220 мГн? Что-то больно мелкий. Сопротивление у него будет не хилое. Или индуктивность мизерная или сопротивление обмотки огромное.
    P.S. Присмотрелся к плате на первом фото. Это первоисточник? Кольцо на диоде должно совпадать с кольцом на плате. +Там обозначено 220 мкГн.

  • brazia Senior Member
    офлайн
    brazia Senior Member

    4517

    16 лет на сайте
    пользователь #207786

    Профиль
    Написать сообщение

    4517
    # 15 марта 2020 02:50

    Схема 100% рабочая, никакие обратные связи не нужны. Явно косяк в монтаже, даже если полевик не открывается, на выходе должно быть 5В за вычетом диода.

  • visyok Паяльник & Отвертка TEAM
    офлайн
    visyok Паяльник & Отвертка TEAM

    2912

    23 года на сайте
    пользователь #5210

    Профиль
    Написать сообщение

    2912
    # 15 марта 2020 08:32 Редактировалось visyok, 1 раз.
    brazia:

    Схема 100% рабочая, никакие обратные связи не нужны. Явно косяк в монтаже, даже если полевик не открывается, на выходе должно быть 5В за вычетом диода.

    стопро.
    Добавлю. Чем быстрее открывается мосфет, тем выше напруга на выходе. Поэтому фронты на затворе должны быть минимальны.
    Второе, нагрузочный резистор странно включен. Он случаем в ноль не выкручен?

    Если какой-то товар дают бесплатно, то товар — это ты.
  • Шершень Клуб Самоделкиных
    офлайн
    Шершень Клуб Самоделкиных

    729

    12 лет на сайте
    пользователь #815596

    Профиль
    Написать сообщение

    729
    # 15 марта 2020 08:55 Редактировалось Шершень, 2 раз(а).

    brazia, visyok, вопрос: а как вы без обратной связи напряжение ограничивать будете? Прикинул, если не ошибся, при 220 мкГн преобразователь должен перекачивать около 1,5 Вт. При 500 кОм это под 900 вольт, да и не выдержит этот синенький 1,5 Ватта даже если на меньшее сопротивление выкрутить. Мосфет как стабилитрон работать будет, тогда и надо ставить 170-вольтовый.

  • mixing-mastering Senior Member
    офлайн
    mixing-mastering Senior Member

    17451

    10 лет на сайте
    пользователь #1683425

    Профиль
    Написать сообщение

    17451
    # 15 марта 2020 09:29
    DURDEN:

    Например в плэймаркете есть "Морской бой"

    не пошел, мы че-то друг друга не можем найти

    Добавлено спустя 1 минута 49 секунд

    art100:

    мы два студента на свежеспаяных персональных компьютерах ЕС1841 их еле прошли

    но я про андроидов вааще-то

    Добавлено спустя 55 секунд

    DURDEN:

    Нужно искать сетевые или онлайн игры

    именно так и искалось

    экс-Jenik
  • brazia Senior Member
    офлайн
    brazia Senior Member

    4517

    16 лет на сайте
    пользователь #207786

    Профиль
    Написать сообщение

    4517
    # 15 марта 2020 10:39
    Шершень:

    а как вы без обратной связи напряжение ограничивать будете?

    Такой вопрос не стоял.

    art100:

    Чисто теоретический вопрос.
    Херь умножительная без обратной связи жизнеспособна?
    У кого-нибудь без обратной связи умножители умножали?

  • Шершень Клуб Самоделкиных
    офлайн
    Шершень Клуб Самоделкиных

    729

    12 лет на сайте
    пользователь #815596

    Профиль
    Написать сообщение

    729
    # 15 марта 2020 10:47

    Вопрос встанет после нахождения косяка и выхода волшебного белого дыма :trollface:

  • Nickl Senior Member
    офлайн
    Nickl Senior Member

    21306

    18 лет на сайте
    пользователь #106646

    Профиль
    Написать сообщение

    21306
    # 15 марта 2020 10:51
    art100:

    Херь умножительная без обратной связи жизнеспособна?

    более чем...

    art100:

    У кого-нибудь без обратной связи умножители умножали?

    умножает прямо сейчас...
    ТВС110-пц (дальше не вижу, скорее всего 15 или 16) и умножитель...
    Работает примерно как АК :D
    лет 25 уже
    Возбуждается тиристором.

  • Шершень Клуб Самоделкиных
    офлайн
    Шершень Клуб Самоделкиных

    729

    12 лет на сайте
    пользователь #815596

    Профиль
    Написать сообщение

    729
    # 15 марта 2020 10:57
    art100:

    Херь умножительная без обратной связи жизнеспособна?

    Давайте уже тогда так: жизнеспособна в узком диапазоне нагрузок.

  • vovchik_romualdovich Senior Member
    офлайн
    vovchik_romualdovich Senior Member

    12010

    15 лет на сайте
    пользователь #329231

    Профиль
    Написать сообщение

    12010
    # 15 марта 2020 11:16
    brazia:

    Схема 100% рабочая, никакие обратные связи не нужны. Явно косяк в монтаже, даже если полевик не открывается, на выходе должно быть 5В за вычетом диода.

    Ну дык, если чешется, ОС добавить не сложно.

  • brazia Senior Member
    офлайн
    brazia Senior Member

    4517

    16 лет на сайте
    пользователь #207786

    Профиль
    Написать сообщение

    4517
    # 15 марта 2020 11:25
    Nickl:

    умножает прямо сейчас...
    ТВС110-пц (дальше не вижу, скорее всего 15 или 16) и умножитель...
    Работает примерно как АК
    лет 25 уже
    Возбуждается тиристором.

    У меня сразу выскочила мысль про упимца с его разверткой. Хотя сравнение с АК явно не про него :) .
    Как раз сейчас собираю к нему кодер Секам для тв приставки, буду устраивать ностальгические просмотры.

  • visyok Паяльник & Отвертка TEAM
    офлайн
    visyok Паяльник & Отвертка TEAM

    2912

    23 года на сайте
    пользователь #5210

    Профиль
    Написать сообщение

    2912
    # 15 марта 2020 11:30
    Шершень:

    brazia, visyok, вопрос: а как вы без обратной связи напряжение ограничивать будете? Прикинул, если не ошибся, при 220 мкГн преобразователь должен перекачивать около 1,5 Вт. При 500 кОм это под 900 вольт, да и не выдержит этот синенький 1,5 Ватта даже если на меньшее сопротивление выкрутить. Мосфет как стабилитрон работать будет, тогда и надо ставить 170-вольтовый.

    если нагрузка постоянная - то и выходное согласно закону ома

    Если какой-то товар дают бесплатно, то товар — это ты.