Ответить
  • rezident Паяльник & Отвертка TEAMАвтор темы
    офлайн
    rezident Паяльник & Отвертка TEAM Автор темы

    16462

    22 года на сайте
    пользователь #11835

    Профиль
    Написать сообщение

    16462
    # 30 марта 2007 15:52 Редактировалось Dustyara, 19 раз(а).

    продолжаем начатое тут Паяльник & Отвертка TEAM part I

    Вот собственно. Тем кто имеет какое либо отношение к выше перечисленным девайсам. Как говориться добро пожаловаться :)
    Как говориться ремонтники всех направлений объединяйся!
    ps сантехников, плотников, и слесарей станочников просьба не беспокоиться. Приглашаются радиоинженеры :)
    Ветки параллельной тематики:
    Команда Самоделкиных
    Handmade или сделано своими руками
    Аудио/Видео→Лучшие конструкции, самоделки, ремонт все и вся...

    Прописываем у себя код Код:
    код выделить все
    [url=http://forum.onliner.by/viewtopic.php?t=637523][Паяльник & Отвертка TEAM][/url]

    Состав Team:
    1. Ну это ессно я rezident
    2. Rhezus
    4. aen1975
    5. Stalker467 (panasonic team)
    6. krok
    7. Be-up!
    9. BigMan
    11. AnAtom
    12. Vitmain
    13. Yason
    14. kaban
    15. olivar
    16. Citrin
    17. xvarx
    18. Santas
    19. Terabit
    20. Видасов
    21. Алекс-2003
    22. Баши
    24. Napalm
    25. Schumi
    26. Netrope
    27. konon
    28. Szloma
    29. lukashevich
    30. visyok
    31. kls
    32. Popesych
    33. SimpleSoft
    34. Slav
    35. Ra88it
    36. Mazz
    37. Valdis_bsuir
    38. Филорентий
    39. FlashKiller
    40. Dustyara
    41. art100
    42. Руслан Костиневич
    43. SIO

    информация может быть неточной и неполной :) если кого нет пишите в личку добавлю в список.

    Не давите народ килопикселями Ваших изображений. Это я о

    . Возможность показать графическую "толстумбу" со стороннего ресурса необходима, чтоб выложить крупную картинку со всеми деталями. Это требуется крайне редко. Лучше всего, жмите изображение руками (чтоб понять Вашу картинку зачастую достаточно разрешения 400х300 пикселей, а то и меньше) или
    просто выкладывайте - (онлайнер автоматом сожмет до 800х600) через кнопку "Прикрепить изображение" внизу окна редактирования.
    Используйте спойлер (чел в шляпе сверху окна редактирования) для размещения нескольких картинок.

    Не надо дублировать целые сообщения. - Этим Вы нарушаете Правила, пункт 3.5.19. Есть другие варианты.
    1) Можно перенести инфу в новое сообщение, а в старом сообщении, вместо того, что было, написать "del" (сокращение от deleted).
    2) Можно в одной ветке дать ссылку на первоисточник из другой ветки.
    3) Можно, комбинируя оба способа, переместить сообщение из одной ветки в другую. Вот пример - см. пост "Месага перенаправлена". В посте на следующей странице человеку посоветовали обратиться в другую ветку. Благодаря ссылке "Месага перенаправлена", сообщение все равно можно прочесть, и картина общения не искажается (пункт правил 3.5.5). Теперь можно получить помощь не только в первой, но и во второй ветке.
    In God we trust, all others pay cash
  • A.Z. Dogs Team
    офлайн
    A.Z. Dogs Team

    76179

    21 год на сайте
    пользователь #21204

    Профиль
    Написать сообщение

    76179
    # 21 января 2020 00:06 Редактировалось A.Z., 1 раз.
    GUK1969:

    пс. зато было прикольно после автоподнятия (при включении прослушки линии)во время гудков АОНа, услышать о себе много интересного

    кстати всегда интересовал вопрос - при дозвоне на любой многоканальный справочный номер (130,123, 115 итп.), слышат ли сотрудники саппорта всё то, что говорит в трубку абонент, пока играет мелодия ожидания ? :trollface: :D (каюсь, сам грешен порой :( )
    или там система сразу переключает на первого освободившегося сотрудника?

    kva49:

    Как только у меня дома появился стационарный телефон, включил clip - вот это тема, никакого кидалова

    у нас клип появился далеко не сразу.. да и домашний то в 1992 (при том что заселились в 1975), и то обстоятельства так сложились. А на покупку АОНа созрел только емнип в 1998 или 1999, и пользовался аккурат до введения клипа)

    Реформы у нас что чирей — никогда не знаешь, в каком месте выползет в следующий раз (с) Хрюн Моржов.
  • Nickl Senior Member
    офлайн
    Nickl Senior Member

    21306

    18 лет на сайте
    пользователь #106646

    Профиль
    Написать сообщение

    21306
    # 21 января 2020 00:36
    A.Z.:

    система сразу переключает на первого освободившегося сотрудника?

    да

  • A.Z. Dogs Team
    офлайн
    A.Z. Dogs Team

    76179

    21 год на сайте
    пользователь #21204

    Профиль
    Написать сообщение

    76179
    # 21 января 2020 00:42
    Nickl:

    A.Z.:

    система сразу переключает на первого освободившегося сотрудника?

    да

    понял
    и у него сразу видно, кто звонит ?
    почему спрашиваю - когда обращался в саппорт байфлая, меня сразу называли по имени-отчеству :D :)

    Реформы у нас что чирей — никогда не знаешь, в каком месте выползет в следующий раз (с) Хрюн Моржов.
  • КляйненЕнотен Senior Member
    офлайн
    КляйненЕнотен Senior Member

    29629

    22 года на сайте
    пользователь #17650

    Профиль
    Написать сообщение

    29629
    # 21 января 2020 02:39
    A.Z.:

    почему спрашиваю - когда обращался в саппорт байфлая, меня сразу называли по имени-отчеству

    это они по оптике подглядывают :D

    определитесь, мы там, где победа или победа там, где мы!
  • A.Z. Dogs Team
    офлайн
    A.Z. Dogs Team

    76179

    21 год на сайте
    пользователь #21204

    Профиль
    Написать сообщение

    76179
    # 21 января 2020 09:30

    Крошка Енот, это еще до оптики было :trollface: )

    Реформы у нас что чирей — никогда не знаешь, в каком месте выползет в следующий раз (с) Хрюн Моржов.
  • Land Клуб Самоделкиных
    офлайн
    Land Клуб Самоделкиных

    29123

    24 года на сайте
    пользователь #1470

    Профиль
    Написать сообщение

    29123
    # 21 января 2020 09:37
    A.Z.:

    Крошка Енот, это еще до оптики было :trollface: )

    ой, ну угадали просто, зачем множить сущности сверх необходимого? Самое простое объяснение -- самое верное!

    Согласно теории струн Вселенная имеет дополнительные измерения, свернутые в пространство Калаби-Яу.
  • FLiNT1011 Senior Member
    офлайн
    FLiNT1011 Senior Member

    1026

    14 лет на сайте
    пользователь #558140

    Профиль
    Написать сообщение

    1026
    # 21 января 2020 10:24

    Здравствуйте.
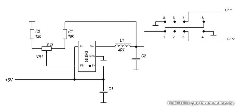
    Может кто подскажет что за микросхема или аналог. Маркировка GU90. Тип корпуса очень похоже что SOT-23-5. Напряжение на входе 5 VDC. Схема управляет электродвигателем. Какая-то точилка для бабских ногтей :D .

    Фото платы лучше не получится :-? .

    [censored by forest.ranger п.п. 3.3.3]
  • Nickl Senior Member
    офлайн
    Nickl Senior Member

    21306

    18 лет на сайте
    пользователь #106646

    Профиль
    Написать сообщение

    21306
    # 21 января 2020 10:34

    шим какой-то скорее всего...
    Удивляет наличие R1 с таким номиналом...

  • FLiNT1011 Senior Member
    офлайн
    FLiNT1011 Senior Member

    1026

    14 лет на сайте
    пользователь #558140

    Профиль
    Написать сообщение

    1026
    # 21 января 2020 10:38

    R1 - 18K. Не исправил :D .

    [censored by forest.ranger п.п. 3.3.3]
  • Nickl Senior Member
    офлайн
    Nickl Senior Member

    21306

    18 лет на сайте
    пользователь #106646

    Профиль
    Написать сообщение

    21306
    # 21 января 2020 10:38

    ты там на схеме между ног микры ничего не забыл нарисовать? :o
    между 1 и 4

    Добавлено спустя 2 минуты 7 секунд

    Добавлено спустя 3 минуты 6 секунд

    Что-то похожее очень видел в какой-то детской игрушке...
    lc3406 или lc3604 там была.
    Заказывал с али.

  • FLiNT1011 Senior Member
    офлайн
    FLiNT1011 Senior Member

    1026

    14 лет на сайте
    пользователь #558140

    Профиль
    Написать сообщение

    1026
    # 21 января 2020 10:50

    Nickl

    ты там на схеме между ног микры ничего не забыл нарисовать? :o
    между 1 и 4

    Не. Деталек больше нет :-? .

    Спасибо за ссылку, посмотрю.

    [censored by forest.ranger п.п. 3.3.3]
  • Лысый_череп Senior Member
    офлайн
    Лысый_череп Senior Member

    570

    6 лет на сайте
    пользователь #2881906

    Профиль
    Написать сообщение

    570
    # 21 января 2020 20:14 Редактировалось Лысый_череп, 1 раз.
    FLiNT1011:

    Nickl

    ты там на схеме между ног микры ничего не забыл нарисовать? :o
    между 1 и 4

    Не. Деталек больше нет :-? .

    Спасибо за ссылку, посмотрю.

    больше всего подходит BL8028CB5TR. единственное посмотри - второй конец с R2 должен идти не на землю, а на выход дросселя. а так все ноги подходят к этой микрухе.

    а вообще смотри почти любой понижающий дс-дс преобразователь с регулировкой, чтоб по ногам подошел.

  • FLiNT1011 Senior Member
    офлайн
    FLiNT1011 Senior Member

    1026

    14 лет на сайте
    пользователь #558140

    Профиль
    Написать сообщение

    1026
    # 22 января 2020 07:25
    Лысый_череп:

    FLiNT1011:

    Nickl

    ты там на схеме между ног микры ничего не забыл нарисовать? :o
    между 1 и 4

    Не. Деталек больше нет :-? .

    Спасибо за ссылку, посмотрю.

    больше всего подходит BL8028CB5TR. единственное посмотри - второй конец с R2 должен идти не на землю, а на выход дросселя. а так все ноги подходят к этой микрухе.

    а вообще смотри почти любой понижающий дс-дс преобразователь с регулировкой, чтоб по ногам подошел.

    Всё пересмотрел ещё раз. Нога R2 идёт на землю. Да там собственно и видно по плате. BL8028CB5TR действительно больше всего подходит и маркировка на чипе GUxx совпадает.

    Добавлено спустя 18 минут 27 секунд

    Вот что значит поспешить и наделать ошипок :D. Проверял не на Омах, а на прозвонке. Это второй конец R1 идёт на выход дросселя :idea: . Всё сходится. BL8028CB5TR подходит идеально.

    Спасибо за помощь!

    [censored by forest.ranger п.п. 3.3.3]
  • moriturus Senior Member
    офлайн
    moriturus Senior Member

    18780

    22 года на сайте
    пользователь #10128

    Профиль
    Написать сообщение

    18780
    # 23 января 2020 19:54 Редактировалось moriturus, 1 раз.

    Всем привет. Есть старинная домофонная трубка Cyfral, плохо срабатывает кнопка открытия. Как по фото определить модель микрика для покупки на замену?

  • DURDEN Senior Member
    офлайн
    DURDEN Senior Member

    5374

    14 лет на сайте
    пользователь #440739

    Профиль
    Написать сообщение

    5374
    # 23 января 2020 20:13
    moriturus:

    Всем привет. Есть старинная домофонная трубка Cyfral, плохо срабатывает кнопка открытия. Как по фото определить модель микрика для покупки на замену?

    Кнопки тактовые
    Выбирай по размеру.

    Добавлено спустя 1 минута 4 секунды

    https://www.chipdip.by/catalog-show/tact-switches?x.856=ESr

  • mixing-mastering Senior Member
    офлайн
    mixing-mastering Senior Member

    17451

    10 лет на сайте
    пользователь #1683425

    Профиль
    Написать сообщение

    17451
    # 23 января 2020 20:14

    В3ять трубку ссобой в мага3ин

    экс-Jenik
  • GUK1969 Senior Member
    офлайн
    GUK1969 Senior Member

    5672

    15 лет на сайте
    пользователь #380839

    Профиль
    Написать сообщение

    5672
    # 23 января 2020 20:39
    moriturus:

    плохо срабатывает кнопка открытия

    это было определено прибором или по факту сработки замка на двери?
    вряд ли в таких устройствах (нечастого использования. если только замок не на двери гостиницы или тому подобного заведения) эти кнопки быстро летят.

  • moriturus Senior Member
    офлайн
    moriturus Senior Member

    18780

    22 года на сайте
    пользователь #10128

    Профиль
    Написать сообщение

    18780
    # 23 января 2020 20:47

    GUK1969,
    По факту. Прочитал на форуме домофонщиков, что замена кнопки часто лечит.

  • Nickl Senior Member
    офлайн
    Nickl Senior Member

    21306

    18 лет на сайте
    пользователь #106646

    Профиль
    Написать сообщение

    21306
    # 23 января 2020 21:27
    moriturus:

    Прочитал на форуме домофонщиков, что замена кнопки часто лечит

    Аборт по телефонуремонт по интернету... :trollface:
    Замок не срабатывает по причине того, что не замыкается линия со стороны трубки
    Причин несколько:
    - подгорание напыления мембраны в кнопке (из-за неисправности коммутатора). Одной заменой кнопки не обойтись :D
    - химреакция потрохов кнопки с монтажным флюсом
    - повреждение дорожек на плате из-за криворуких монтажников кнопки (новую для этого покупать не совсем очень надо)

    так что первичную диагностику нужно делать не осмотром интернетфорумов а осмотром платы. Потом тестером прогуляться...

  • КляйненЕнотен Senior Member
    офлайн
    КляйненЕнотен Senior Member

    29629

    22 года на сайте
    пользователь #17650

    Профиль
    Написать сообщение

    29629
    # 24 января 2020 02:46 Редактировалось КляйненЕнотен, 1 раз.

    Кому не сложно, просветите в кратце, на каких частотах работают выходные цепи индукционных и инфракрасных электроплит? То что у чугунных блинов 50Гц, эт я в курсе. :ura:

    определитесь, мы там, где победа или победа там, где мы!