Ответить
  • siola Senior MemberАвтор темы
    офлайн
    siola Senior Member Автор темы

    10729

    14 лет на сайте
    пользователь #404386

    Профиль
    Написать сообщение

    10729
    # 28 сентября 2012 03:33 Редактировалось siola, 40 раз(а).

    Советы и помощь по ремонту, восстановлению абсолютно любой аудио-видео-радиотехники, а также размещаем и обсуждаем созданные лично различные радиоустройства, либо модернизацию промышленной, серийной аппаратуры.

    ...пусть это будут проигрыватели пластинок (винила), импортная или отечественная магнитола, дека, усилитель, тюнер, любой телевизор, катушечный аналоговый или кассетный цифровой аудио и видео магнитофон, даже эстрадный аппарат или акустика, пусть и самодельная... всего не перечесть :) .
    Обсуждаем схемотехнику транзисторных, интегральных и ламповых усилителей, кто пробовал повторить или придумывал сам. С какими "подводными камнями" пришлось столкнуться с определенной схемотехникой, ремонтом и т.д., чтоб не "лазить" по сторонним сайтам в поисках нужной инфы... как-никак, у нас достаточно грамотного в этом плане народу.
    Думаю, что благодаря этому общению и клиенты смогут выбрать, кому нести свой аппарат на ремонт.
    Мастерских в Беларуси хватает, но не везде есть толковые ребята. Им проще целиком плату/модуль заменить, чем найти копеечную деталь, которая вылетела. Почему???... думаю, что понятно всем, надеюсь...
    У многих есть знания, но есть и такие индивидуумы, что знаний много, но руки растут не и "нужного места" или совсем наоборот - напаяют, накурочат так, что без содрогания... смотреть на платы довольно тяжело :( .
    Пусть клиент и выбирает среди нас достойного ремонтника для себя, читая эту тему.
    Я не претендую на лидерство, т.к. знаю, что есть у нас очень даже немало специалистов, которые прежде, чем браться за аппарат - руки с мылом несколько раз вымоют! Есть очень дорогая и редкая техника, к которой надо подойти с полной ответственностью!
    Данная тема про абсолютно любую аппаратуру... и думаю, что она будет жить и помогать всем!
    ПЫ_СЫ... рекламы скрытой или косвенной - по услугам ремонта или продаж... здесь быть не должно, это в "барахолку" - надеюсь, всем понятно :) .

    Фото и видео красивой аппаратуры складываем сюда - https://forum.onliner.by/viewtopic.php?t=21014569

    Ветки параллельной тематики:
    Катушечные магнитофоны, их будущее... или цифра рулит?
    Команда Самоделкиных
    Паяльник & Отвертка TEAM part II

  • andrejj-medan Senior Member
    офлайн
    andrejj-medan Senior Member

    6643

    14 лет на сайте
    пользователь #490844

    Профиль
    Написать сообщение

    6643
    # 21 июля 2025 09:59
    arhitektor1988:

    нет

    а в чём разница. Заменил, всё работает.

    Я всегда делаю только то, что мне нравится
  • Liv1 Senior Member
    офлайн
    Liv1 Senior Member

    7930

    10 лет на сайте
    пользователь #1728864

    Профиль
    Написать сообщение

    7930
    # 21 июля 2025 10:58

    7438 имеет выходы с открытым коллектором. Аналог - 155ЛА13, но это редкая штука. Функционально аналогом является и 155ЛА8, но у нее другая разводка выводов и намного меньший выходной ток. В ряде случаев ЛА3 может заменить 7438, тут надо смотреть схему. Но в общем случае - нет. Вряд ли будут просто так ставить 7438 вместо 7400, если на это нет причин.

    e-mail: wubblick@yahoo.com
  • TypTop Senior Member
    офлайн
    TypTop Senior Member

    2034

    13 лет на сайте
    пользователь #788093

    Профиль
    Написать сообщение

    2034
    # 21 июля 2025 15:40 Редактировалось TypTop, 1 раз.

    После заявления andrejj-medan о ЛА3 хотел написать, что не правильная замена, но потом он написал - вопрос решён, и сослался на споавочник. Странно, но ведь в справочнике правильно указан аналог

    ...альбо нічога, акрамя праўды. highend@engineer.com
  • Федор_Чалый Senior Member
    офлайн
    Федор_Чалый Senior Member

    2388

    18 лет на сайте
    пользователь #91414

    Профиль
    Написать сообщение

    2388
    # 21 июля 2025 15:42

    andrejj-medan, есть 7438. Если нужно - пишите в личку.

  • TypTop Senior Member
    офлайн
    TypTop Senior Member

    2034

    13 лет на сайте
    пользователь #788093

    Профиль
    Написать сообщение

    2034
    # 21 июля 2025 15:42

    Кстати, К155ЛА13 вроде у меня есть)))

    ...альбо нічога, акрамя праўды. highend@engineer.com
  • arhitektor1988 Member
    офлайн
    arhitektor1988 Member

    356

    13 лет на сайте
    пользователь #777352

    Профиль
    Написать сообщение

    356
    # 22 июля 2025 15:53 Редактировалось arhitektor1988, 1 раз.
    © Я всё сказал!
  • KT3102EM Senior Member
    офлайн
    KT3102EM Senior Member

    853

    8 лет на сайте
    пользователь #2392405

    Профиль
    Написать сообщение

    853
    # 22 июля 2025 16:17

    Может кто может записать тестовую аудиокассету?Не бесплатно конечно. Хочу вернуть старушку Романтику к жизни.

  • Liv1 Senior Member
    офлайн
    Liv1 Senior Member

    7930

    10 лет на сайте
    пользователь #1728864

    Профиль
    Написать сообщение

    7930
    # 22 июля 2025 21:04
    KT3102EM:

    Может кто может записать тестовую аудиокассету?

    Такое лучше спросить в ветке про кассетные деки. Там тема тестовых кассет бурно обсуждается. Могу, конечно, записать на Technics RS-B965, но насколько ее можно будет считать тестовой...

    e-mail: wubblick@yahoo.com
  • andrejj-medan Senior Member
    офлайн
    andrejj-medan Senior Member

    6643

    14 лет на сайте
    пользователь #490844

    Профиль
    Написать сообщение

    6643
    # 22 июля 2025 21:31 Редактировалось andrejj-medan, 5 раз(а).
    Liv1:

    . Аналог - 155ЛА13, но это редкая штука... ... В ряде случаев ЛА3 может заменить 7438, тут надо смотреть схему....

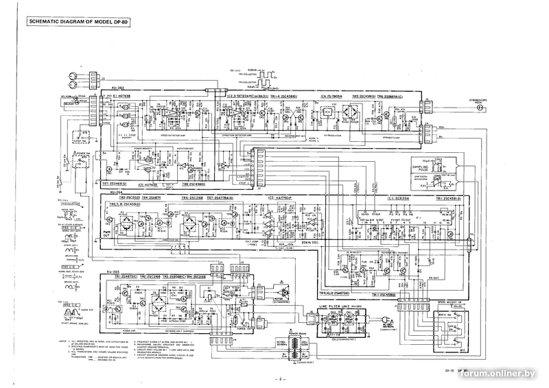
    спасибо. Да я потом, эту замену нашёл. Действительно, в моих закромах такой не было. Но посмотрев схему, IC1 которая коммутирует переключение скорости, решил проверить на этом месте ЛА3. (на схеме, левый верхний угол). Всё заработало. Приятно, что и цоколёвка совпала.
    Спасибо кто откликнулся. Простите, не знаю как изображение схемы увеличить. Стол DENON DP-80

    Я всегда делаю только то, что мне нравится
  • Liv1 Senior Member
    офлайн
    Liv1 Senior Member

    7930

    10 лет на сайте
    пользователь #1728864

    Профиль
    Написать сообщение

    7930
    # 23 июля 2025 09:39
    andrejj-medan:

    IC1 которая коммутирует переключение скорости, решил проверить на этом месте ЛА3

    Выходы IC1 через переключатель скорости замыкаются на землю. Поэтому тут должен быть открытый коллектор, у микросхем с двухтактным выходом его нельзя замыкать на землю. Судя по схеме, IC5 там тоже 7438, но на ее месте будет работать ЛА3. Можно IC5 поставить на место IC1, а вместо IC5 - ЛА3.

    e-mail: wubblick@yahoo.com
  • andrejj-medan Senior Member
    офлайн
    andrejj-medan Senior Member

    6643

    14 лет на сайте
    пользователь #490844

    Профиль
    Написать сообщение

    6643
    # 23 июля 2025 09:59 Редактировалось andrejj-medan, 5 раз(а).

    Liv1 Спасибо за подсказку, менять местами IC1 и IC5. Глану на схему выходных ключей ЛА3.
    P.S.Посмотрел внутреннюю схему ЛА3. https://habr.com/ru/companies/ruvds/articles/730348/ Коллектор верхнего ключа, подсоединён к +5, через достаточно большой резистор 130 ом. + n-p переход диода. Ничего страшного, пусть терпит))) , если замлить выход , тем более, кратковременно, кнопкой. Ток не более 30ма. получается.

    Я всегда делаю только то, что мне нравится
  • TypTop Senior Member
    офлайн
    TypTop Senior Member

    2034

    13 лет на сайте
    пользователь #788093

    Профиль
    Написать сообщение

    2034
    # 23 июля 2025 13:08 Редактировалось TypTop, 1 раз.

    Как-то ремонтировал знакомому предварь McIntosh. После завершения проверял, и заметил, что фонокорректор одного канала шумел заметно больше другого. В схеме фонокорректора использовались одинаковые малошумящие транзисторы в нескольких каскадах. Я выпаял все, выбрал самые малошумящие, и поставил их на входе, а наиболее шумные в оконечном. Шум уменьшился в обоих каналах.

    Liv1:

    Судя по схеме, IC5 там тоже 7438, но на ее месте будет работать ЛА3. Можно IC5 поставить на место IC1, а вместо IC5 - ЛА3.

    Эту схему я не анализирова, и не буду. Считаю, что подход Liv1 грамотный. Если IC5 действительно 7438, то в чём проблема - взял да перепаял.
    Но:

    andrejj-medan:

    Посмотрел внутреннюю схему ЛА3. https://habr.com/ru/companies/ruvds/articles/730348/ Коллектор верхнего ключа, подсоединён к +5, через достаточно большой резистор 130 ом. Ничего страшного, пусть терпит))) , если замлить выход , тем более, кратковременно, кнопкой.

    А вот тут чувствуется подход мастера-профессионала. :lol:

    ...альбо нічога, акрамя праўды. highend@engineer.com
  • KT3102EM Senior Member
    офлайн
    KT3102EM Senior Member

    853

    8 лет на сайте
    пользователь #2392405

    Профиль
    Написать сообщение

    853
    # 25 июля 2025 17:56

    А кто занимался подключением старых электролюминисцентных индикаторов к микроконтроллеру? Досталось парочка от видеомагнитофона ВМ12. Хочу сделать часы без использования специализированной микросхемы а применить МК.
    Вот теперь занялся питанием. И интересует такой вопрос, изначально сетки и аноды притянуты к отрицательному напряжению. И для зажигания нужно подать положительное на анод, а на сетку нужно подавать положительное как на анод, или достаточно просто снять с сетки напряжение?

  • Liv1 Senior Member
    офлайн
    Liv1 Senior Member

    7930

    10 лет на сайте
    пользователь #1728864

    Профиль
    Написать сообщение

    7930
    # 25 июля 2025 23:02 Редактировалось Liv1, 1 раз.
    KT3102EM:

    Хочу сделать часы без использования специализированной микросхемы а применить МК.

    Между МК и VFD лучше все-таки поставить специализированную IC, иначе будет громоздко (куча ключей на транзисторах). Как пример, микросхема PT6312 на радиорынке стоит 2.60. Там есть и другие, на другое количество сегментов.

    Если непременно хочется делать на россыпи, то для анодов и сеток подойдут одинаковые ключи. Надо преобразовать уровни с 3.3 или 5 В в что-то повыше, порядка 30 В. Питание можно делать двухполярными или однополярным - без разницы. Лишь бы на сетках и анодах было нужное количество вольт относительно катода. Чтобы для погашенных сегментов не тратился впустую ток, ключи приходится делать на двух транзисторах (сначала npn с ОБ, затем pnp с ОЭ). Если хватает ног микроконтроллера, то они напрямую управляют ключами, если не хватает - то через 74HC595. Накал сейчас модно питать от микросхемы двухканального УНЧ (в корпусе SOIC-8), включенного мостом с питанием 5 В. Нить накала подключается через разделительные конденсаторы, поэтому по постоянке она может сидеть на любом потенциале.

    e-mail: wubblick@yahoo.com
  • vovchik_romualdovich Senior Member
    офлайн
    vovchik_romualdovich Senior Member

    11845

    15 лет на сайте
    пользователь #329231

    Профиль
    Написать сообщение

    11845
    # 25 июля 2025 23:46

    А чем штатная микросхема индикатора не устраивает? Вроде часы и есть часы.

  • KT3102EM Senior Member
    офлайн
    KT3102EM Senior Member

    853

    8 лет на сайте
    пользователь #2392405

    Профиль
    Написать сообщение

    853
    # 26 июля 2025 21:32

    Liv1, спасибо за информацию, попробую что нибудь придумать, если мотивация не уйдет.
    vovchik_romualdovich, она не умеет выводить температуру, брать время от RTC или GPS.

  • Liv1 Senior Member
    офлайн
    Liv1 Senior Member

    7930

    10 лет на сайте
    пользователь #1728864

    Профиль
    Написать сообщение

    7930
    # 27 июля 2025 11:36

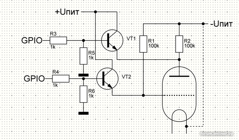
    На россыпи будет выглядеть примерно так (хотя тут ключи на одном транзисторе, для погашенных сегментов будет потребляться ток):

    e-mail: wubblick@yahoo.com
  • KT3102EM Senior Member
    офлайн
    KT3102EM Senior Member

    853

    8 лет на сайте
    пользователь #2392405

    Профиль
    Написать сообщение

    853
    # 27 июля 2025 16:02

    Liv1, вот например так.
    Выводом МК предостаточно, нехватки не будет.

  • Liv1 Senior Member
    офлайн
    Liv1 Senior Member

    7930

    10 лет на сайте
    пользователь #1728864

    Профиль
    Написать сообщение

    7930
    # 27 июля 2025 16:32
    KT3102EM:

    Liv1, вот например так.

    Нет, так не пойдет. На выходе эмиттерного повторителя размах напряжения такой же, как и на входе (даже чуть меньше). А здесь задача - из перепада 0 - 3.3 В получить 0 - 30 В (ну или -15 В - +15 В).

    e-mail: wubblick@yahoo.com
  • GM Senior Member
    офлайн
    GM Senior Member

    4150

    18 лет на сайте
    пользователь #99738

    Профиль
    Написать сообщение

    4150
    # 27 июля 2025 20:20

    Вот тут про разные варианты питания ВЛИ https://radiokot.ru/circuit/digital/home/215/