Советы и помощь по ремонту, восстановлению абсолютно любой аудио-видео-радиотехники, а также размещаем и обсуждаем созданные лично различные радиоустройства, либо модернизацию промышленной, серийной аппаратуры.
Обсуждаем схемотехнику транзисторных, интегральных и ламповых усилителей, кто пробовал повторить или придумывал сам. С какими "подводными камнями" пришлось столкнуться с определенной схемотехникой, ремонтом и т.д., чтоб не "лазить" по сторонним сайтам в поисках нужной инфы... как-никак, у нас достаточно грамотного в этом плане народу.
Думаю, что благодаря этому общению и клиенты смогут выбрать, кому нести свой аппарат на ремонт.
Мастерских в Беларуси хватает, но не везде есть толковые ребята. Им проще целиком плату/модуль заменить, чем найти копеечную деталь, которая вылетела. Почему???... думаю, что понятно всем, надеюсь...
У многих есть знания, но есть и такие индивидуумы, что знаний много, но руки растут не и "нужного места" или совсем наоборот - напаяют, накурочат так, что без содрогания... смотреть на платы довольно тяжело
Пусть клиент и выбирает среди нас достойного ремонтника для себя, читая эту тему.
Я не претендую на лидерство, т.к. знаю, что есть у нас очень даже немало специалистов, которые прежде, чем браться за аппарат - руки с мылом несколько раз вымоют! Есть очень дорогая и редкая техника, к которой надо подойти с полной ответственностью!
Данная тема про абсолютно любую аппаратуру... и думаю, что она будет жить и помогать всем!
ПЫ_СЫ... рекламы скрытой или косвенной - по услугам ремонта или продаж... здесь быть не должно, это в "барахолку" - надеюсь, всем понятно
Фото и видео красивой аппаратуры складываем сюда - https://forum.onliner.by/viewtopic.php?t=21014569
Ветки параллельной тематики:
Катушечные магнитофоны, их будущее... или цифра рулит?
Команда Самоделкиных
Паяльник & Отвертка TEAM part II
• Больше всего ссылок в спойлере шапки "Представляю Вам свою коллекцию ссылок, где можно купить радиодетали, комплектующие и запчасти к электроинструментам, к бытовой и профессиональной технике. А также полезные услуги для самоделок."
Для пополнения списка ссылок пишите Дустяре (Dustyara) в личку.

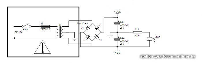
Переменка выпрямленная диодным мостом и есть двухполупериодное выпрямление.ли я что-то путаю?